8月16日消息,据上海发布官方公众号消息,上海市经济和信息化委员会已公布硬核新技术、在线新经济、制造新模式等在内的12项专项行动,其中金融新科技专项行动将推动金融业提效增值,深化数字人民币试点场景。
在金融新科技方面,上海市金融局落地多个数字人民币场景,在白名单客户数、钱包数、钱包交易量等方面均领先全国,在数字新基建方面将加快推进智能算力平台建设。
以下为具体信息:
上海:要借助区块链等技术,完善行业数据资源流通机制:6月26日消息,上海市委副书记、市长龚正今天主持召开市政府常务会议,会议原则同意《立足数字经济新赛道 推动数据要素产业创新发展行动方案(2023—2025年)》并指出,要主动跟踪数字经济发展趋势,推动数据要素产业高质量发展。要提“效能”,全力打造产业发展新高地,在产品供给、场景应用、数商发展等方面持续发力。要强“赋能”,大力推动公共数据共享共治。重中之重是加快数据红利释放,要完善分级分类指南,鼓励企业参与开放应用;要借助区块链等技术,完善行业数据资源流通机制。要增“潜能”,持续优化产业发展环境,对标高标准国际经贸规则,强化数据标准规范建设,深入推进数据分级分类管理,完善个人信息保护机制。[2023/6/26 22:01:20]
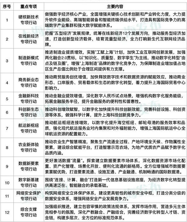
上海市经济数字化转型重点专项
上海银行:暗网贩卖的客户信息与我行真实客户不匹配:近日,疑似涉及多家银行、共计百万条金融机构客户数据信息被售卖的消息,引起市场关注。对此,上海银行相关人士回应表示,日前有不法分子在暗网发贴称可出售金融机构客户信息,上海银行对其中所称的“上海银行客户信息”进行了比对,发现其所称的上海银行客户信息中并无该行银行账户信息,且与真实客户信息关键要素并不匹配。(中国证券网)[2020/4/15]

声音 | 上海市虹口区委常委:虹口区将推动人工智能、区块链等领域关键技术突破:上海市虹口区委常委、副区长张伟在华为云城市峰会上表示,虹口区将实现企业集聚发展,推动人工智能、区块链、大数据等领域关键技术突破,促进产业融合快速发展,将引进一批以科创板上市公司为代表的龙头企业集聚, 5G相关产业的产值超过100亿。(科创板日报)[2019/12/4]
按照城市数字化转型的年度工作要点,今年上海以强化“十个新”为具体抓手,“化”出新技术、新业态、新模式。
一是全面激活数字产业化引擎动力。硬核新技术方面,聚焦区块链、V2X车路协同、量子通信等,今年将打造100个重点项目。在线新经济方面,上半年全市软件和信息服务业增加值增长16.1%,保持快速发展;“长阳秀带”“张江在线”两个在线新经济生态园正式揭牌,集聚了一批流量型企业。今年全年将重点打造20家有国际影响力的新生代互联网企业,加快培育8家千亿级电商平台,建设20+行业标杆平台。
二是全面激活产业数字化创新活力。制造新模式方面,市经信委聚焦制造业数字化转型,建成了26个具有行业影响力的工业互联网标杆平台,打造平台化设计、智能化制造、网络化协同、服务化延伸等标杆应用。商务新业态方面,市商务委重点打造“五五购物节”等线上线下联动的活动平台,建设一批示范性数字商圈,加快形成10个具有海外影响力的数字内容原创IP。金融新科技方面,市金融局落地多个数字人民币场景,在白名单客户数、钱包数、钱包交易量等方面均领先全国。科创新生态方面,以科学大数据为核心,谋划科研云平台、长三角技术市场协同平台、科创在线3个重大项目,并推动长三角科技资源共享、全球科技人才库和智慧型技术交易所3个数字化转型标杆建设。航运新枢纽方面,市交通委上半年积极推进机场大脑工程,增强航班保障和资源调度能力。在洋山港智能重卡示范运营项目上,投入14辆智能重卡商业运营,完成近1.7万标准箱运输量。农业新体验方面,市农委通过建设“一图”“一库”“一网”,实现全市农业生产用地面积入网率超79%,6286家生产经营主体入网。
三是全面提升经济数字化转型生态承载力。数据新要素方面,今年将集聚30家数据创新应用的头部企业,推动IDC等5项增值电信业务试点对外资100%开放。数字新基建方面,加快推进智能算力平台建设。今年将累计建成4.5万个5G室外基站,实现中心城区和郊区重点区域连续覆盖。
头条▌摩根大通:CTA交易员被迫退出比特币和以太坊的空头头寸8月14日消息,摩根大通表示:CTA(商品交易顾问)交易员被迫退出比特币和以太坊的空头头寸,并开始建立多头头寸.
1900/1/1 0:00:00以Axie Infinity为代表的“Play to Earn”模式,又一次掀起了市场对链游的热情.
1900/1/1 0:00:001.公链项目 Avalanche 近期突然遭遇热度很高的炒作和关注。Avalanche 基金会宣布将推出 1.8 亿美元流动性挖矿奖励计划,是该公链上总锁仓价值(TLV)爆发的催化剂.
1900/1/1 0:00:00头条▌英国金融时报:币安面临迄今最大规模索赔诉讼据英国金融时报,因今年早些时候加密货币市场动荡期间服务中断而寻求币安赔偿的交易者,已经获得资金支持,准备向该交易所发起迄今规模最大的法律战之一.
1900/1/1 0:00:00原文标题:《a16z 创始人:加密货币如何将 Web2 网络升级为 Web3 经济体?》我们在过去 20 年里在互联网上建立了网络.
1900/1/1 0:00:00金色财经 区块链8月16日讯 根据CoinGecko最近数据显示,按市值计算,公链Solana原生代币SOL已跻身加密货币前10位,目前市值达到177.5亿美元.
1900/1/1 0:00:00