在L2技术动态呈现“短期OP,长期ZK”之后,Vitalik的心思开始向账户抽象技术倾斜,在本次以太坊波哥大开发者大会上,他也为支持账户抽象技术的钱包Soulwallet点赞,引得关注。账户抽象可从源头减少交易的数据,再结合Rollup方案,可作为一体化的“数据瘦身”方案,大幅减少GasFee的消耗和使用,一个易用且便宜的以太坊网络将出现在世间。10月3日,Vitalik补充EIP-4337账户抽象提案内容,增加了BLS签名算法的数据聚合部分,可以让构建者和批验证者聚合签名,以减少所广播至主网的数据。并且,StarkNet也在新版本更新中提出有关账户抽象的详细设计。而困扰账户抽象的DoS危机,也随着更多的Zk系Rollup投入使用得到解决,ZK方案的安全性并未得到如同数据压缩特性相同的重视,这是以往长期被忽视的特点,有望在账户抽象路线之争上得到全方位展示。由此,基本上拉开了ZK+AA的链上数据解决方案序幕,一个迥异于任何现存公链的分层解决方案雏形就此诞生,这将会为以太坊带来深远的影响。思路转变:非共识层账户抽象
CZ:当前的比特币和加密货币价格寒冬可能会持续至少18个月:金色财经报道,CZ在本周的Twitter Spaces中表示,比特币减半后的一年通常是牛市年,并预测当前的比特币和加密货币价格寒冬可能会持续至少18个月。上个月,摩根大通分析师表示,他们预计比特币2024年减半将使新比特币的生产成本翻倍,可能会设定新的比特币价格下限。
虽然CZ表示无法准确预测未来,并警告说试图预测比特币价格的危险性,但他指出比特币以前的繁荣和萧条周期是他2025年牛市运行价格预测的一个原因,这可能会看到比特币价格超过其最后的峰值,即每枚比特币近7万美元。[2023/7/9 22:26:40]

在本次的更新中,是通过EIP提案的方式来设计账户抽象模型,而在最初的设想中,本来是希望改变以太坊本身的账户地址设计,一统EOA账户和智能合约地址,这也是最初的以太坊账户地址设计方案。在4337之前的提案中,如EIP-86/208、EIP-859以及EIP-2938等提案,这些提案有一些共同特点,基本上都是在基于以太坊主网进行改造,在以太坊L2方案未广泛得到采用的环境下,贸然对主网进行“伤筋动骨”般的操作风险过大,实际上将账户抽象的优先级置于L2之后。这在工程上并不是最优解,但是秉持“又不是不能用”的原则,账户抽象真正落到实处需要等待L2解决方案,尤其是ZK路线的实用化。本质上,账户抽象想要实现的功能,目前都可以通过EOA账户+智能合约的方式实现,并非影响到以太坊主网,社区只想要一种“改进”,而非推倒重来。最终,ERC-4337得到了较为普遍的认同,不再对将作为共识层的L1主网进行改动,而是在其上赋能智能合约,以一种渐进的方式实现账户抽象。智能合约:ERC-4337标准一统天下
过去24小时,Arbitrum生态DEX Vela Exchange成交额超3.4亿美元:2月21日消息,过去24小时,Arbitrum生态原生DEX项目Vela Exchange成交额达3.41亿美元,同期GMX成交额1.11亿美元(含Arbitrum和Avalanche网络)。Vela Exchange采用与GMX类似的机制设计,目前尚处于测试阶段。[2023/2/21 12:19:14]
如前文所述,以太坊上存在EOA外部账户地址与智能合约地址这两种地址类型,其中EOA控制着“人类”与以太坊的交互,比如说需要私钥、助记词、ETH等前提条件;而智能合约地址是预先写好的函数,在特定条件下执行特定任务。两者互相配合,打造出最为丰富的以太坊生态,而助记词、钱包、私钥、智能合约等概念也深入人心,但其实这并非以太坊的最优解,维护两套地址类型会降低主网运行效率,比如需要额外开销去判断一个地址究竟属于何种地址类型,更不要说复杂的操作会需要昂贵的GasFee。因此,从2015年开始便不断在寻求将二者合并,目前的4337提案是最为接近成功的一种方案设计,本质上而言,是用智能合约方案,或者赋予账户抽象更为高阶的“智能”来一统两者,而非在共识层层面修改主网,以在安全和效率之间求取平衡。
SudoSwap将于今日空投治理代币SUDO:据官方推特,SudoSwap将于今日晚些时候发布治理代币SUDO,并进行空投。
据悉,SUDO代币最初是不可转账的,该功能将在未来通过标准治理投票启用。[2023/1/31 11:37:25]

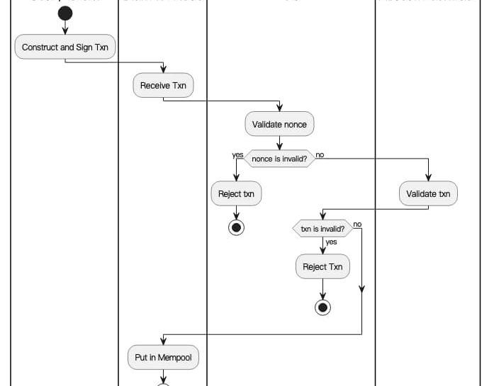
用户被期望发送称为用户操作的链外信息,这些操作被区块构建者收集并批量打包成一个批交易。构建者负责过滤这些操作,以确保他们只接受支付费用的操作。并有一个单独的Mempool用于用户操作,连接到这个Mempool的节点进行ERC-4337特定的验证,以确保用户操作在转发之前保证支付费用。这样做的好处有如下几点:更为智能。智能合约的逻辑特性将为更复杂的操作提供可能性;更加安全。钱包可内置多签功能以及社交恢复功能,摆脱助记词。更加灵活。比如可以实现他人赞助交易,避免自身无ETH可支付Gas的窘境。本质上,ERC-4337设计的账户抽象是将智能合约“下放”到普通账户上,将一些复杂的逻辑功能化,用户在前端只感受到更为便捷,而无需深刻了解内在逻辑。但是,智能合约的逻辑复杂性也会带来额外的账户开销,因此才需要技术上持续优化,并配合Rollup方案达到整体提速降费的效果,两者一起构成后PoS时代的主力改进方向,优先度仅次于终极解决方案DankSharding。天生一对:账户抽象和Rollup的契合点
Kraken CEO:默克尔树储备金证明没有包含负债总额,毫无意义:11月26日消息,Kraken首席执行官Jesse Powell发推表示,完整的准备金证明审计必须包括客户负债总额、用户可验证的密码证明(表明每个账户都包含在总额中)以及证明保管人对钱包的控制权的签名,“默克尔树储备金证明没有包含负债总额,就毫无意义“。
此前报道,币安宣布上线资产储备证明系统,并且采用默克尔树数据结构,将保持用户资产透明的工作推向一个新的进程。该系统上线之初将提供用户BTC资产证明,未来几周将逐步支持更多资产和网络。[2022/11/26 20:48:29]
在账户抽象投入使用之前,先总结下当下账户抽象和Rollup的特点,寻找到二者可以结合的契合之处:账户抽象:保密、智能、通用,但是GasFee贵,贵是因为步骤多导致的数据多,刚好Zk-Rollup擅长减少数据;功能丰富:钱包多签确保安全、权限分割便于治理,但是导致的逻辑也会更为复杂,安全漏洞会相应扩大;还未爆发:Rollup还在前ZK时代,目前的账户抽象解决方案是以大规模L2实用化为设想前提,仍是一个预研的技术;未来一致:L2逐步成型后,共识层将不再改动,智能合约会有更多用武之地,账户抽象的安全性也可得到保障。账户抽象虽然可以提高地址的智能性,但是在目前并不适合直接推向用户,其高度的复杂性会直接推高GasFee以及降低安全性,以他人赞助交易为例,一旦机制出问题,会直接导致主网的运行危机。而推高GasFee在提案中也有详细说明,这也是Vitalik本次补充ERC-4337的直接动因,理论上而言,一个账户抽象地址每一步都需要计算,无人工干预下需要更多计算资源来保证安全,交易需要包含以下一次性设置合约地址和设置代理地址成本。传统的EOA外部账户地址则无需如此”复杂“的交易逻辑,其本身已经经由人工验证和以太坊主网设置完毕,可直接投入使用,账户交易GasFee约是账户抽象的1/2。因此在更为廉价的解决方案投入使用之前,账户抽象的复杂性反而会拖累以太坊的运行速度,而这正是ZK-Rollup的机会,其更擅长以压缩后的数据呈现全局验证结果。本次Vitalik更新的提案内容,其实是打通账户抽象和Rollup的数据接口,让L2解决方案也可以处理账户抽象产生的数据,其改进点在于,将只能分步骤实现的功能打包成批交易,高度接近于Rollup的思路,而依旧通过SNARK技术来确保交易的有效性。可以设想一下,Rollup和账户抽象结合后,以太坊将呈现出数据通用,验证便捷,高度安全的特性,而无需对共识层进行改进的特性,会依赖于更为精细化的解决方案。类似于多种Rollup解决方案,账户抽象也有机会产生生态爆发的可能,比如说目前EVM生态最大的智能合约多签钱包Gnosis-Safe,其技术护城河便不复存在,新一轮的叙事模型会促进更新的解决方案的出现。
ZEBEDEE成立旨在推动比特币开发的非营利组织NBD:10月14日消息,比特币游戏基础设施 ZEBEDEE 宣布成立非营利组织No Big Deal(NBD),旨在推动比特币的开源开发。
据悉,该组织目前推出的项目包括比特币闪电网络钱包 Open Bitcoin Wallet(OBW)、旨在允许闪电网络节点向兼容闪电网络的钱包提供通道服务的插件 Poncho、支持创建内置通道的闪电网络节点的软件 Cliche 以及允许钱包开发人员以即插即用的方式将闪电网络功能添加到钱包中软件库 Immortan。
此前报道,ZEBEDEE 于 7 月份宣布完成 3500 万美元 B 轮融资,Kingsway Capital 领投,The Raine Group、Square Enix、Lakestar、Initial Capital 等参投。[2022/10/15 14:28:13]

而在Layer2解决方案中,StarkNet也在尝试结合账户抽象功能,从设计之初就将其纳入其中,包括通过EntryPoint合约规范的账户抽象模块,包括验证和执行分离、添加Nonce字段以在协议级别强制执行事务唯一性等。并且,StarkNet会构造L2和L1直接的通信件,以更好的协调两者之间的状态通传机制,在压缩数据成本的前提下,账户抽象的优势才可能被发挥出来,更加智能和便宜。结语
从2015年第一份实际上的账户抽象方案提出至今,已经过去7年有余,而在ZK-Rollup缓步推进的大背景下,真正实现账户抽象功能仍旧需要很长时间,但是正如同PoW到PoS的转型依然实现,以太坊正在按照自己的既定路线去发展。账户抽象作为和PoS、Layer2、DankSharding等长期谋划的重大基础性功能,将会在PoS和Zk-rollup版Layer2实现后得到更广泛的使用。而随着越来越多的Rollup兼容账户抽象方案,我们也许在不远的未来就可以丢掉助记词,真正实现Web2级别的使用体验,和Web3的安全、隐私体验。
互联网已经存在了几十年。如今的互联网生态始于Web1时代,在那个时代,软件开发人员和内容创建者组成的小团体创建了用户可以检索和访问信息的网站.
1900/1/1 0:00:0020,076,150枚APT,价值约1.5亿美元的大手笔空投,在漫漫熊市点燃用户热情。而大部分人因忽略熊市中的潜在机会而错过APT空投,望而兴叹。不少玩家也在积极寻找下一匹空投黑马.
1900/1/1 0:00:003A级Web3游戏Delysium宣布完成1000万美金战略融资,由AnthosCapital领投.
1900/1/1 0:00:00错过了Aptos空投盛宴?别急,还有估值更高的Starknet,这是一篇关于Starknet生态的空投指南.
1900/1/1 0:00:009月21日,明星Layer2项目Optimism官方宣布,将与NFT数据凭证网络Galxe联合发起一项生态引导活动「OptimismQuests」.
1900/1/1 0:00:00介绍自从美国证券交易委员会在2018年提出了有关“充分去中心化”的概念,Web3建设者们就一直对相关内容保持着关注.
1900/1/1 0:00:00