报告完成于暴跌前夕,笔者从风险类别、风险案例、 风险模型框架三个角度系统分析了 DeFi 产品的四类风险,在建模过程中也模拟了连续两次“崩盘”的极端情况。
孰能料到刚过两日比特币和以太坊便发生了这百分之一的概率事件,而连续三次“崩盘” 又何尝无此可能。
   
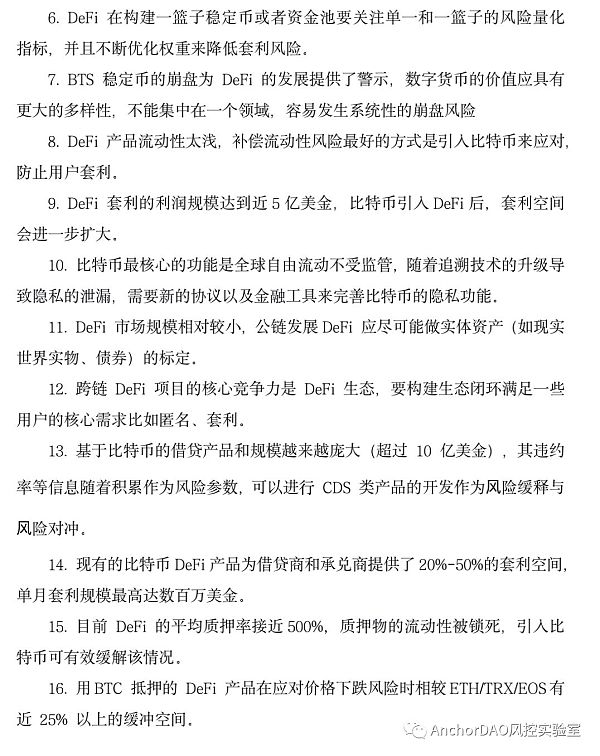
崩盘概率密度分布与崩盘损失
建立风险框架的意义便在于应对极端情况甚至是0概率事件,不至于风暴来临时,DeFi 系统毫无准备。经过这次冲击,连环爆仓、预言机延迟、清算漏洞、网络拥堵、交易平台拥堵等系列事件极大的伤害了用户对 DeFi 的信任 -- 一个历经两年多时间以及数亿资金所建设的信任体系。
Yuga Labs:CEO推特账号已被黑客控制,用户切勿点击任何铸币链接:5月3日消息,Yuga Labs 在社交媒体上发文表示,该公司新任首席执行官 Daniel Alegre 的推特账号遭到黑客攻击,目前已被黑客控制。同时提醒用户不要点击任何铸币链接,在官方发布更新通知之前也不要与任何标记为 Daniel Alegre 的推特账户进行互动,Yuga Labs 团队正在与推特合作以重新获得对该账户的控制权。[2023/5/3 14:39:52]
当看到 MakerDAO 稳定币系统因清算漏洞,导致用户以 0 成本获得 550 万美金的 ETH 从而加重市场抛压时,便想起了 BTS 稳定币崩盘时的壮烈,依然记忆犹新。
Aptos生态NFT市场Topaz已上线Aptos主网,暂未开放交易:10月18日消息,Aptos生态NFT市场Topaz已上线Aptos主网,但尚未开放交易,目前只支持查看NFT系列。[2022/10/18 17:30:23]
   
BTS 稳定币崩盘
幸运的是,崩盘引发的系统性风险终究没造成毁灭性的影响, 可 DeFi 这个本小利薄风险大的生意还有未来吗?笔者依旧相信 DeFi 的可能性,正如在报告前言中所说:
游戏平台GameSwift与Polygon合作构建“去中心化版Steam”链游工具:金色财经报道,游戏平台GameSwift宣布与Polygon达成合作,双方将为开发者和游戏工作室构建“去中心化版Steam”链游工具,旨在推动 Web2 游戏融合到 Web3 环境中。GameSwift 前身为 StarTerra,目前正在扩展其功能以为 Web3 游戏项目提供成熟的网络,与 Polygon 的合作将使其建立基于 Polygon Edge 框架的游戏链。(globenewswire)[2022/8/24 12:44:35]
DeFi 如何在透明记账的基础上建立去中心化的信任体系,这个建设是一个长期的巨大的挑战,与风险共生。我们可以简单的说,只要解决DeFi的信任风险,就能建立一个与传统金融截然相反的繁荣交易市场。
祸兮福之所倚,这次试炼使我们重新审视 BTS 的历史教训,重新思考预言机的机制、中心化和去中心化的平衡、区块链内在的技术瓶颈和突破( ETH、EOS平台均受限于容量问题),以及建立和迭代更严格的风险框架。
本文分享报告中部分内容:前言、总结、崩盘概率密度分布和崩盘损失、比特币 DeFi 风控优势量化比较。
   
   
   
   
   
   
   
   
   
   
标签:DEFEFIDEFIPOLdefi币是什么币PlutusDeFiDefi Tigerpolydoge币未来潜力怎么样
北京时间3月16日凌晨5点,美联储再度紧急宣布降息,将基准利率降至0%-0.25%水平,降息幅度达100个基点,这是美联储史上规模最大的单日降息幅度,也是美联储半个月内第二次紧急降息.
1900/1/1 0:00:00近期比特币持续下跌,致使投资者的忧虑情绪扩散。glassnode最新的一篇报告称,尽管近期比特币大幅下跌且其波动性较高,但LTH-SOPR指标仍然接近1,这表明长期持有者并没有失去信心.
1900/1/1 0:00:00近期在学习股票、基金方面的知识,才发现传统金融市场里的博大精深,不止是知识层面、产品层面的,让我感触最深的是其市场的成熟,无论是你是何种偏好的投资者,总能在金融市场里找到适合你的投资标的.
1900/1/1 0:00:00本文原文为:The Ethereum FinOps Stack,FinOps 是一种通过云服务实现的运营模型,它通过将技术、业务和财务专业人员集中在一起而实现了一套新流程从而提升其业务的效率.
1900/1/1 0:00:00“反转中求稳定、监管中求发展”是韩国区块链的发展形态,政府对区块链态度的几度反转也让韩国区块链的发展颇为曲折.
1900/1/1 0:00:00题图为Polkadot的万链跨链模型在2016年,Vitalik发表了一篇论文剖析了链的互操作性,这也是加密社区里第一次以论文定义互操作性.
1900/1/1 0:00:00