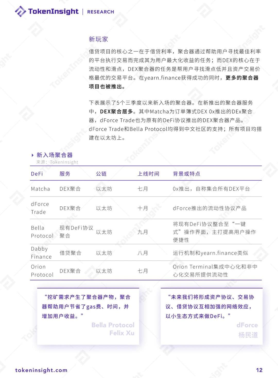
要点总结
1.借贷领域季度末锁仓值较季度初增长294%,清算额为二季度的10倍;2.九月下旬起MakerDAO表现强势,重回锁仓值榜首,借贷垄断程度低于DEX,且整体行业已能够产生较为稳定的现金流;3.第三季度以太坊上去中心化稳定币发行量占比上升4.18%,DAI的发行量上涨527%,发行量在10月底达9亿美元;4.DAI、USDT、USDC为DeFi中未偿还债务最高的资产;5.WBTC锁仓量可以头部DEX和借贷项目媲美,九十月份锁仓值变化远优于DeFi整体水平;6.聚合器yearn.finance第三季度锁仓值翻97倍,YFI价格上线仅两周价格超过比特币,成为最贵的数字资产;7.预言机维持“一超多强”竞争格局,DeFi发展直接影响预言机使用量;8.资产管理类项目收到流动性挖矿和收益聚合器项目崛起的冲击,资管协议锁仓值占比持续下降;9.其它公链积极建设DeFi,但以太坊DeFi生态仍旧占据绝对优势。
特斯拉:2022年因比特币减值损失2.04亿美元:金色财经报道,特斯拉:2022年因比特币减值损失2.04亿美元。2022年,将比特币转换为法定货币的收益为6400万美元。[2023/1/31 11:38:58]



CoinShares:比特币在2022年剩余时间内缺少上涨的动力:金色财经报道,数字资产管理公司CoinShares表示,至少在今年剩余时间内,比特币(BTC)不太可能出现上涨的动力。CoinShares在一份报告中表示,美元指数(DXY)在其数月的??反弹中可能还有更多的燃料。一个高的DXY通常意味着像比特币这样的大多数风险资产有下行压力。
CoinShares认为:“很明显,至少在目前,美国联邦储备委员会(FED)并不像许多人在最近的杰克逊霍尔活动中所预期的那样,即将转向较宽松的货币政策立场。这对美元和对利率敏感的资产,如股票和比特币产生了直接影响。”(The Daily Hodl)[2022/9/24 7:19:06]

摩根士丹利发布2022年重点关注投资辩论议题,包括低利率对加密货币的影响:12月6日消息,据摩根士丹利股票策略师Michelle Weaver撰文称,摩根士丹利全球研究总监SimonBound邀请全球高级分析师共同发起2022年重点关注投资辩论议题研讨会,其中一项议题包括低利率对加密货币的影响。该议题指出,随着全球加密货币价值达到约3万亿美元,低利率情况下,基于加密货币的交易仍比现有支付系统成本更高、风险更大、更不方便,零售客户可能将不会再优先选择加密货币。[2021/12/6 12:54:41]

Ontology创始人预测2021年:实物资产进一步数字化:Ontology创始人李俊发表关于2021年的预测:
1.关于为何中国支付服务需要时间来采用数字货币:“中国的第三方支付服务仍然不会接受数字货币或数字资产,因为中国的金融监管相当强大……而且传统的金融服务也很方便。我们已经有了数字化服务——我们有第三方支付、银行卡……它仍然是一个专注于DeFi的小投资者群体。因此,这与美国的情况不同。”
2.实物资产的进一步数字化。“我们将看到更多实物资产进入区块链世界。因此,根据我的预测,传统的商业世界将走向区块链世界。但所有这些服务都将是去中心化的第三方服务。”
3.希望更多基于信用的DeFi到来。(Forkast)[2020/12/29 15:58:53]














风险提示
防范各类金融平台打着“区块链”和“虚拟货币”等旗号的非法集资活动,TokenInsight将严格遵守国家法律和监管规定,坚决抵制利用区块链进行非法集资、网络、1C0及各种变种、传播不良信息等各类违法行为。如发现内容含敏感信息,请后台联系我们,我们会及时处理。
编者按:本文来自Cointelegraph中文,作者:KOLLENPOST,Odaily星球日报经授权转载。美国商品期货交易委员会在加密货币执法方面收获颇丰.
1900/1/1 0:00:00编者按:本文来自Cointelegraph中文,作者:HELENPARTZ,Odaily星球日报经授权转载。在上周早些时候比特币价格暴跌的过程中,加密货币交易员似乎被恐惧、不确定性和怀疑所困扰.
1900/1/1 0:00:00编者按:本文来自碳链价值,Odaily星球日报经授权转载。作为美国有史以来第一支比特币基金,PanteraCapital从2018年至2020年一共募集到1.64亿美元,其中大部分资金流入比特币.
1900/1/1 0:00:00USDT等加密货币,正在变成收取资的“绿色通道”。“相比于微信支付宝转账,加密货币的流动没有可完全证实的信息可查。买卖双方都安全。“一涉人士在自建博客网站上写道.
1900/1/1 0:00:00编者按:本文来自加密谷Live,作者:JerryQi,翻译:Olivia,Odaily星球日报经授权转载。当我还是一个七年级的学生时,我就已经被加密货币的世界吸引住了.
1900/1/1 0:00:00开源项目正在接管软件开发领域。在过去两年中,基于开源软件业务的收购、合并和IPO的市场规模就已超过800亿美元,风险投资在这一领域的步伐增长也是与日俱增.
1900/1/1 0:00:00