Step1.Buildtrace

标红部分为Publicinfo

Step2.ProverforTrace
协议参数选取:

1.AIR实例化

2.验证AIR和Trace的一致性
2.1校验基础参数

2.2校验assertion有效(boundarycs)

Bitstamp:暂时停止支持通过Silvergate Bank进行的所有美元电汇:金色财经报道,Bitstamp在其官方博客发布声明称,这家总部位于卢森堡的加密货币交易所已经为所有用户暂时取消了Silvergate Exchange Network (SEN) 服务,以及通过Silvergate Bank提供的所有美元电汇支持,对于即时美元支付,目前需要使用Signature银行的SigNet服务。此外,Bitstamp澄清,客户资金是安全的,Bitstamp对Silvergate Bank没有重大风险,该交易所与全球17家银行合作伙伴合作,并实施了替代银行服务,以确保将对客户的干扰降到最低。[2023/3/3 12:39:46]
2.3校验Trace满足transitioncs

Transcript

3.Commitfortrace
域参数选取:

3.1Interpolate->LDE->evaluateoverLDE-domain
开源以太坊共识客户端Lodestar发布v0.38.0版本,修复eth1存款缓存问题:6月11日消息,开源以太坊共识(Eth2)客户端Lodestar发布v0.38.0版本,最新版本包括对Ropsten上遇到的eth1存款缓存问题的修复,以及对发布过程和验证节点客户端的小修复。[2022/6/11 4:18:21]

3.2Commitment

Tracescript

4.EvaluateCS
4.1获取线性组合系数

系数个数和约束的个数一致
在本例中,transitioncs2个;boundarycs3个
4.2为t-cs和b-cs构建evaluator
元宇宙生态系统Fabwelt与Gamestate达成长期合作:1月3日消息,元宇宙生态系统Fabwelt与区块链游戏超大宇宙(Megaverse) Gamestate达成长期合作伙伴关系。
第一阶段的合作主要是交叉营销,共享双方的社区资源。在第二阶段,除了在两个元宇宙之间移动之外,未来的想法还包括添加功能,以便在Fabwelt和Gamestate网络和市场中无缝使用NFT。[2022/1/3 8:22:02]
4.2.1t-cs

4.2.2b-cs

4.3Evaluatet/s-csoverce_domain
4.3.1定义evaluatortable

5CommitmenttoEvaluateCS
5.1建立constraintscompositionpolynomial

Gate.io Startup 项目NOA 24H涨幅达177.37%:据Gate.io芝麻开门行情显示,截至今日14:05,Gate.io Startup 项目NOA 24H涨幅达177.37%,最高价格0.0889美元,当前价格为0.0690美元,24H现货交易量达331.98万美元,认购价格为0.035美元。近期行情波动较大,请注意控制风险。[2021/5/23 22:34:02]
5.2commitmenttocompositionpoly
Example:
Compose_poly=a*x^3+b*x^2+c*x+d=(a*x^2+c)*x^+(b*x^2+d)
(a*x^2+c),(b*x^2+d)分别对应两个column

6.建立DEEPcomposition多项式
Thegeneralformal:f(x)=q(x)*t(x)
Needcheckatrandomz
1.f(z)=q(z)*t(z)
2.f(x),q(x),t(x)indeedequalrespectivelyf(z),q(z),t(z)
3.calculateDeep_composition=(q(x)-q(z))/(x-z)
eToro已经支持波场TRON(TRX)的Staking:据官方消息,eToro已经支持波场TRON(TRX)的Staking。据悉,eToro是知名多资产交易平台 ,eToro允许客户投资股票和商品以及比特币等加密资产,拥有 1400 万注册用户。eToro 受欧洲塞浦路斯证券交易委员会、英国金融行为监管局和澳大利亚证券投资委员会的监管。波场 TRON 以推动互联网去中心化为己任,致力于为去中心化互联网搭建基础设施。旗下的 TRON 协议是基于区块链的去中心化应用操作系统协议,为协议上的去中心化应用运行提供高吞吐,高扩展,高可靠性的底层公链支持。波场 TRON 还通过创新的可插拔智能合约平台为以太坊智能合约提供更好的兼容性。[2020/11/17 21:02:58]
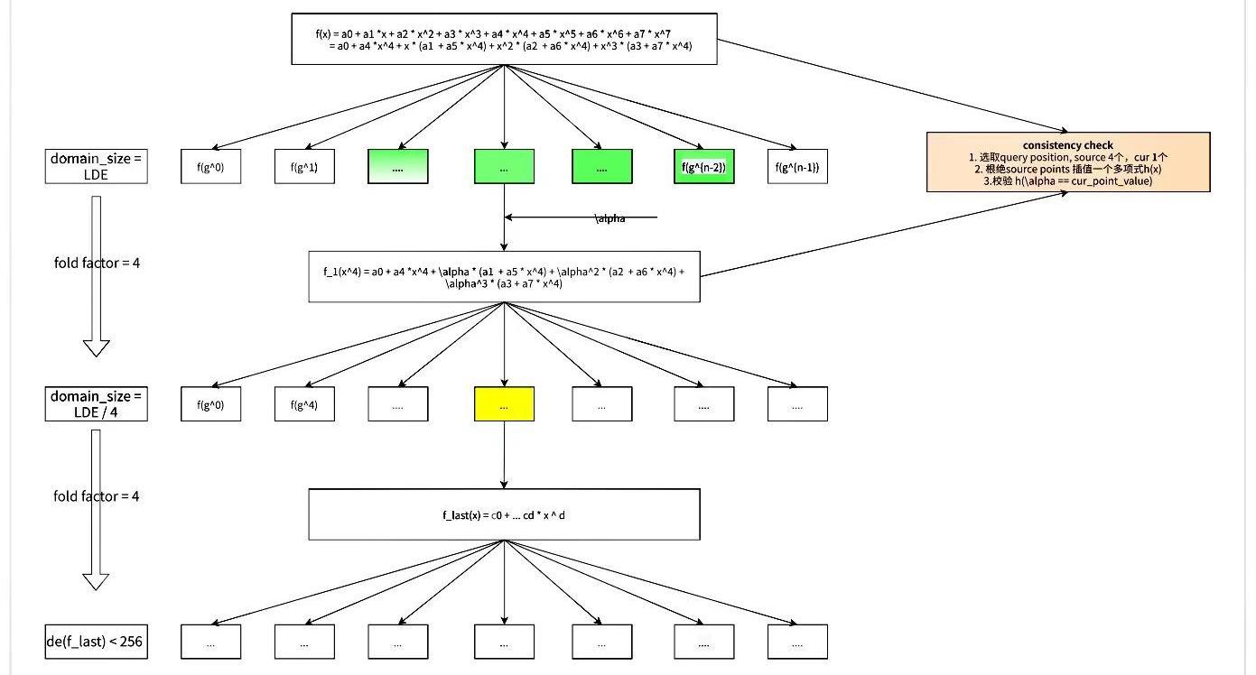
4.CheckLDTforq_q(x)
6.1selectzwhichoutofdomain(ood)
drawanout-of-domainpointz.DependingonthetypeofE,thepointisdrawneitherfromthebasefieldorfromanextensionfielddefinedbyE.
Thepurposeofsamplingfromtheextensionfieldhere(insteadofthebasefield)istoincreasesecurity.
6.2evaluatetraceandconstraintpolynomialsattheOODpointz
6.2.1trace_polyatz&z*g


6.2.2compositionpolyatz

6.3建立Deepcompositonpolynomial
6.3.1产生随机数

6.3.2calquotientpoly

6.4evaluateDeepoverLDE

7.计算Deep的FRILayernum


8.确定query位置
从lde_domain中选取多个query的位置。

9.构建proof对象
9.1生成FRIproof


9.2querytracepolyatabovepositions
和上述类似

9.3queryconstraintpolyatabovepositions
和上述类似

9.4构建STARKPROOF

Step3.Verifyforproof
从transcript中读取pub-info,用来获取相关的数据,以执行验证过程。
1.Oodconsistencycheck
验证章节5.2描述的数学关系的一致性。

2.实例化FRI-verifier对象

3.计算Deeppolyonquerypositions
计算方式和章节6.4相同
4.执行FRIVERIFY过程


关于我们
Sin7y成立于2021年,由顶尖的区块链开发者组成。我们既是项目孵化器也是区块链技术研究团队,探索EVM、Layer2、跨链、隐私计算、自主支付解决方案等最重要和最前沿的技术。
微信公众号:Sin7Y
GitHub|Twitter|Telegram|Medium|Mirror|HackMD|HackerNoon
6月23日,融资平台CoinList公布了2022年夏季种子项目,6个项目最终入围。包括基于Avalanche的Web3期权交易平台ArrowMarkets、基于Solana的NFT市场创建工具.
1900/1/1 0:00:00Polkadot生态研究院出品,必属精品波卡一周观察,是我们针对波卡整个生态在上一周所发生的事情的一个梳理,同时也会以白话的形式分享一些我们对这些事件的观察.
1900/1/1 0:00:002022年9月3日PlayDAO携手BlockJob和巨鲸研究院于北京梵悦108成功举办“梵”星之夜,“悦”享酒会,嘉宾包括多位Web3和Web2各个领域优秀的创业者、多家投资机构负责人等.
1900/1/1 0:00:00区块链浏览器TRONSCAN最新数据显示,截至8月6日,波场TRON账户总数达到106,127,624,正式突破1.06亿.
1900/1/1 0:00:00过去的一周,波场TRON项目进展顺利,为满足波场TRON全球社区爱好者阅读,本周周报共分为14种语言,请您选择阅读.
1900/1/1 0:00:00新的一周,体育产业依旧有不少与Crypto有关的新闻。有新的联盟采用NFT技术,更多的球星选择Crypto伙伴。让我们来看一看上周体育领域的重要Crypto新闻.
1900/1/1 0:00:00