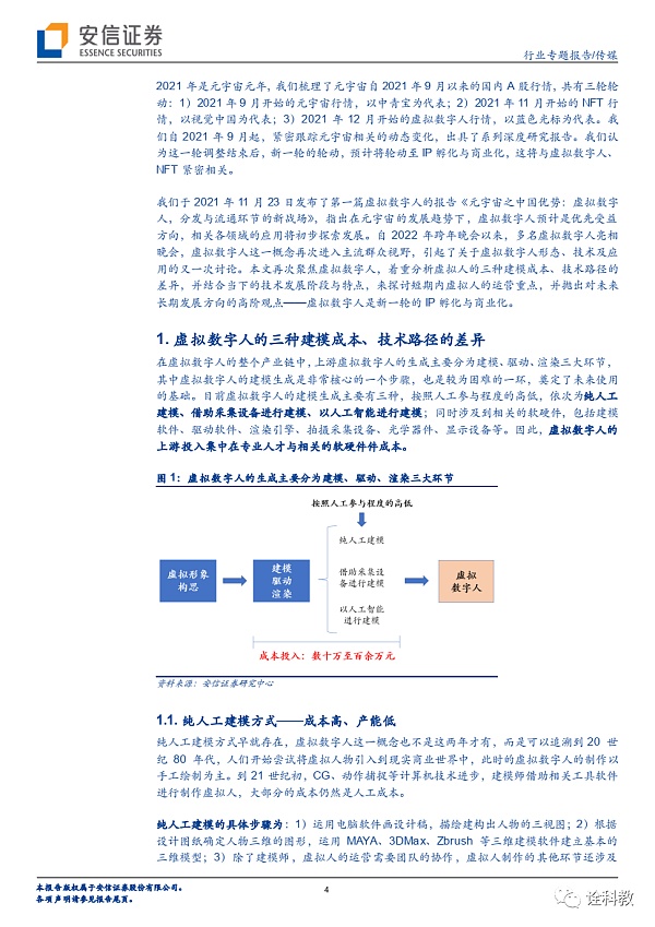
虚拟数字人的三种建模成本、技术路径的差异。目前虚拟数字人的建模生成主要有三种,按照人工参与程度的高低,依次为纯人工建模、借助采集设备进行建模、以人工智能进行建模;同时涉及到相关的软硬件,包括建模软件、驱动软件、渲染引擎、拍摄采集设备、光学器件、显示设备等。1)纯人工建模方式——成本高、产能低;2)借助采集设备进行建模——成本适中、应用广泛;3)利用人工智能进行建模——成本低、技术有待提高。
国内外虚拟人商业化存在差异。欧美日韩的虚拟数字人产业发展得相对较快,着力打造身份型虚拟数字人,一是重点打造虚拟IP,擅长做虚拟人的IP化运营;二是针对C端社交领域开发数字化身Avatar,虚拟数字人在C端市场的商业价值在于其具备强大的规模化能力,未来元宇宙中虚拟化身/分身的需求有待释放。而现阶段国内主要是在具体的服务端发力——服务型虚拟数字人,比如虚拟客服、虚拟导购、虚拟讲解员等,在实际能够变现的场景运用的比较多。身份型虚拟数字人与服务型虚拟人的底层商业逻辑存在非常大的差异,甚至底层技术路径也不同。海外企业对虚拟人的技术路径的实现、应用场景的要求更高,对收入看得更长期;而国内虚拟人的发展更着眼于当下的运营效率的提高,商业化场景较为单薄,变现方式大多局限于直播电商等短期流量红利中,或者智能导购、客服等行业。
多家公司拟将ChatGPT融入虚拟数字人:金色财经报道,近日,多家上市公司宣布,要将ChatGPT与公司虚拟数字人融合,研发出更加智能化、拟人化的虚拟数字人。中信建投研报认为,生成式AI算法的突破,使得AIGC(人工智能生成内容)进入应用爆发期,创造出巨大的经济价值。多位市场人士预测,虚拟数字人乘着ChatGPT的东风,有望迎来更大发展机遇。 (上证报)[2023/2/18 12:14:23]
长期看,虚拟数字人是新一轮的IP孵化与商业化。元宇宙作为计算平台,是内容产业当下的重大技术性触发要素,其中的数字人及其人机交互有望得到变革与重塑,第一,人的交互对象与交互方式均发生根本性的变化;第二,虚拟数字人革新了“轻资产”公司的资产负债表,大幅优化利润表;第三,虚拟数字人更重要的是重塑商业模式。元宇宙赋予了虚拟数字人新的活力,虚拟数字人连同数字藏品一起,背后是元宇宙统领下的新时代的生产力与生产关系的脉搏,带来新一轮的IP孵化与商业化。
抖音旗下子公司“虚拟数字人应用平台”软件著作权获得登记批准:金色财经消息,天眼查App显示,近日,抖音旗下北京火山引擎科技有限公司“虚拟数字人应用平台”软件著作权获得登记批准,当前版本号为V1.0。(金十)[2022/9/2 13:04:33]
短期内,预计国内虚拟人率先在特定服务型领域规模化应用。2021年虚拟数字人伴随着元宇宙的兴起而备受瞩目,经过了一年的市场教育期,诸多入局方加速探索可落地的场景。在元宇宙方向上,中国的优势在于“内容与场景、协同方”这两大板块,同时基于现阶段的技术水平判断,中短期内我们预计国内虚拟数字人将率先在某些特定场景中发展落地,如直播带货、虚拟客服等领域,即服务型虚拟数字人预计将率先规模化应用。
本文提供PPT内容展示,获取见诠科教公号文末
印度将对虚拟数字资产收入征收30%的税。:2月1日消息,市场消息,印度将对虚拟数字资产收入征收30%的税。(金十)[2022/2/1 9:26:12]




安徽破获以虚拟数字货币增值为幌子网络案,涉案逾2亿元:据新华社合肥4月5日消息,近日,安徽省安庆市当地打掉一个特大网络犯罪团伙,该团伙在全国发展会员近2000人,涉案金额超过2亿元。经查,该犯罪团伙在互联网搭建“环球财富熊猫金元”网站,以提供虚拟数字货币增值服务为幌子,制定相关投资档次、奖励方式、提现规定,吸引社会公众投资加盟。该平台通过组建团队、聘请讲师、开设微信群等方式发展会员,招募会员近2000人,涉及安徽、湖南、浙江等多个省份。目前,包括孙某某在内的8名主要犯罪嫌疑人已被依法移送起诉,案件正在进一步侦办中。[2021/4/6 19:49:04]

如要完整报告请诠科教公众号的扫描二维码,后台留言关键字“YYZ323”,即可免费获取~











免责声明
本文由诠科教公众号编辑整理发布,报告出品方:安信证券,诠科教只做行业内容的收集及分享学习,不构成投资建议。部分文章图片因转载众多,除非确定无法确认,故仅标明转载来源。版权归原作者所有,如有侵权请联系我们会立即删除。
不出意外,美联储预计将在3月17日(北京时间)发布利率决议,上调联邦基准利率成为大概率事件。除了2月美国CPI的高企外,俄罗斯与乌克兰的冲突也推高了能源、粮食等大宗商品的价格,加剧了通胀水平,全.
1900/1/1 0:00:00我们都曾以愚蠢的估值买过代币,没有人能够意外。这是你在加密货币领域必须交出的学费,于是,许多年来我都沉迷于这项研究,并使我成为了一个更好的加密投资者.
1900/1/1 0:00:00GameFi 虽然 Game 在前,但紧随其后的 Finance 才是支撑其迅速发展的主要原因。GameFi 仍处在早期,相比传统游戏可玩性相差甚远,但由于可以帮玩家提升盈利能力而受到青睐.
1900/1/1 0:00:00比推消息,当地时间周一上午,欧洲议会经济和货币事务委员会(ECON)投票否决了“事实上的”工作量证明(PoW)禁令:32票反对,24票赞成.
1900/1/1 0:00:00在萨尔瓦多,比特币债券即将到来的发行在很大程度上依赖于散户投资者,但机构怀疑主义威胁着该项目的成功.
1900/1/1 0:00:00潜移默化发展中的DAO在2021年,随着区块链、元宇宙等概念的大火,另一个衍生出来的名词—DAO也广受人们关注.
1900/1/1 0:00:00