序?
2021年11月,元宇宙在经过了长期酝酿后,随着Facebook公司的改名产生了一个高潮,资本市场估值也随之飙高。3个月后,到2022 年的2月,相关公司的市值已经明显下降。元宇宙热从”好奇与雄心“,进入到”理智与探索“阶段。?
2021年,元宇宙的“好奇与雄心”?
2021年,被业界视为元宇宙元年,其爆发的强度和市场的响应速度,远高于互联网最初出现时的景象。一方面,从“元宇宙第一 股”Roblox将元宇宙概念写入其招股说明书,打响元宇宙第一,到大小企业纷纷入局,再到Facebook宣布其正式更名为“Meta”, 元宇宙相关的企业们将元宇宙热度推向高潮,(如图所示);另一方面,一些知名机构和消费者也对元宇宙的应用提供了积极的反馈 信号。加州伯克利大学在沙盒游戏“我的世界(Minecraft)”元宇宙中复刻了整个校园,虚拟毕业生们在里面合影留念;中国的抖音平 台,虚拟人柳夜熙在“美妆+虚拟偶像+元宇宙”等概念的加持下爆火;美国总统拜登在任天堂“动物森友会”虚拟空间建立“拜登 岛”,为自己拉选票。?
德勤:到2035年元宇宙每年为中国内地GDP至少贡献4560亿美元:金色财经报道,德勤的新报告名为“亚洲的元宇宙:加速经济影响的战略”,研究了元宇宙对12个亚洲经济体的潜在影响。该咨询公司表示,到2035年,元宇宙对亚洲GDP的贡献可能在每年8000亿至1.4万亿美元之间,假设“在未来五到十年内进行持续的技术投资”,这将占到整体GDP的大约1.3%到2.4%。报告称,到2035年,元宇宙每年对中国内地的GDP贡献将达到4560-8620亿美元。中国正在通过深厚的技术和制造实力“塑造具有中国特色的元宇宙”。(金十)[2022/11/16 13:12:03]
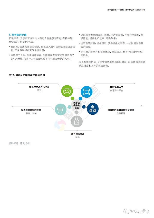
纵观国际市场和中国市场,元宇宙绝不仅是小范围玩家的试验,似乎成为全人类向社会、科技、人文、法制下一个发展阶段的共同 探索。


德勤:比特币能够帮助CBDC创造更便宜、更快速和更安全的生态系统:3月16日消息,金融服务巨头德勤的一份题为《国家支持的加密货币》分析报告指出,比特币能够帮助央行数字货币(CBDC)创造一个更便宜、更快速和更安全的生态系统。此外,分析指出,虽然CBDC不会作为BTC和其他加密货币的一对一替代品,但CBDC的主流化将为用户选择最合适的支付媒介开辟一个额外的选择。(Cointelegraph)[2022/3/16 13:59:56]




动态 | 德勤:中国企业把区块链作为“战略武器”:据审计咨询公司德勤(Deloitte)6月27日发布的”德勤2019年全球区块链调查“报告显示,73%的中国企业认为区块链是五大战略重点。[2019/7/1]






声音 | 德勤:区块链被广泛采用需满足五个条件:据CNBC 报道,今日德勤表示,区块链要得到广泛采用,必须满足高性能、可操作、低成本、支持监管、加强合作五个条件。[2018/10/1]






声音 | 德勤:区块链公司收入或将于2021年增长至23亿美元:根据德勤最近的一项的调查结果显示,目前有40%来自电信、媒体和技术(TMT)领域的高管希望在明年投入数百万美元进行区块链研究,投资者对区块链的整体兴趣增涨,仅在2018年的前六个月,风险资本家就已经为区块链初创公司提供了13亿美元的资金。该公司预测,区块链公司的收入将从2017年的3.4亿美元增长到2021年的23亿美元。[2018/8/28]



























据媒体报道,以太坊2.0网络总质押量已超过1000万枚ETH,以太坊信标链(The Beacon Chain)网络网络验证者数量突破 30万 个.
1900/1/1 0:00:00随着 2021 年 web3 行业的指数级增长,注意力之战已经真正打响。然而,这场战斗是在多条战线上进行的。一方面,团队发现吸引顶尖人才越来越难,经验丰富的开发人员的薪水飞涨.
1900/1/1 0:00:00ADAMoracle生态通证ADAM将于3月17日16:00(UTC+8)正式上线PancakeSwap并开放交易.
1900/1/1 0:00:001.DeFi代币总市值:1252.19亿美元 DeFi总市值 数据来源:coingecko2.过去24小时去中心化交易所的交易量:50.
1900/1/1 0:00:003月12日,一条重磅新闻震惊了 NFT 行业。BAYC 的母公司 Yuga LABS 宣布,已经从 Larva Labs 收购了 CryptoPunks 和 Meebits NFT 集合的 IP.
1900/1/1 0:00:00本文由高承实原创,授权金色财经首发,转载请注明出处。比特币等加密数字资产是否真的可以实现去中心化交易?——对近期一些自媒体意见的回复3月8日,有爆料者称全球最大的加密货币交易平台之一 Coinb.
1900/1/1 0:00:00