作者:ChainLinkGod
“牛市优化叙述,熊市优化基本面。”尽管这一论调太过以偏概全,它仍旧能够作为一种基础逻辑,解释参与者在不同市场环境中如何思考和反应。大多数金融市场都是如此,但这一准则在加密货币市场中更为明晰,因为它的运行速度和加速度是任何其他现有或历史市场的100倍。
2022年显然是熊市,不仅因为大多加密代币从历史高点下跌80-90%,更是因为市场参与者的注意力从炒作驱动的庞氏经济转移到可持续收入和健全经济中,对用加密货币解决现实世界问题产生需求。熊市中,自由资金流动停滞,“为什么我们又要建造这一切 ”的问题悄然回升。
虽然牛市叙事和熊市基本面的周期的确并非新事——对于加密货币或任何其他金融市场来说都是如此——但值得探讨的是,过往牛市繁荣期到底发生了什么。在这篇文章中,我将讨论我如何看待资本轮换游戏的反身性(市场上反身性理论可简单理解为,市场趋势与投资者的心理预期会相互影响)和2021年区块链项目采用的几乎不可持续的增长策略。
区块链带宽供/需的不匹配
很明显,加密货币行业面临的一大主要问题就是区块链的可扩展性问题,也是加密货币未来发展可能遇到的阻碍。“货币互联网不应该每笔交易就要花费5美分”,关于这一点,Vitalik至今仍旧肯定。每秒15笔交易的吞吐量和数美元的交易费用,显然不适合绝大多数人。
尽管这一问题在这些年以各种各样的形式出现,但是它第一次出现是以太坊社群在高额交易费上打击比特币社群,不过后来剧本出现反转。2020年DeFi之夏后,我们进入2021年初,以太坊对大众来说越来越难使用,网络拥堵和高额费用的问题变得清晰。

上述推文完美地概括了2021年期间许多人对以太坊产生的关键看法和焦虑情绪。因为价格原因,他们被迫出局,认为以太坊社区并不关心他们,而是更关心围绕去中心化、自我验证和货币溢价的理想。人们的参考依据不同,有些人会说这是 “与现实脱节”,而有些人会说这是“不同的优先事项”。
在理想世界中,扩展区块链就是简单地增加区块大小,减少区块间的时间间隔。以下是马斯克如何激情阐述在Dogecoin区块链上减少100倍交易费用的拓展计划。

让区块链更快,把参数调到11,谁知道竟有这么简单!当然,在现实中并非如此。这样的方法会导致中心化,因为运行一个完整节点对硬件有更高要求,会打破区块链的安全模式。既维持使区块链运转的属性,又进行扩展是一大难题。
以太坊过去如何满足散户需求
数据:ETH波段交易巨鲸于今日凌晨1:30买入8800枚ETH:6月6日消息,据链上数据分析师余烬监测,昨晚市场下跌后,其监测的某个 ETH 波段交易巨鲸地址于今日凌晨 1:30 将 1590 万 USDT 转入 Binance 平台,半小时后从 Binance 提币 8800 枚 ETH,买入均价可能为 1807 美元。
据悉,该地址此前于 5 月 29 日 ETH 上涨后将 23,085 枚 ETH(价值约合 4416 万美元)转入 Binance,当时 ETH 价格为 1913 美元。[2023/6/6 21:18:15]
以太坊的可扩展性计划不断变化。在2021年,执行分片和Plasma从计划中被抹去,Rollup成为全面关注,就是为了满足对区块空间的需求,同时保持以太坊的去中心化。Rollup区块链将执行与共识和数据可用性分离,允许像以太坊这样的现有L1区块链结算更多的交易量,而不增加运行一个完整节点的硬件要求。
然而,关于Rollup进行正式发布且达到规模所需时长的猜测与现有问题的难度几乎完全不一致。这种关于时间线的不匹配信息,存在于Rollup的开发团队和整个以太坊社区(包括你在内)。事实上,在2021年,Rollup根本没有准备好满足散户的需求。即使到了2022年,Rollup仍没有完全准备好满足伴随全球规模而来的需求。
但这种解释太细微了,散户并不关心。去中心化?全节点硬件要求?多年的扩展计划?2021年的散户只是想要更快更便宜的交易,这样他们就可以继续轻松地在投机性代币上下注。不满足这个(在当时)非常真实的市场需求将意味着放弃一大笔可赚的钱。这些用户会简单地停用区块链,等待以太坊的扩容吗?当然不是,在这期间,他们的需求只需要在其他某个地方进行满足。
散户大规模转向更便宜的新机遇
以太坊扩容就像在飞行途中更换一架747飞机的两个引擎,此时飞机上载有一个中等规模国家人数的乘客,具有一家中等规模美国银行的资本价值。但是,如果我们根本不需要太坊扩容,也不需要关心“维持去中心化”呢?这肯定会使问题简单很多。以太坊的所有代码都是开源的,DeFi基元大多都已建立,再加上人们在对所有这些基本上毫无价值的治理代币进行竞价...
就这样,《Layer1周期理论》诞生了。它非常简单:分叉以太坊的代码,使区块更大更快(感谢Elon),分叉所有核心的DeFi dApp,给人们付钱,让他们使用它。这样,就能得到一个尖端的下一代区块链,比以太坊费用更低、速度更快。如果时机合适,那么你会见证资本涌入,和随着超速增长而来的所有投机行为。
这种方法如此简单和有效,不断被进行。每当赚钱的新部署出现,散户、机会主义资本和其他市场参与者都会兴高采烈地轮换到新的链上,去赚取“天上掉下来的钱”。每条链通常都有隐秘的新技巧,一般是不同的叙述或细微的技术改进,但从根本上说,都是同样的理论在发挥作用。
Mongraal或将接受1380 ETH的“吉米钥匙”出价,比原报价低三分之一:金色财经报道,知名电竞选手及主播/img/202281313502/2.jpg" />
自然,Geth的新部署需要原生币,用户可以用它来支付交易费用,并通过区块奖励来支持区块生产者。同时需要原生币来资助最终启用的“印钞机”,以吸引用户,并支付为分叉Geth而辛勤工作的核心开发团队。
因此,你不能只是分叉Geth,你需要启动代币销售,以便将最初的原生币供应给你自己(免费),风险投资人(比公开销售价格低100倍),也许还有一些用户(剩下的那部分)。监管机构一般都忙着发出“投资者保护 ”的道德信号、戳穿合法项目,根本注意不到你。
再次申明,分叉免费开源软件或发起代币销售本身并没有什么问题,但这些只是加入L1链轮换周期的必要步骤,也许能加速区块链的发展,并在这个过程中让你、你的投资者、散户和其他所有人赚到钱。
宣传你“独特 ”的速度和成本优势
在分叉Geth之后,几乎没有必要将区块大小和区块时间参数与以太坊主网保持一致。毕竟,这条新链存在的目的就是要比以太坊价格更低廉、速度更快。在感谢马斯克为区块链无限可扩展性贡献的智慧后,你还可以采用一些其他精妙的营销技巧。
DeFi研究员:Fei关闭的原因是PCV模型没有找到适合市场的产品:金色财经报道,DeFi研究员Ignas发推称,FEI协议正在关闭。它的市值为1.88亿美元,是最大的DeFi稳定币之一。然而,它正在倒闭。2021年初,Fei Labs 在ETH 中筹集了13亿美元,用于构建去中心化的稳定币。筹集的ETH被用作其稳定币 FEI的抵押品。Fei由各种加密资产抵押,但与 DAI 相比,这些资产由协议拥有。用户出售加密货币以获得FEI。出售资产包含在协议控制价值 (PCV) 中。拥有抵押品意味着可以将PCV 部署到各种策略中,换句话说,FEI就像一个收益农业对冲基金。2021年12月,Fei Protocol 与 Rari Capital 合并,但悲剧发生在2022年4月。保险池被黑客入侵,损失了8000万美元。黑客攻击后,TRIBE持有者投票反对使用PCV支付黑客受害者付款。6月,Rari Capital的CEO宣布辞职。
Rari的Fuse hack是Fei协议关闭的原因之一。提案中提到的另外两个原因是: “挑战宏观环境” 、增加技术、金融和未来监管风险”。如果通过Fuse hack受害者将收到使大多数受害者完整的付款。Fei关闭的另一个原因是PCV模型没有找到适合市场的产品。由于DeFi的收益率较低且风险增加,该协议很难获得收入。[2022/8/21 12:38:09]
当新区块链推出时,区块和状态树是空白的。这意味着交易成本几乎为零(亚美分),而且它们将被纳入下一个区块的链上(在几秒钟内确认)。你要用对比图展示你的新链和以太坊的区别,向人们证明只有“受虐狂”才会继续使用以太坊。
不要担心对区块空间的需求最终会超过供应(这时交易的收费市场就会启动),或不受控的情况下,“状态膨胀”最终会使链无法运转(由于磁盘IO瓶颈越来越大)。这些都是未来会出现的问题,但目前而言,从技术角度来讲,你的区块链比以太坊更快、更便宜。
同样,由于区块和状态树是空的,运行一个完整节点的硬件要求会很低,甚至低于以太坊。随着时间推移,区块被填满,状态树的增长速度超过以太坊,这种情况自然会发生变化,但与此同时,你可以声称你已解决了可扩展性问题,而不需牺牲去中心化和自我验证。
自然,有些人会试图指出你使用捷径增加吞吐量,但他们可以很容易地被反驳为“最大化主义者”,或者干脆被忽略,因为他们显然是NGMI(not gonna make it“铁定没戏”)的论调者。如果这不起作用,那就需要一些更先进的战术。这时,营销变得更类似于心理操作“煤气灯效应”,于是推特成为主要战场。
找到并拥有一个口号,如“共识是瓶颈,可扩展性算不上一个工程问题”,“去中心化是摧毁所有副本的成本”,或者直接称那些不与你保持一致的人为 “可怜的人”,“他们的规模不是规模”。抛出一句 “未来是多链的”,也不失为一种好办法。
韩国金融科技公司Dunamu的子公司Lambda256推出联盟主网The Balance:6月15日消息,韩国金融科技公司Dunamu的区块链子公司Lambda256宣布推出联盟主网The Balance,为成功的Web 3.0业务提供定制的解决方案。据悉,通过提供对开发者友好的DApp开发和开源API,The Balance支持与现有服务的轻松无缝集成,并通过代币和NFT桥梁,可以轻松地在主流区块链之间转移和交换加密资产。(PR newswire)[2022/6/15 4:29:24]
祝贺你,你已成功解决了区块链的可扩展性问题,而且没有作出任何取舍,这就是你的优势。此外,你已经推出并分发了代币,你现在拥有了一个社群,由经济上受激励的代币持有者构成,他们会模仿你的叙述,不惜一切代价捍卫你的区块链,反对FUDster(传播恐惧、不安、不确定信息的人)。同时也不要忘记定期指出以太坊的价格有多贵。
分叉和部署核心DeFi模块
到这一步,你可能已经发展出一个小众社区,但到目前为止,你的新区块链上实际无事可做。散户想要可以投机代币的应用程序,对非托管交易所、货币市场、超额抵押的稳定币、衍生品平台等关键DeFi模块有需求。再次回顾以太坊,你会发现它拥有免费开源、不断增长的智能合约生态系统,可以很容易地分叉并部署在新链上。
然而,区块链核心开发团队将自己的分叉dApp部署到自己的分叉区块链上,这看起来并不像一个生态系统,所以你会希望让其他团队部署这些dApp,可以通过两种方式轻松实现。第一种是向机会主义的开发者分发赠款,他们拥有创新想法,那就是去创造“\[ABC\]链的\[XYZ\]dApp”。
平心而论,分叉和改进开源协议确实推动了可能性的边界,对这个行业产生积极影响。但很多时候,他们的想法只是简单地分叉一个已建立的协议,将其部署在新链上,用不同的品牌营销将其包装为一个全新的东西。
第二种方法更细微,但通常时间和金钱成本更低。自己分叉这些DApp,雇佣一个开发团队来冒充创始人和维护者。如果你找不到开发人员来扮演这个角色,那就自己扮演,但要使用假名,这样就不会有人知道了。
最终结果和目标是相同的——模仿以太坊生态系统,不过是在你的区块链上,并有新的DApp代币,这样散户可以进行投机。这使得人们会思考“如果这个新的DApp代币达到它的对应物在以太坊上对应市值的\[x\]%...”。
确保依赖性可控,向用户出售桥梁
分叉Geth的好处是,你的区块链运行EVM,这意味着所有围绕以太坊和Solidity智能合约建立的工具都能一样运作。重要的是,这意味着Metamask(你的目标受众已经下载了它)将像在以太坊上一样工作,只需要额外的RPC连接。开发者社区也可以使用Hardhat、Truffle和所有其他需要的开发工具,在你的链上创建新dApp。
Compass Point将加密经纪商Voyager Digital的股票评级下调至中性:5月17日消息,投资机构Compass Point将加密经纪商Voyager Digital的股票评级从“买入”下调至“中性”。Compass Point指出加密行业面临的不利因素,并质疑Voyager Digital的散户投资者在市场暴跌期间的表现。
Compass Point预计,提供贷款产品的加密公司将受到更多监管审查。
据此前报道,加密资产经纪商Voyager Digital通过私募配售融资6000万美元,Alameda Research领投,Galaxy Digital、Blockdaemon以及Digital Currency Group(DCG)等参投。Voyager Digital表示,当发行完成后,该公司将拥有超过2.25亿美元的流动性,包括约1.75亿美元的现金和另外5000万美元的加密货币。
截至2022年3月31日,Voyager Digital一季度营收为1.027亿美元,同比增长70%。(CoinDesk)[2022/5/18 3:23:26]

然而,确保你的其他依赖性可控也至关重要。你需要一个区块资源管理器,要么分叉现有链,要么付钱给Etherscan进行克隆。你需要为你分叉的DeFi应用程序提供预言机,就要与Chainlink联系。你需要为你的代币提供流动性和法币转换渠道,就要与交易所合作上币。你希望这种体验能像以太坊一样(但更便宜、更快)。
最后,你需要让人们从现有的生态系统(如以太坊)登上你的新链。一个单独的花园对人们来说没有乐趣,也大大限制了你的增长潜力。因此,你需要创建一个跨链代币桥,由一小部分受信任的验证者管理多重签名。用好跨链桥可能不太容易,因为仅在过去一年,就有价值超过10亿美元的加密货币从桥接中被盗。

要加入Layer1轮换周期,必须承担部署跨链桥的风险。一旦部署,一定要告知用户你要卖给他们一座桥——而且是他们见过的最无缝、最安全的桥。
启动“印钞机”,开始增长周期
到这一步,你已经创建(分叉)一个新的区块链,你已成功说服一些社区成员相信和/或呼应你“区块链比以太坊更快、更便宜”的说法。但是,为什么用户要从他们在使用的其他“比以太坊更快、更便宜”的alt-L1区块链转移到你的链上?你的区块链可能会比现有的解决方案拥有更少的流动性、用户、吸引力和关注度。
答案只有一个:为了钱。
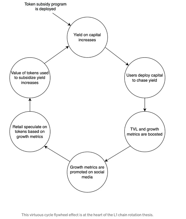
这一步是Layer1周期理论的关键成分。部署、宣传和营销大规模的代币补贴项目,用户只需将他们的资本部署到你区块链的dApp生态系统中,就可以获得奖励——通常被称为收益耕作。这些代币补贴可以是链上原生币(你自己铸造了一部分,可进行分配)和/或由dApp本身部署的治理代币。

在牛市中,散户参与者会对任何变动中的事物进行投机,用于补贴奖励的代币将不可避免地甚至在第一天就具有高于零的价值,这足以启动后续的良性循环。确保给补贴项目起个响亮的名头,关注于该项目的增长实现,生态系统的增长,并确保是良好的增长。欢迎来到赚钱如流水的“印钞机”世界。
“基本面”增加,享受TVL增长
采用代币补贴时,你的区块链上的dApp提供的“收益”将看起来相当诱人。货币市场上的贷款利率会更高,在DEX中提供流动性的回报会更高,将代币存入一个什么都不做的合约的投资回报率也会更高。只要“印钞机”还在发放代币,且人们愿意购买这些代币,那么“收益”就会继续流动。然而,大多数人并不质疑收益的实际来源,即使对那些质疑者来说,这也不重要,因为“收益率”仍将存在。
来自代币补贴计划不断增长的“收益”将吸引散户和机会主义资本,他们会通过跨链桥将资产部署到你的区块链生态系统中。这种资本部署来自收益追逐者,将导致你的区块链与dApp的总价值锁定(TVL)增加,这一主要指标会向用户和投机者发出信号,表明你的区块链在健康增长。你区块链的“基本面 ”正在增加,而TVL可为其证明。
将TVL增长宣传为一种成功
自然,TVL的这种增长将激动人心,现在是时候推广你的成功了。多渠道营销活动、推文和赞助媒体文章是加速这一良性循环所需的燃料。你不会孤单,因为你的核心开发团队(兼任营销人员)、风险投资人、代币持有人、dApp开发团队和有影响力的人都会宣传该新链的惊人增长。
没有必要止步于TVL,随着用户对补贴收益的追逐,一大批指标都会上升。活跃地址数、每日交易数、协议收入、市值,以及几乎所有受益于补贴收益的指标,它们都可以用作宣传,证明你的链充满前景。
然而不要强调一个指标——有多少钱被花在代币补贴上,或者由此产生的通货膨胀率。对于最初的宣布来说,这个大规模的数字令人印象深刻。但在部署之后,重点应当放在促进收益、TVL和增长上。你的目标是煽动FOMO(fearof missing it“害怕错过”)和WAGMI(we are gonna make it“我们都能成功”)的情绪——“如果你没有把你的资本部署到这个新链上,你没有对这些热门的新代币进行投机,那么不好意思,我的朋友,你错过了。”
见证投机加速
到这个阶段,事情真正开始加速。散户会在社交媒体的时间轴上看到这一营销闪电战,觉得他们必须参与一把,毕竟机会成本为零。令人印象深刻、不断增长的TVL和其他增长指标将十分亮眼,使人无法忽视。因此,散户会觉得这些代币的价值被低估了,并开始投机,增加其价值。代币的通货膨胀率,价值获取不足,或者不可持续的经济都是不相关的,毕竟TVL在增长,这是一件利事。
代币投机者往往不仅为自己的投资辩护,而且还积极宣传,通过口碑营销进一步加快周期。这些追求高风险危险事业的人沉迷于此,但随着他们投资组合价值的上升,他们会觉得自己的看法得到了验证。
任何叫嚣着这个周期不过是不可持续炒作的人,只是因为他们错过了,没有像其他人一样赚到钱,说一些胡话。市场已经开口说话了,这些没有价值的治理代币实际上非常有价值,因为价格在上涨。别管什么循环逻辑了,看看TVL的增长吧。
周期加速,收益和TVL上涨
Layer1周期理论的飞轮现在全速运转。用于补贴收益的代币价格由于市场投机而增值,随之提供给用户的补贴收益也会增加。这些增加的收益吸引了更多的资本进入你的DApp生态系统,进一步提高了增长指标,如TVL。你可以重新在社交媒体推广这些增长指标,带来更多的代币投机,进而带来更多收益,更多TVL......循环加速。

这种良性循环飞轮效应是 L1 链周期轮换理论的核心
对区块链生态系统基本面的投机,突然使基本面变得更好。你能看出这在哪里会开始出错吗?
现实检查
在某一点上,基础区块链达到了它的突破点。区块开始被填满,导致交易费用增加,确认时间延长。这正是你的链应该解决的问题。好在你可以增加区块大小,来简单地解决这一难题。但这增加了运行一个完整节点的硬件要求,是不可持续的,因为最终磁盘IO将变得饱和,即使是最强大的服务器——增加节点也不能保持与链的顶端同步。
但不要担心,这些只是“成长的烦恼”,每个像你这样的区块链都会在某些时刻遇到这些问题。事实证明,区块链的可扩展性问题相当细微,难以解决——事实一贯如此,但现在你需要说服你的听众,因为他们可能会质疑你是否真正解决了所有问题。是时候找到一个支点了。
通过叙述的支点继续循环
到目前为止,这个周期已经有利可图,如果就这样结束,实在可惜。不过你不必如此,因为你现在拥有的是一个互操作性的区块链,它不是单一的链,是侧链生态系统,这些链通过一个中央枢纽链相互连接。
只是,你不能称它们为侧链,因为带有网络安全性差的负面含义。名字其实并不重要,关键是你要通过横向扩展来解决可扩展性问题。这些新链的安全和去中心化水平不会和第一个链一样,但到目前为止,在取得成功的路上,这并不重要。
你试图扩展的不一定是每秒的交易,而是飞轮效应。一个新侧链意味着一个新代币供人们投机,一个新DApp能用代币进行补贴,一个新区块链的空区块和状态能被填满。最终,这些侧链会变得拥挤,就像第一个区块链的部署一样,但幸好你已经解决了这个问题。只要启动另一个侧链就可以了。
(再次)转向更便宜的新机遇
互操作性区块链的理论非常好,但到这一步,其秘密已被揭晓。出于很多原因,卖家会变得比买家多。音乐椅的游戏结束,人们已经离场,飞轮开始自我逆转。随着用于补贴收益的代币价格下跌,收益也开始下降,导致人们撤回资金,要么放在其他区块链生态系统以产生更多收益,要么仅仅是不愿再承担风险,因为回报不断减少。
这导致非常重要的基本指标如TVL下降,使补贴代币不再看起来像吸引人的投资。随着基本面的“改变”,代币投机者变得更加看跌,开始抛售。这导致收益进一步下降,更多资本离开,......而这个循环加速了。

这不意味着你的区块链及其生态系统已死,而是大部分的机会主义资本和散户正在离开,去寻找更广阔的机会。留下的用户认为能受惠于你的生态系统,满足于现有受益,或者单纯已经成为了社群成员。代币在真正意义上永远不会归零,哪怕是在高通货膨胀时期,所以补贴将永远有一定意义,能够支持生态系统。
但一开始,是什么导致了卖家比买家多?最通常的,就是一个亮眼的新区块链,能够提供更好的收益,更低的交易费用,更快的交易速度,和/或更好的整体叙事。这个区块链可能会遇到与你的区块链相同的问题,但这没有关系,事实仍然是它们比你的区块链更快、更便宜,它们会让用户知道的。
因此,轮换循环继续进行。
结论和关键要点
2021年的加密货币市场在很大程度上是由JPEG NFT狂潮和Layer1周期理论来定义的。当资金自由流动时,项目博得关注度才能竞争,没有什么比获利的机会更能吸引资本持有者的眼球,无论是通过投资性的代币化JPEG,能以更高价格售出,还是通过区块链分叉上受补贴的DeFi收益。
虽然这篇文章看起来充斥着对alt-L1区块链的悲观看法,但我上面描述的增长策略是简单的逻辑路线,因为这种方法在关注度和资本配置方面都得到了市场的积极回报。很明显,除了以太坊之外,并不是每一个区块链都是明目张胆、为了获利的非原创分叉,毕竟许多区块链都有真正的可取之处和独特的价值主张,能够推动行业向前发展。本文并非针对任何特定的区块链生态系统,而是要强调加密行业作为一个整体,不仅要被动接受更要积极支持资本游戏。
我对加密技术很感兴趣,因为这项技术提供了一条可行的道路,在一个可信的中立结算层上执行协议,使互不信任的实体之间重新建立信任,所有人可见,没有人可篡改。我对加密货币不感兴趣,因为我们可以通过各种方式凭空伪造收益,制造摧毁散户资本的“金融武器”也出于对资产高反身、高投机性的厌恶。这只是一个系统性不良激励结构的问题,单一的项目或实体无法解决,但至少它值得关注和分析。
考虑到目前的市场状况,Layer1周期轮换理论策略已不再像以前那样有效。人们期望增长叙事能够与良好经济和真实防御性相匹配。我希望当下一个牛市周期到来时(无论何时),我们都已经从不可持续的资本轮换游戏中吸取教训。但说实话,这毕竟是加密货币市场,所以我也有我自己的预期。
原文链接:
https://chainlinkgod.medium.com/the-layer-1-chain-rotation-thesis-a-retrospective-analysis-3cbd2dcdc1f8
8 月 1 日晚,Nomad Bridge 遭到黑客攻击,该跨链桥的 2 亿美元几乎全部被窃取。这是今年第四次重大的跨链桥黑客攻击,使2022 年跨链桥攻击的总价值损失超过 10 亿美元.
1900/1/1 0:00:001.DeFi代币总市值:494.21亿美元 DeFi总市值 数据来源:coingecko2.过去24小时去中心化交易所的交易量67.
1900/1/1 0:00:00与之前的经济衰退一样,批评者再次自信地宣布加密货币已死。然而Coinbase认为,从他们在行业中的地位来看,杰出的创始人们还在不知疲倦地推动这项技术向前发展.
1900/1/1 0:00:007 月的 NFT 市场会让人联想到这样的场景:「冬日,持续的寒风凛冽、大雪纷飞后,耀眼的阳光乍现,人们渴望着温暖而涌出...」从成交量上看,进入 7 月以来,NFT 市场依然低迷.
1900/1/1 0:00:00我们从不同的 x 模式下,挑选了较具代表性的 10 个项目从项目背景、进度、机制及赛道定位四个维度进行了对比.
1900/1/1 0:00:00原文:《How To Secure Your Crypto Wallet and NFTs》编者按:今天知名公链Solana被爆出漏洞事件,导致超过8000个钱包地址被盗取资产.
1900/1/1 0:00:00