5月25日,互链脉搏研究院发布了中国首份上市公司+区块链的研究报告:《上市公司2019-2020区块链发展报告》。
报告详细梳理了中国247家上市公司在区块链的具体业务,其中A股上市公司233家,占A股总市值比例已经高达十分之一。
247家公司中,原业务分类软件服务、电子信息、银行、文化传媒四个领域数量最多,占比分别为30%、8%、7%和 5%;
它们分布在54个大中城市,其中北京、深圳、杭州、上海数量最多,四城区块链上市公司数量多达152家,合计占比超六成;
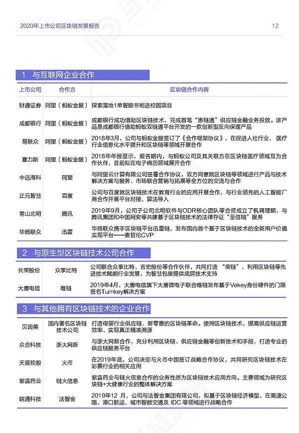
247家涉链上市公司中,142家上市公司围绕区块链应用层展开,占比57.49%。其他有从事“区块链技术开发及服务”、“产业配套服务”以及“研究”等;
在142家从事区块链应用以及45家从事区块链研究的上市公司中,明确应用方向的共计177家。48家上市公司从事区块链+金融的应用,占参与区块链应用公司的27%。参与领域比较多的还有社会公共服务20家,占比12%;参与传媒18家,占比10%;参与政务17家,占比10%。
AbbeyCross完成247万美元种子轮融资,Third Prime领投:8月15日消息,据 Einnews 报道,货币基础设施 B2B 交易和合规市场 AbbeyCross 完成 247 万美元种子轮融资,专注于加密市场的 Third Prime 领投,Communitas Capital 和 11 个战略天使投资人参投。
AbbeyCross 主要与全球银行、货币供应商和其他金融服务提供商合作,旨在消除货币市场低效问题,并为分散的新兴市场货币支付行业带来了更深层次的货币流动性、价格透明度和市场数据。[2022/8/16 12:27:15]
虽然247家上市公司涉链,但有营收能力的仍然寥寥。可喜的是,根据2019年年报披露的信息,数量已经增多。

数据:以太坊桥TVL达到247.3亿美元:金色财经报道,DuneAnalytics数据显示,以太坊桥当前TVL达到247.3亿美元。其中锁仓量最高的5个桥分别是AvalancheBridge(62.85亿美元)、PolygonBridges(53.26亿美元)、FantomAnyswapBridge(46.78亿美元),ArbitrumBridges(33.62亿美元),RoninBridge(31.95亿美元)。[2022/3/3 13:33:43]



本周灰度信托累计增持2473.68枚BCH、3.31万枚LTC:据统计,本周灰度信托累计增持2473.68枚BCH(+0.01%)、3.31万枚LTC(+0.02%)。本周BTC、ETH、ETC无增持。[2021/6/27 0:09:02]




BTC突破24700美元关口:火币全球站数据显示,BTC短线上涨,突破24700美元关口,现报24700.61美元,日内涨幅达到2.84%,行情波动较大,请做好风险控制。[2020/12/26 16:33:32]





247种新币九成破发:据统计,2018年后登陆各大交易所的247种数字货币中,有87.5%长期处于破发状态,算上登录新交易所后主动压低价格的币种,长期破发比例接近90%,平均跌幅约为53%,真正达到10倍以上收益的不到3%。[2018/3/12]
























标签:区块链IDGRIDGEBRI区块链专业考研方向SQUIDGROW币ZK Cross Chain BridgeBRIGHT价格
据天天链讯消息称,日前有资料显示香港比特大陆科技有限公司正向向某些人大代表寻求帮助以督促北京市海淀区人民法院立案并立即采取保全措施.
1900/1/1 0:00:00就在5月20日深夜,比特币社区传出一个惊人的消息,根据Whale Alert的报道,一个据称很可能是属于中本聪钱包内的比特币发生了移动.
1900/1/1 0:00:005月16日,北京市地方金融监督管理局党组书记、局长霍学文在2020清华五道口全球论坛上表示,未来要进一步促进金融与科技深度融合,北京市将继续搭建金融科技研发和服务平台,加强监管科技研发和应用.
1900/1/1 0:00:00自减半以来,芝商所(CME Group)的比特币期权市场一直在升温,上周未平仓合约和交易量创下新纪录。Skew数据显示,今年5月,CME比特币期权的未平仓量上涨了10倍.
1900/1/1 0:00:00BTR是一个针对全球白银市场调控的去中心化分布式账本系统,什么是BTR,在本书我们简单来说它就是让普通人能够方便拥有和交易投资级实物白银产品.
1900/1/1 0:00:00#加入币核科技和霍比特的吐槽战队#这个pizza节华盛顿州金融监管机构寻求加入Celsius破产案:金色财经报道.
1900/1/1 0:00:00