作者:Daniel Li
2022年对于加密币行业来说是最艰难的一年,也是历史上最糟糕的熊市,在这充满戏剧性的一年内,加密行业从年初近3万亿市值顶峰一路断崖下行,截止目前已经跌到0.86万亿,下跌了71.3%,在此过程中,比特币和以太坊的交易价格均跌破其上一周期历史高点,这在历史上尚属于首次。
种种迹象表明此次的加密行业熊市似乎与以往的熊市不同,行业频发的爆雷事件,以及美元加息导致的全球经济持续恶化,或许当下正是加密行业的至暗时刻。那么回顾过去,从过去历史教训中总结经验,汲取力量,就变得十分必要。本期就为大家盘点一下过去一年里在加密行业发生的历史性事件,感受一下加密行业魔幻与现实交织的发展历程。
外部环境恶化,加密行业监管逐渐明朗
2022年加密行业的外部环境是一个充满变数的一年,俄乌之战为加密行业提供了走上中心舞台的契机;而全球加息又让高杠杆的加密行业陷入了流动性危机;加密行业内部频发的爆雷事件,也让各国政府开始越发重视对加密行业的监管。2022年或许可以被称为是加密行业监管的一年,加密行业无监管时代自此成为过去,未来监管将会成为加密行业的常态。
1、俄乌冲突为加密行业提供契机
2022年发生最大的事件无疑是俄乌战争,俄乌战争对于全球经济和都造成了极大的震动,当然也包括加密行业在内,在战争初期,作为此次冲突掌握军事主动权的俄罗斯就受到了西方利益集团的各种制裁,各大金融机构和实体公司都纷纷加入到了对俄制裁中,而以去中心化为理念,长期游离在边缘的加密行业,也遭受到了来之中心权利机构的压力,被迫加入到了制裁行列中,这其中就包括最大的NFT交易平台opensea,以及最大的中心化交易所Binance,甚至以太坊创始人V神也公然在推特上宣传自己力挺乌克兰,并捐赠了一笔加密资产,俄乌战争让人们认识到了以去中心化为理念的加密行业,仍然逃脱不了中心化权利机构的影响。
数据:2022年机构加密投资规模仅4.33亿美元,创下自2018年以来最低水平:金色财经报道,根据CoinShares研究主管James Butterfill最新披露的研究报告显示,2022全年机构加密投资规模仅4.33亿美元,创下自2018年以来的最低水平(2018年该指标数据为2.33亿美元)。历史数据显示,2021年该指标达到91亿美元,2020年为66亿美元,这意味着2022年机构加密投资相比于前两年分别下降了95%和93%。在市值方面,全球加密货币市值2022年初为 2.3 万亿美元,年底仅为 8.29 亿美元,损失达到约 64%。(decrypt)[2023/1/5 9:53:50]
另一方面俄乌战争也为加密行业走上中心舞台提供了契机,在战争中,俄乌两国的法币都遭受了毁灭性的打击,许多居民的积蓄都付诸东流,而一些购买加密资产的居民不但在此次战争中保住了财富,而享受到了加密资产上涨带来的增值效应,加密资产的紧急避险属性得到了极大的展现,也因此在战争发生不久,乌克兰高票通过了比特币等加密资产在该国的合法地位。俄罗斯也一改以往反对加密币的态度,考虑在跨境结算中将加密资产合法化,加密行业也由此被更多的人接受。
2、全球加息时代,加密行业首当其冲
2022年影响全球宏观经济最重要的事件无疑是全球通胀和各国央行为应对通胀持续不断的加息,尤其以美国最为突出,2022年美国无论是加息幅度还是加息次数都远超以往,持续不断的加息并未有效阻止美国通胀,当前美国的通胀率已经达到了1980年以来的最高水平,且预计在明年二季度以前美国还会继续加息。在这样的背景下,全球资本都感受到了金融寒冬的冷意,股票,债券、外汇等金融产品都受到明显影响,出现大幅的下跌,而其中杠杆率越高的产品下跌趋势越明显。
去中心化拍卖平台Bounce发布2023年展望和路线图,将推出Bounce V3.1:12月29日消息,去中心化拍卖平台Bounce发布2023年展望和路线图,将推出Bounce V3.1,其中将包括改进的固定交换功能、加密初创公司的公司简介、机构投资者和个人简介、一个用于分享创业想法和筹款的平台等。
Bounce V3 DeFi创新包括实施并购协议等;Bounce V3微型独立DeFi单元将推出个人互换、借贷和衍生品功能等。[2022/12/29 22:14:13]
持续不断恶化的金融环境,也为加密行业带来了更多的风险,加密行业由于自身特点,存在杠杆率相比传统行业偏高的现象,在全球资金收紧的情况下,去杠杆的过程也相对更加暴力和剧烈,如 Terra 崩盘和三箭资本破产等年度重大事件,它们的发生虽然有各自不同的直接原因,但根本原因都是受到全球货币紧缩的大环境而产生的现金流问题。全球加息对于本已处于熊市的加密行业无疑是雪上加霜,只要全球加息时代不停止,加密行业的熊市就不会结束。
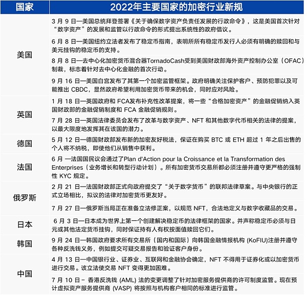
3、2022年加密行业监管逐渐明朗化
合规问题是自加密世界诞生以来一直悬在上空的一把达摩克利斯之剑,在维护金融创新与保护投资者的金融安全之间,各国监管部门一直在逐步收紧监管尺度,监管和创新向来不是对立面,合理的监管更有助于行业的健康发展。

2022年各国政府对加密行业的监管态度出现了一些变化,通过上述各国出台的政策可以看出,大多数国家对于加密行业还是持有积极的态度,出台的政策更多是为了规范和监督加密行业,而不是要完全封杀整个行业。除了外部监管政策的变化之外,在加密行业内部也开始出现了积极的信号,更多的加密机构在尝试通过监管寻求平台自身的合规,这其中做的最好的就是Binance ,仅在 2022 年上半年,Binance 先后获得了巴林的第四类许可牌照、迪拜的全面监管许可的虚拟资产(VA)交易平台许可、阿联酋第一和第二大城市的加密资产监管许可、法国和意大利的获批注册许可。Binance取得这么多的成绩和其长期以来坚持积极拥抱监管与合规的态度密不可分。同时Binance的成功也证明了加密行业和监管并非敌对关系,有了监管的存在加密行业才能走的更远。
BiKi完成2020?Q3 BIKI销毁?本次共销毁3327万枚:据官方消息,BiKi平台已完成2020年第三季度的回购销毁工作,信息披露如下。
2020年第三季度,BIKI销毁总量为3327万枚,其中回购销毁数量为现货手续费回购销毁1760万枚、合约手续费回购销毁1473万枚、合伙人燃料基金销毁94万枚,本次销毁数量占流通盘的9.33%,回购均价为0.0375USDT,回购资金总额121万USDT;
BIKI初始发行总量10亿枚,累计回购销毁了4.89亿枚,销毁占比48.9%,目前总供给量更新5.11亿,流通量为3.42亿,团队和基金会未流通量部分为1.69亿,平台币将持续销毁到剩余1亿枚为止。[2020/10/19]
内部频繁爆雷,加密行业陷入信任危机
2022年可能是过去几年里加密行业爆雷最频繁的一年,频繁的爆雷事件不但导致公众对加密行业丧失了信心,也让加密行业陷入了重重危机。
1、黑客攻击,暴露了加密行业的脆弱性
2022年也是黑客攻击频发的一年,据加密分析公司Chainalysis报告显示,截止到今年10月份,已检测到125次黑客攻击,被盗取资产总价值达30亿美元。其中,10月被盗窃资产总价值最高,有11次黑客攻击事件涉及7.18亿美元资产被盗取。
如果说2018年是中心化加密资产交易所的黑客爆发之年,那么去中心化的区块链桥似乎注定会在今年赢得这一“荣誉”。仅仅在2022年上半年,发生在跨链桥上的黑客攻击案件就超过19亿美元,这其中就包含迄今为止数额最大的跨链桥袭击事件—Ronin事件,该事件被美国执法部门确认为朝鲜国家支持的Lazarus集团所为,攻击者使用钓鱼邮件获得了5个Ronin链验证器的验证权,这使得犯罪集团能够掠夺连接网络和以太坊主网的桥梁173,600个以太坊和2550万USDC,总价值约为5.518亿美元,黑客攻击事件发生一周之后,Ronin所属Sky Mavis 团队才发现了这一安全漏洞,因为有用户在当日早上发现无法从跨链桥中提取 5000 ETH。
链上云平台旗下客户币牛交易所斩获2020年现货交易量第一名,已全面拥抱DeFi:据官方消息,截止2020年9月初,在链上云所服务的300多家企业中,币牛交易所斩获2020年现货交易量第一名。币牛交易所自2020年3月正式运营距今仅5个月,目前已进入非小号全球交易所综合排名前30,平台注册用户超180万,用户管理资产达2亿+,交易用户和交易手续费月均增长率达到300%。作为一家资产服务型交易所,币牛交易所以“让优质的资产成为顶级的资产”为使命,为提升行业品质而不断努力,迅速成长为行业头部交易所。
据了解,在DeFi浪潮下,币牛已决定全面拥抱DeFi,币牛有望成为链上云平台客户中,首家CEX+DEX结合的交易所。
?链上ChainUP认为,顶级的技术服务商,是要愿意陪同客户成长,为客户提供全方位的技术支持。币牛2020年目标是在年底之前交易流量进入全球市场前十,链上ChainUP将为币牛交易所提供相应服务,推进币牛交易所发展,并如期完成目标。[2020/9/7]
跨链桥作为DeFi的重要组成部分,它的弊端也在一定程度上表明了加密行业的脆弱性,未来不改变这一点,黑客的攻击仍将层出不穷。
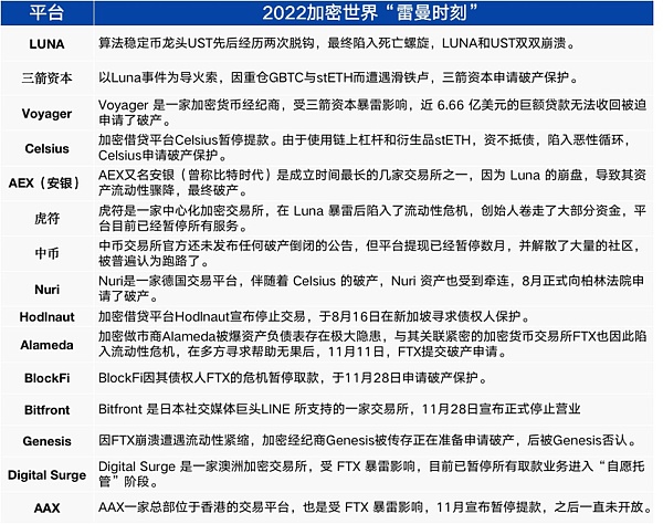
2、爆雷不断,加密行业的「雷曼时刻」
Terra 的崩盘可以说是 2022 年甚至整个行业有史以来最恶劣的事件之一。它的崩盘使得许多投资者血本无归,也为本来已踏入熊市的加密资产市场雪上加霜。在Terra崩盘之后,UST 的价格在几天内跌至 $0.2, LUNA 的价格也归零,Terra Network 市值蒸发了 400 亿美元,这笔钱也最终由投资者来买单。Terra的崩盘不仅仅造成了投资者的损失,也为整个2022年跌宕起伏的加密行业埋下了祸根,后续一系列爆雷的机构,或多或少都与其有关。
声音 | 华为区块链项目总监:2018—2020年是区块链技术最主要的3年:据财经网消息,今天,中国区块链生态联盟主办的首届中国区块链技术产业生态大会在重庆举办,其中百度、腾讯、华为等企业的区块链项目负责人出席了该会议。会上,华为区块链项目总监张小军发言表示,2018— 2020 年是区块链技术最主要的 3 年,应用领域从金融向全领域拓展,以水平分割使能各行业。[2018/11/22]
Terra 崩盘后不久,以高杠杆闻名的加密资产对冲基金三箭资本(Three Arrows Capital)就陷入了流动性危机,甚至被爆擅自挪用客户资金,最终因无力偿还债务宣布破产。三箭资本的破产引发并加速了加密资产市场内更为广泛的动荡,并导致Block Fi出现流动性危机。Block Fi最大的借款客户之一,就是三箭资本,而后者的倒闭促使Block Fi不得不寻找外部的资金来源来填补缺口。最初FTX平台有意向Block Fi提供4亿美元的循环信贷额度,以支持其以2.4亿美元的价格购买该公司的选择权。但这一计划尚未成功,FTX就宣布破产,Block Fi也应为没有筹集到资金在FTX宣布破产一周后在新泽西州申请了破产。Block Fi的法律顾问马克·伦齐称这一现象为加密市场的“死亡螺旋”,没人清楚下一个破产的会是谁?但大家都知道破产漩涡不会停下来。

创新不断,加密行业未来仍有无限可能
加密行业在2022不光只有阴霾也有希望,一些创新技术应用和明星项目的出现也为加密行业提供全新的立足点。在技术方向,以太坊于今年完成了Merge,成功从Pow驶向PoS的黄金海岸,为其后续扩容奠定了基础。在应用方向,StepN引发的GameFi 热潮成为了公众教育的典型示范,在项目上,明星项目Optimism推出的代币OP引发了Layer2热潮回归。
1、以太坊合并,PoS 新时代开启
2022年9月15日,以太坊合并顺利完成,标志着以太坊主网的共识机制正式从工作量证明(PoW)过渡至权益证明(PoS)。作为公链之王的以太坊,自诞生起便一直使用工作量证明机制,但是随着以太坊生态应用的不断繁荣,Pow模式的局限性严重限制了以太坊的发展,为解决可扩展性问题,团队给出了一系列网络升级方案,合并是该系列中的第二次网络升级。
此次合并意义重大,对以太坊而言,转向PoS为以太坊后续的分片扩容奠定了基础。对行业来说,合并意味着大规模显卡挖矿时代结束,矿工将可能暂别加密主要历史舞台。随着以太坊性能优化,未来势必会挤压其它PoS公链生态。从更深层次的方面来说,合并是以太坊响应全球减少碳足迹号召的重要改变。但由于技术与生态的限制,这一更新的真正影响只有在未来几年才会显现。
2、 OP 发币带领 Layer2 热潮回归
今年 Layer2 领域最大的事件就是主流的Optimistic Rollup 协议 Optimism 发行了代币 OP,推动了它本身和 Layer2 领域整体的逆市增长。Optimism 是 Rollup 四大天团里第一个发行代币的,此举不但可以起到很好的带头作用,还可以为后续其他协议做出示范。
代币的发行实现了Layer2热潮的回归,当让Layer2真正保持长期热度的是Layer2在技术层面的持续迭代。早在今年8月,Arbitrum 就推出了 Nitro 网络升级,增加了网络吞吐量并降低交易成本。紧接着Optimism 宣布也将在今年 Q4 上线重大升级 Bedrock,实现以太坊等效性、缩短 L1 到 L2 的存款时间、降低交易成本。除此之外,还有StarkNet 实现了 Rust-VM,极大降低了 Rust 语言的开发者的门槛,并且在11月上线了zkSync 2.0 的主网。今年的夏天称不上是「Layer2 Summer」,但 Layer2 已经显示出了强劲的生命力。在下一个盛夏,它们也许就会带来惊喜。
3、STEPN 重新定义GameFi
2022年GameFi市场最火爆的链游当属STEPN,该游戏基于 Solana 区块链构建,全球首款 Move To Earn(边运动边赚)NFT 游戏。正是凭借鼓励用户走路来赚取代币的方式,STEPN迅速赢得了币圈的宠爱,并获得了爆炸性的增长,在高峰时期,STEPN拥有70万个活跃用户, 占Solana 每日唯一付费用户的近 20%。
STEPN爆炸增长并未持续很久,受加密熊市以及清退用户的影响,STEPN的加密资产资产被用户大量出售,导致其代币GST 价格暴跌,STEPN也就此陷入了衰落。STEPN 为 X to Earn 开启了一个新的模式,导致 STEPN 急速发展的爆发点以及因为没有持续的用户增长而衰落的问题也为未来其他 X to Earn 的项目提供了参考价值。
总结
纵览整个2022,如果非要用一个词来形容加密世界的这一年,那么“动荡”无疑是最合适的选择,在过去一年里我们见证加密行业魔幻与现实交织的历程,年初的明星项目,天选之子,年末就有可能申请破产,成为阶下囚,一些明星项目的起落,告诉了我们从来没有什么天选之子,资本的涌动只能带来短期的高潮,只有孜孜不倦的技术创新才会带来长久的兴盛。
金色财经 子木
金色早8点
去中心化金融社区
虎嗅科技
区块律动BlockBeats
CertiK中文社区
深潮TechFlow
念青
Odaily星球日报
腾讯研究院
标签:以太坊NCESTEPTEP以太坊币最新价格行情新浪Squeezetoken FinanceSuperSteptep币官网
原文:《展望2023,加密行业会变得更好还是更坏呢(上)》作者:五火球教主圈子经历了2022年地狱难度的一年,2023年会不会好一些呢?我想大概率会好一点.
1900/1/1 0:00:00文章作者:Mikey 0x去中心化金融(即DeFi)的主要优势之一是,它开放给任何人,任何人都可以随时随地参与.
1900/1/1 0:00:00▌爱尔兰监管机构对Meta开出3.9亿欧元罚单金色财经报道,爱尔兰数据隐私监管机构周三(1月4日)对Meta公司开出3.9亿欧元的罚款.
1900/1/1 0:00:00原文标题:《通读 Messari 157 页年度加密报告,我总结了十个亮点》原文作者:Lou Kerner原文编译:aididiaojp.eth.
1900/1/1 0:00:00原文来自:neworder核心观点:Cosmos:当前版本的 ICS 将在 2023 年陷入困境Cosmos:网状安全性将导致验证者中心化问题Celestia:数据可用性采样(DAS)将彻底改变.
1900/1/1 0:00:00原文标题:《2022 Blockchain Awards》原文作者:Conor Grogan,Coinbase 战略主管;前桥水基金经理原文编译:czgsws2022 链上远比以往疯狂.
1900/1/1 0:00:00