
这二天最大的新闻是俄罗斯允许使用加密货币进行跨境结算,虽是被逼无奈,但对
加密货币的应用仍是一个好消息,这可能是比特币没有跟随美股下跌的原因。
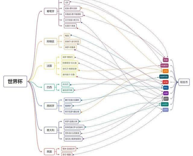
ETH2.0热点过去之后,最大的热点集中在了世界杯,所以最近足球概念相关的板块逆势拉涨,世界杯相关的粉丝币如图所示:
瑞穗:比特币走高之际Coinbase交易量却下降,维持“跑输大盘”评级:金色财经报道,瑞穗表示,投资者对比特币上涨至3万美元将提振Coinbase(COIN.US)的交易量的预期可能会遭遇艰难的觉醒。该行分析师表示,Coinbase在4月份的日均交易量不足10亿美元,而3月份的日均交易量为16亿美元。该行认为,大型机构投资者正在购买比特币,同时希望散户投资者也能跟进,但散户投资者似乎不感兴趣。该行称,尽管比特币走高,但作为散户投资者“首选平台”的Coinbase交易量却在下降。该行维持对Coinbase“跑输大盘”评级,目标价为30美元。[2023/4/13 14:02:10]

BTC多空持仓比7.6:1 大盘全面走强:大盘全面走强,减半概念强势,BSV3L、BCH3L 24小时涨幅分别为57.75%、40.75%。BCH、BSV多空持仓总量及多空成交总额持续上涨。此外,EOS、DASH受到资金关注,多空成交总额暴增,较昨日分别上涨313%、288%。
目前已上线减半概念BTC、BCH、BSV、DASH、ZEC,以及ATOM、XTZ、ALGO等26个币种。以上观点不构成投资意见,注意投资风险。[2020/3/20]
体育相关的公链是CHZ与ALGO,9月份国际足联FIFA宣布ALGO合作,最近algo也是放量走强。
分析 | TI指数连续一周波动率小于5% 大盘持续稳定:据TokenInsight数据显示,反映区块链行业整体表现的TI指数北京时间01月06日8时报372.16点,较昨日同期下跌0.03点,跌幅为0.008%。此外,在TokenInsight密切关注的28个细分行业中,24小时内涨幅最高的为信息技术服务应用行业,涨幅为5.06%;24小时内跌幅最高的为其它技术或协议行业,跌幅为6.43%。
另据监测显示,BTC全网新增地址数连续三日处于高位昨日7.43万,目前全球多空头占比为1.4。BCtrend分析师Jeffrey认为,BTC搜索指数和链上数据暂无起色,多头占比连续超过1.4两日后回落,短期延续盘整。[2019/1/6]
2022年卡塔尔世界杯将于2022年11月21日开始,对于世界杯板块要特别注意的是:世界杯开幕前1个月应该考虑择机离场,若拿到开幕,恐怕利尽则空。
比特币
“Googlesearches”显示“卖出比特币”的搜索量处于2年来最低点。

市场低迷,悲观之声不绝于耳,但行情总在绝望中诞生,在半信半疑中成长,在憧憬中成熟,在希望中毁灭。

比特币日线收小T,MACD线继续收敛,TD指标出现底9,确认了4小时+日线的底背离,所以比特币仍然看反弹。
以太坊

ETH的走势与我之前预测的差不多,在1200-1280这个区间止跌反弹。
对于ETH有四点可说:
1)1280附近的颈线支撑。
2)加特利谐波的目标位。
3)TD指标日线底9。
4)日线底背离。
估计周末这二天仍然以震荡反弹为主。
在加密行业你想抓住下一波牛市机会你得有一个优质圈子,大家就能抱团取暖,保持洞察力。
如果只是你一个人,四顾茫然,发现一个人都没有,想在这个行业里面坚持下来其实是很难的。
想抱团取暖,或者有疑惑的,欢迎加入!
感谢阅读,喜欢的朋友可以点个赞关注哦,我们下期再见!
标签:比特币ETHALGO比特币中国官网联系方式40亿比特币能提现吗比特币最新价格行情走势ETH钱包地址ETH挖矿app下载Etherael指什么寓意ALGO价格ALGO币
过去一周,狗狗币价格出现了大幅下跌。在给定的时间内,它损失了15%的市场价值。在过去24小时内,DOGE下跌了0.7%。当前的价格走势指向区间波动.
1900/1/1 0:00:00Polkadot($DOT)是一种区块链网络,通常被描述为“区块链的区块链”,通过开发活动一直保持着领先的加密货币网络的地位。紧随其后的是其预生产网络Kusama和智能合约平台Cardano.
1900/1/1 0:00:00编辑 添加图片注释,不超过140字在经历了比特币和整个加密货币领域相当艰难的一周之后,该资产仍保持在20,000美元左右的水平.
1900/1/1 0:00:00狗狗币($DOGE)网络上的巨鲸最近积累了大量代币,目前它们是加密货币区块链上第20大钱包,拥有超过7亿个DOGE.
1900/1/1 0:00:00CoinShares的一份新报告显示,即使在价格上涨的情况下,持有比特币的长期投资者也更热衷于持有他们的BTC,而不是花钱.
1900/1/1 0:00:00随着价格为短期复苏做准备,ATOM价格打破了下跌趋势,创造了更多的看涨情绪。ATOM在较短的时间范围内看起来很强劲。ATOM的价格突破并保持在8和20EMA以上.
1900/1/1 0:00:00