本文转自数据保护官
原文来自阿里研究院?
原标题:《推荐报告|信任经济的崛起——2020中国区块链发展报告》
近日,阿里研究院、蚂蚁研究院“区块链+”研究中心在全球数字经济大会期间联合发布《信任经济的崛起——2020中国区块链发展报告》。围绕“数据、信任、平台、应用、治理”等关键词,报告对未来区块链发展给出七大预判:
1、区块链让信任经济成为可能。区块链基于数据可信的基础,奠定了物的可信,物的可信让资产变得可信,而资产可信实现了人的可信。未来3年将在金融、政务领域获得全面爆发式增长。
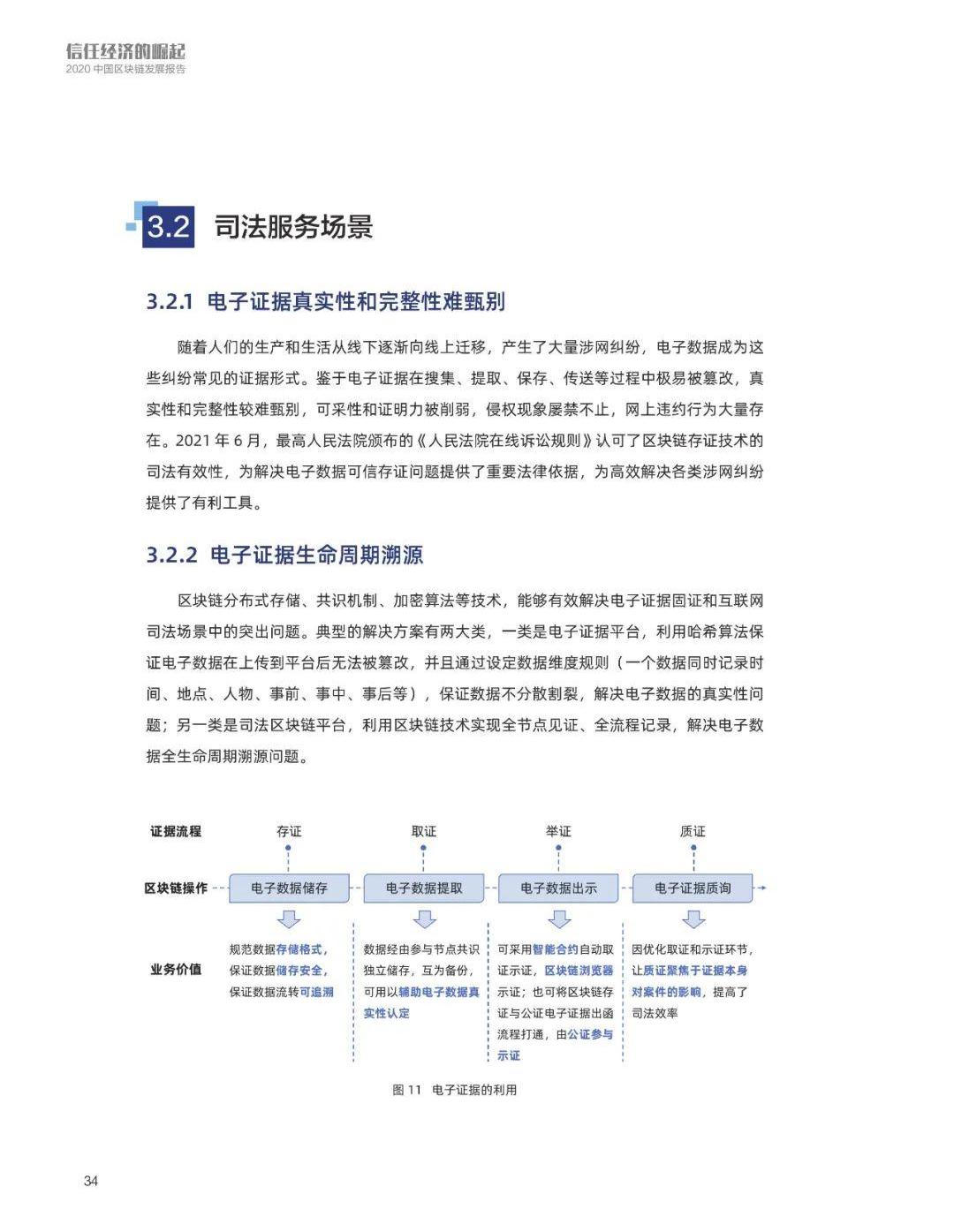
2、融合应用将成为未来应用主战场。区块链应用市场未来将保持30~50%左右的复合增长率,存证、溯源两大特性成为主要应用支撑,并在票据管理、电子存证、数字版权保护和供应链金融等广泛应用,在政务、司法、民生、贸易、金融、生产制造、智能合约等场景的融合应用将成为未来主要应用领域。
3、万链互联成为新趋势。区块链技术将加快从小切口应用向规模化转变。2020年,蚂蚁链日均上链交易量已经超过1亿条。行业性、地域性区块链应用网络、同一价值链上不同区块链应用网络的有机组合、搭配和统一将逐步提速。
4、数据和资产实现可信流转。数据成为重要的生产要素,在区块链技术保驾护航之下,物理世界、数字世界与资金体系将高度连通,数据和资产可信流转,激发经济增长内生动力。未来经济竞争的核心命题之一在于如何通过区块链促进可信数据这一新型生产要素的作用发挥,重塑信任经济。
5、安全和隐私保护得到进一步解决。“主权在我、安全可控、互联互通”将成为区块链技术和产业发展的重要原则,自主可控的安全与隐私保护算法、固化硬件芯片等将取得重大突破,安全和隐私保护问题将进一步得到解决。
6、区块链发展中应用推广是核心。决定区块链未来发展的核心在应用场景的拓展,推动区块链与实体经济深度融合,在农业、金融、政务、社会治理和民生领域中打造一批可验证、可复制、可推广的典型案例,并结合各省的特色和需求进行大规模推广。
7、区块链发展需要新治理。数字经济时代,人与人的联系拓展到人与物、物与物的万物互联,区块链提升社会治理效能,降低社会信任成本。同样区块链也需要强化治理,明确数据产生、使用、流转、存储等环节和主体的权利义务,实现数据开放、隐私保护和数据安全之间的平衡,进而促进科技与社会治理的深度融合。
DeFi可组合杠杆协议Gearbox V3将在2023年第二季度推出:3月9日消息,据官方消息,DeFi可组合杠杆协议Gearbox V3将在2023年第二季度推出。[2023/3/9 12:51:22]
具体内容如下








美国国会2021年已提出35项针对加密货币政策的法案:金色财经报道,随着2021年即将结束,第117届国会在 2021 年提出了 35 项法案,重点关注加密货币和区块链政策。国会议员提出了三种不同类型的法案,重点是 (1) 加密货币监管,(2) 区块链技术的应用以及 (3) 中央银行数字货币 (CBDC)。第一套法案主要关注美国证券交易委员会(SEC)和商品期货交易委员会(CFTC)等监管机构将如何监管加密和区块链代币。区块链和分布式账本技术法案侧重于在美国政府内部推广加密技术的方法,以便在其他经济部门更广泛地使用。最后,CBDC 的新概念仍在继续探索,一些政策制定者认为美元作为基于稳定币等技术创新的世界储备货币的地位存在风险。(福布斯)[2021/12/28 8:09:06]






FTX成为2021年全球前35大独角兽之一:12月11日消息,据 CB Insights 数据显示,加密货币交易平台 FTX 以 250 亿美元估值成为 2021 年全球前 35 大独角兽之一。目前全球有超过 800 家估值 10 亿美元以上的独角兽公司,前 35 大独角兽为估值超过百亿美元的公司。FTX 位列第十二位。[2021/12/12 7:33:29]







报告:2020年暗网市场加密交易金额达17亿美元:2月2日消息,区块链研究公司Chainalysis发布最新报告指出,2020年暗网市场加密货币交易金额达到17亿美元,主要资金流入来自俄罗斯、美国、乌克兰和中国。与此同时,在这些交易中,暗网市场主要通过点对点加密市场和中心化交易所接收大部分资金,同时2020年暗网市场中混币服务使用频率也在增加。(CoinDesk)[2021/2/3 18:44:13]







动态 | BCH、Beam和Zcash将在2020年经历减半事件:比特币将于2020年5月减半,这将对价格产生影响,因为BTC的挖矿奖励将大幅削减。此外,比特币现金、Beam和Zcash也将在2020年经历类似事件。2020年4月,BCH将迎来区块奖励减半。根据计划,2020年1月4日,Beam将经历减半。Zcash减半预计将在2020年年底发生。(Bitcoin.com)[2019/12/9]




























据U.Today消息,Cardano创始人CharlesHoskinson今日在推特上表示,对于Cardano来说,“智能合约”这个词其实并不恰当,并建议社区将其新功能称为“可编程验证器”.
1900/1/1 0:00:00据Livebitcoinnews消息,支付公司Square正在加入一项针对加密货币的互不侵犯协议,该协议旨在减少针对加密和区块链公司的专利诉讼,并将数字货币世界推向主流领域.
1900/1/1 0:00:00随着区块链行业的不断发展,Layer2已经逐步上线,面向市场大众,与此同时,Layer0与Layer1扩容解决方案也在不断优化中.
1900/1/1 0:00:00据Cointelegraph9月19日消息,1921年,美国实业家亨利福特提议创建一种“能源货币”.
1900/1/1 0:00:00在电影《盗梦空间》中,建造梦境的人被称作建筑师,建筑师可以凭借自己的想象力,在梦境中自由地构建场景、设计空间,甚至可以摆脱物理规律的束缚.
1900/1/1 0:00:00巴比特讯,9月17日,非托管以太坊2.0质押协议Blox的代币升级提案已通过,该提案提议将原CDT代币合约升级为SSV代币合约.
1900/1/1 0:00:00