今天,上海就业创业服务网发布了《2020年非上海生源应届普通高校毕业生进沪就业申请本市户籍评分办法》。
   
相比以前每年大同小异的政策,今年的新增政策,对很多高校应届生或希望通过考研等学历方式落户的人来说,可谓是重磅。
去年,以清华北大为试点,全日制本科应届来上海就业符合基本条件直接落户。
今年,将以上试点的范围扩大至在沪“世界一流大学建设高校”,并且硕士博士直接标明哪些学校可以直接落户,下面小编就给大家详细介绍一下。
一、先来明确一下基本申报条件
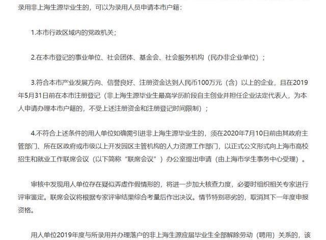
申请条件包括两个方面,一个是应届毕业生的情况,一个是就业单位的情况,单位是申请落户的主体。小编给简化提取了重点,具体细节可以看政策图片截图,已了解直接略过。
ICON基金会将停止对开发团队ICE和SNOW的资助:3月16日消息,ICON基金会宣布将停止对开发团队ICE和SNOW的资助。ICON基金会表示,感谢ICE和SNOW团队为将EVM兼容性引入ICON生态系统所做的努力,但ICON基金会已决定不再提供超出团队当前合同条款的资金,因为最近关键成员的更替使得基金会重新评估该项目的近期未来计划。
ICON基金会与ICE和SNOW团队的合同将在3月底和4月底到期,已告知他们这一决定。[2023/3/16 13:08:17]
(一)非上海生源毕业生条件
1、必须非定向
2、必须取得毕业证书和学位证书双证
3、在校期间未参加工作,没有社保记录
4、就业上海单位,并签订合同期为一年以上的就业协议。
基于Ordinals协议开发的比特币.sats域名已铸造超5.3万枚:3月7日消息,据Dune Analytics数据显示,基于Ordinals协议开发的比特币.sats域名已铸造超5.3万枚,去重之后的独立域名数达到4.2万个,独立铸造地址接近2.4万个,产生了1.05亿枚SATS(约合2.3万美元)的费用。Sats Names是使用序数将名称写入比特币的标准,目标是为比特币建立一个域名生态系统,首个域名“helloworld.sats”的注册时间为2023年2月22日。[2023/3/7 12:47:13]
   
(二)用人单位条件。
1、上海的党政机关、事业单位、社会团体、基金会、社会服务机构;
M-Ventures合伙人:香港可能成为新的加密货币中心:金色财经现场报道,在Coinlive举办的峰会上,M-Ventures的风险合伙人Leo Zhao以深入探讨“Web3趋势与机遇”的第一个主题演讲拉开了下半场活动的序幕。他首先回顾了当前的市场状况,然后他分享了观察到的趋势:扩展解决方案正在成熟─Arbitrum和Optimism TVL显着,以及ZKrollup和模块化区块链;主流消费者采用——NFT吞噬世界、钱包UI/UX改进和Web2用户迁移;透明度和合规性─CEX被迫提供更高的透明度,否则将被DeFi吞噬,数字资产监管框架更加清晰,香港可能成为新的加密货币中心。[2022/12/22 22:01:24]
2、企业,注册资金达到人民币100万元以上,2019年5月31日前在本市注册登记;
3、在校期间自主创业,且自身为法定代表人的企业,不受以上限制;
FTX:目前充提币运作顺畅无阻,偶有拥堵需耐心等待:11月7日消息,FTX官方推特发布的最新关于提币情况的说明,FTX表示,正在持续集中处理较多的充提需求,目前充提币运作顺畅无阻,FTX也一切如常。链上情况可能偶有拥堵(如BTC网络),需要一点时间耐心等待,FTX会如常高效处理每一笔充提并尽力服务好各位用户。再次感谢各位在FUD期间对FTX的信任与支持。[2022/11/7 12:27:38]
4、不符合上述条件的用人单位,须2020年7月10日前以正式公文形式提出申请;
5、2019年度办理落户的录用人员全部辞职的单位,将不予核准。
   
二、哪些情况符合基本条件可以直接落户?
1、博士研究生
不考虑学校,只要是应届生,符合基本申报条件即可落户。
当然即使不是应届生,在上海工作也可以走人才引进通道落户。
   
2、硕士研究生
这些高校的应届硕士毕业生符合基本申报条件即可落户:世界一流大学建设高校、中科院在沪各研究所、上海科技大学、上海纽约大学。
在世界一流学科建设高校的建设学科就读的应届硕士毕业生,符合基本申报条件即可落户,注意要在建设学科哦。
   
3、本科毕业生
本科应届毕业生,北京大学、清华大学、上海的“世界一流大学建设高校”的本科应届毕业生,全日制且取得毕业证书和学位证书,符合基本申报条件即可落户。
   
三、上海的“世界一流大学建设高校”
复旦大学、同济大学、上海交通大学、华东师范大学。
   
四、其他“世界一流大学建设高校”
北京大学、中国人民大学、清华大学、北京航空航天大学、北京理工大学、中国农业大学、北京师范大学、中央民族大学、南开大学、天津大学、大连理工大学、吉林大学、哈尔滨工业大学、南京大学、东南大学、浙江大学、中国科学技术大学、厦门大学、山东大学、中国海洋大学、武汉大学、华中科技大学、中南大学、中山大学、华南理工大学、四川大学、重庆大学、电子科技大学、西安交通大学、西北工业大学、兰州大学、国防科技大学、东北大学、郑州大学、湖南大学、云南大学、西北农林科技大学、新疆大学。
   
五、“世界一流学科建设高校”的建设学科
全国一流学科建设高校共95所,其中上海高校:
华东理工大学:化学、材料科学与工程、化学工程与技术
东华大学:纺织科学与工程
上海海洋大学:水产
上海中医药大学:中医学、中药学
上海外国语大学:外国语言文学
上海财经大学:统计学
上海体育学院:体育学
上海音乐学院:音乐与舞蹈学
上海大学:机械工程
   
一流学科的问题其实很矛盾,比如相近学科专业、比如一样的专硕,希望官方能够出这方面的权威解读吧。
上海户口一直是大家比较向往的,甚至如果可以,有人愿意花百万去买,这回的政策可以说是加大了人才引进力度,除了吸引外地高校毕业生,可能也会掀起一股上海考研落户热。
看到这里,你想考个研吗?
标签:CONFTXICONSATSCONE币Coinbase Pre-IPO tokenized stock FTXZexiconsats币发展潜力
大众IDBuzz:续航约500公里,2022年海外交付,售价约人民币39.4万元 大众汽车IDBuzz的量产,它是Type2Microbus的电池动力版.
1900/1/1 0:00:00人的本质是一切社会关系的总和这一规定,奠定了社会关系在马克思现代性批判中的本体论地位。正是把现实性的社会关系理解为人的本质规定性,以之取代了抽象的类本质,马克思才实现了从异化到物化的逻辑转换.
1900/1/1 0:00:00来源:金十数据 周五午间,OKB虚拟币大跌逾16%。周五午间,OKB虚拟币大跌逾16%,数字货币交易平台OKex官网发布通知,已于2020年10月16日11:00开始决定暂停用户提币.
1900/1/1 0:00:00截图来自知网:www.cnki.net1 太长不看版 只要你是硕士、博士毕业,且在知网能够搜索到自己的学位论文,就一定可以申请获得60元、100元的现金稿酬+知网检索卡。 亲测有效.
1900/1/1 0:00:00近年来,随着区块链技术的日趋成熟,如何实现区块链与新数字技术的融合,推动产业融合升级并创新商业模式日渐成为广受瞩目的焦点问题。正如三十年前,如果有人问你,互联网能改变哪里?大家谁也不知道.
1900/1/1 0:00:00来源:新华社 原标题:新华社:数字货币变革驱动下,我国数字化治理体系发展将迎来全新时代 作者:贾晋京、刘玉书 不久前,商务部印发《全面深化服务贸易创新发展试点总体方案》明确.
1900/1/1 0:00:00