众所周知,痛觉具有复杂的调控机制。早在50多年前,科学家们就发现,电刺激脊髓上的一些脑区能够产生镇痛作用。蓝斑核和延髓吻侧腹内侧核分别通过在脊髓中释放去甲肾上腺素和血清素调控伤害感受的脊髓通路。此外,延髓尾侧腹外侧核被认为是参与疼痛调控的重要脑区。有研究表明伤害性刺激导致VLM表达c-Fos。但cVLM中参与疼痛的神经元群体的分子特征和相关神经通路,尚未可知。
美国NIH的MarkA.Hoon和国家心理健康研究所的MarioPenzo团队于2023年3月9日在NatureNeuroscience合作发表原著论文,揭示了cVLM中的儿茶酚胺能神经元通过cVLM–LC–SC通路,缓解伤害感受行为和炎症性疼痛导致的热刺激痛觉敏化,参与counter-stimulus导致的镇痛作用,且揭示了cVLM的镇痛需要去甲肾上腺素的参与。
   
FTX选择Coinbase Custody International作为主要托管方:加密货币交易所Coinbase宣布旗下托管机构Coinbase Custody International(CCI)将作为加密货币衍生品交易所FTX的主要托管方,负责FTX的ERC-20代币FTT的存储。[2020/5/22]
儿茶酚胺能cVLM神经元被伤害刺激激活
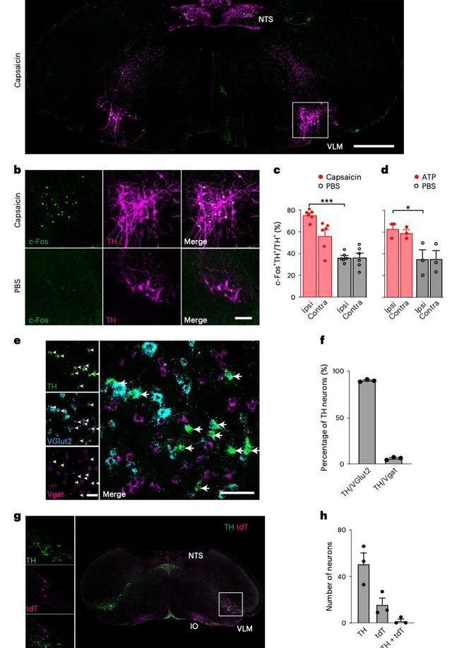
研究人员首先再现了cVLM神经元在伤害感受刺激下表达c-Fos。单侧辣椒素或ATP足底注射均导致双侧cVLM显著表达c-Fos。免疫组化结果表明,大多数TH阳性cVLM神经元表达c-Fos,因此本研究主要聚焦于cVLMTH神经元。原位杂交结果进一步表明,TH主要与VGlut2、而非Vgat共标,说明cVLMTH主要为谷氨酸能神经元。
   
动态 | Coinbase推出处理加密货币存款的托管实体Coinbase Custody International:据Coindesk消息,Coinbase已在爱尔兰都柏林推出了Coinbase Custody International Inc.,一家处理加密货币存款的欧洲实体。Coinbase在一篇官方博客中表示,是客户对机构级监管服务的需求推动了这一举措。另外,该公司的一位发言人说,Coinbase Custody现在拥有80亿美元的托管资产。该公司表示,作为过渡的一部分,“Coinbase进行的所有抵押活动”也将迁移到Coinbase Custody International。[2020/1/30]
图1、脑干中的cVLMTH神经元被辣椒素激活
为了进一步验证上述结果,研究人员对cVLMTH神经元进行了在体钙成像记录。结果显示,辣椒素注射、伤害性热刺激和机械刺激均显著升高了cVLMTH神经元钙信号。
动态 | Y Combinator公布估值最高的100大初创企业,仅两家加密及区块链公司入围:Y Combinator最近公布了估值最高的100大初创企业榜单,只有两家加密货币和区块链公司入围。其中,加密货币交易所Coinbase排名第五,机构和专业交易员的加密交易商SFOX也入围。(福布斯)[2019/10/16]
   
图2、cVLMTH神经元被伤害性刺激激活
激活cVLMTH神经元抑制伤害刺激反应
上述结果表明了cVLMTH神经元与疼痛的相关性。研究结果进一步调查了cVLMTH神经元如何参与疼痛信号传递。利用化学遗传学激活cVLMTH神经元显著抑制了小鼠对热痛刺激的反应;利用化学遗传学抑制cVLMTH神经元或损毁cVLMTH神经元则显著增强了对热痛刺激的反应。
动态 | Ecobank Transnational发布报告:大多数非洲国家保留数字货币合法化:根据Bitcoinexchangeguide消息,Ecobank Transnational(非洲泛非经济银行集团)近日发布的一份报告称,包含在其经营范围内的36个非洲国家中,只有两个国家(南非和斯威士兰)宣布对数字货币和区块链技术采取友好态度,纳米比亚是唯一一个彻底禁止数字货币的国家。大多数非洲国家考虑其存在潜在风险,但并未在政策层面明确态度,仍然保留将数字货币的使用合法化。该报告继续指出,大多数非洲国家都倾向于采用耐心的方法来监管这些数字资产。[2018/9/2]
   
图3、cVLMTH神经元有效地参与调控伤害感受行为
进一步,光遗传学实验得到了与上述相同的结果:光遗传学激活cVLMTH神经元显著抑制了对热痛刺激的反应。
比特币技术企业家Jonathan Hamel:除比特币之外的加密货币是彻头彻尾的局:比特币技术企业家Jonathan Hamel 3月19日在加拿大下议院金融标准委员会表示:“需要密切关注的是,除了比特币以外的加密货币是彻头彻尾的局,比如比特币现金。”[2018/3/21]
   
图4、利用光遗传学刺激cVLMTH导致伤害感受行为的抑制
cVLMTH神经元的下游神经通路之一
是LC-SC
为了更深入理解cVLMTH神经元如何发挥镇痛作用,研究人员利用病示踪技术调查了cVLMTH神经元的下游通路。结果显示cVLMTH广泛投射到LC,并且当利用化学遗传学激活cVLMTH时,投射到SC的LC神经元显著表达c-Fos。类似地,当利用光遗传学激活投射到LC的cVLMTH时,LC神经元的钙信号显著升高。行为学实验表明,光遗传学激活投射到LC的cVLMTH时显著抑制了热痛刺激行为。
   
图5、参与伤害感受行为调控的cVLM下游神经通路:cVLM–LC–SC
以上结果表明cVLMTH神经元能够激活LC神经元,但两者是否形成单突触连接?对LC脑切片进行钙信号记录的结果表明,光遗传学激活投射到LC的cVLMTH时,LCTH神经元的钙信号显著升高,且腹侧LC的钙信号的升高显著高于背侧LC。逆行跨单突触病示踪结果进一步表明,cVLMTH神经元与LCTH神经元形成单突触连接。
   
图6、cVLMTH与LCTH形成单突触信号输入
cVLMTH神经元的镇痛作用
依赖于SC中的去甲肾上腺素
研究人员进一步研究了cVLMTH神经元通过何种分子机制发挥镇痛作用。药理学研究结果表明,鞘内注射a-2肾上腺素受体拮抗剂yohimbine显著抑制了化学遗传学激活cVLMTH神经元所导致的镇痛作用。类似地,选择性敲除LC中的TH也显著抑制了化学遗传学激活cVLMTH神经元所导致的镇痛作用。相反,鞘内注射a-2肾上腺素受体激动剂可乐定显著缓解了化学遗传学抑制cVLMTH神经元所导致的热痛敏化作用。
   
图7、cVLMTH对伤害感受行为的抑制是由去甲肾上腺素所介导的
cVLM对于counter-stimulus导致的
镇痛作用是必要的
cVLMTH神经元是否能够缓解疼痛模型中的热痛敏化?研究结果表明,化学遗传学激活cVLMTH神经元显著抑制了CFA足底注射导致的热痛行为。另外,过往研究表明注射辣椒素作为counter-stimulus能够显著降低热痛刺激行为。
本研究发现,counter-stimulus显著降低了cVLMTH神经元在热痛刺激下的钙信号升高,且当利用化学遗传学抑制cVLMTH神经元时,counter-stimulus无法再产生镇痛效果。
   
图8、cVLMTH对于counter-stimulus所引起的镇痛作用的充分且必要的
总结
综上,该研究研究了除LC和RVM外的另一个重要的疼痛调控脑区cVLM,并发现cVLM通过cVLM–LC–SC通路发挥疼痛调节作用,靶向cVLM可能产生有效的镇痛疗法。
原文链接:
https://www.nature.com/articles/s41593-023-01268-w
参考文献
Gu,X.,Zhang,Y.Z.,O’Malley,J.J.etal.Neuronsinthecaudalventrolateralmedullamediatedescendingpaincontrol.NatNeurosci(2023).https://doi.org/10.1038/s41593-023-01268-w
编译作者:HongChaoli
校审:Simon
   
据央视新闻消息,2021年5月,全国二级建造师执业资格考试开考前,相关试题泄露,并在网上被传播、贩卖。试卷内容几经转手,层层分包销售,甚至有一位宿迁的考生花费200元就买到了试题及答案.
1900/1/1 0:00:00数字资产是指通过使用密码学技术进行加密和保护的各种数字化资产,这些资产可以作为交换货币、存储价值、代表所有权或任何其他可证明的数字资产.
1900/1/1 0:00:00USDT,是一种稳定币,即为稳定币的一种,其锚定美元。在中国,USDT被称为“瑞波”、“达世币”等。在美国,USDT是联邦存款保险公司所发行的一种数字货币.
1900/1/1 0:00:002020年,是长城汽车成立30周年。在周年庆上,长城汽车发布《长城汽车挺得过明年吗?》短片。片中魏建军神经紧绷地问到,“长城汽车挺得过明年吗?”他给出的答案是,“命悬一线!”不过在当时外界看来,
1900/1/1 0:00:00引言:二月,俄罗斯表示会将主权财富基金中的非人民币货币资产全部清空,尤其是欧元,在未来的财富基金中只保留人民币和黄金作为资产.
1900/1/1 0:00:00所周知,比特币的交易是匿名的,因此很难追踪。但是,与门罗币交易相比,追踪比特币交易有多难?网络安全作家安迪·格林伯格在接受著名加密记者劳拉·辛的采访时透露了这一点.
1900/1/1 0:00:00