最近,广州仲裁委员会刚刚办结“元宇宙仲裁第一案”:一家从事数字藏品投资、发行的港资互联网投资公司,通过在元宇宙的销售,将一款机械战甲形象的数字头像出售给了广州一位经营酒吧的元宇宙买家。之后,该买家将数字头像印在了自己经营的酒吧文化衫上来宣传推广,但是根据双方的协议约定,该数字头像不能用于真实世界,于是港资公司就提起了仲裁。由于整个仲裁流程是在元宇宙场景中进行审理的,又被称为“元宇宙仲裁第一案”。
根据公开信息,本案中买方在取得NFT数字藏品后,将该“具有某种权利”的NFT数字藏品直接应用于线下的服装印制,并计划在市场发售。飒姐团队推测,在该NFT数字藏品项目的用户协议或其他合同条款中,以列举或其他方式,明确约定了授权许可的范围及商业使用的许可范围,达到了“禁止将其用于真实世界”的效果。
元宇宙开放平台“大有”完成数千万元新一轮融资:12月23日消息,元宇宙开放平台“大有”近期完成数千万元新一轮融资。此前,“大有”已完成数千万元种子轮、天使轮融资,由小米联合创始人投资。在此轮融资中,新投资人加入阵容,原股东小米联创投资人全部加码。
据悉,“大有”成立于2021年7月,定位为元宇宙开放平台,为个人、企业品牌打造元宇宙场景空间与各类应用场景。以“大有”推出的“以梦为马 抵达繁星”的元宇宙演唱会为例,由大有联手虚拟偶像默默酱呈现,并支持App端、VR端、PC端多端进入演唱会。(36氪)[2022/12/23 22:03:15]
但是事实上,NFT数字藏品真的具有受法律保护的著作权吗?飒姐团队曾对此进行过专门的分析,根据我国著作权法规定,构成受法律保护的“作品”必须具备独创性。那么,如果是批量发行且仅仅在小范围内对原始享有著作权的作品进行改动,是否能对单一NFT主张著作权是存在非常大争议的,这种项目中的单一NFT是否构成作品要打一个大大的问号。因此,从这个角度看我们必须慎重选择起诉或仲裁,对于争议较大的案件在不考虑保密性的基础上还是诉讼为佳。
元宇宙产业委员会将搭建“数字藏品产业知识产权保护平台”:金色财经消息,针对数字藏品领域多发的知识产权滥用或侵权的“乱象”,中国移动通信联合会元宇宙产业委员会联合新诤信将搭建“数字藏品产业知识产权保护平台”,提供知识产权确权、维权和IP授权运用的一站式公共服务,服务好数字藏品发行方和平台方的知识产权自律和管理,保护原创知识产权,促进行业规范,保护消费者权益。此前4月14日消息,中国移动通信联合会元宇宙产业委员会发布了关于规范数字藏品产业健康发展的自律要求。(中华网)[2022/4/20 14:35:25]
什么能够仲裁
数字藏品买卖属于可仲裁的事项吗?实务中有判决认为在数字藏品买卖中不能够约定仲裁,理由是消费者属于实践中的弱势群体,约定仲裁条款是对于消费者诉讼权益的剥夺,实践中有法院以此为由最终认定该仲裁条款无效。
元宇宙游戏OneRare完成200万美元融资:11月17日消息,美食元宇宙游戏OneRare完成200万美元融资,Arkstream Capital、Momentum 6、StableNode、Exnetwork Capital、Enjinstarter、Everse Capital、Kangaroo Capital、Tag Ventures、Maven Capital、1010 Capital、CSP DAO、Skyman Ventures、FF Ventures、ZBS Capital和Lucid Blue Ventures等参投。OneRare致力于构建一个食物元宇宙,美食家可以种植食材,在农贸市场交易,或前往厨房领取菜肴。Foodverse还设有一个游乐场,用户可以在那里使用他们的NFT在小游戏中进行战斗。(Coingape)[2021/11/17 21:58:37]
飒姐团队认为这是对于仲裁的错误认知。根据中国仲裁法第三条规定,只有以下纠纷不能仲裁,一是婚姻、收养、监护、抚养、继承纠纷,二是依法应当由行政机关处理的行政争议。换言之,除了以上两种情况,不应当以任何理由剥夺商事争议双方约定仲裁的权利。在数字藏品买卖中很明显不属于以上的任何一种情况,应当是可仲裁的事项。
Coinhub亚太区负责人Miner R:钱包或成为元宇宙世界的入口:据官方消息,Coinhub亚太区负责人Miner R在元宇宙圆桌AMA活动中表示,对于钱包来说,元宇宙带来的最大机会是用户在进入元宇宙需要的未来数字身份及资产,需要借助钱包来进行管理,钱包或成为元宇宙世界的入口。所以Coinhub未来将借助其链接20+热门公链的多链生态,在元宇宙世界入口方面不断探索和提前布局,将拓展更多元宇宙、NFT及Gamefi相关的支持功能。[2021/11/11 21:43:52]
即使我们认为数字藏品买方属于弱势群体,约定仲裁也不应当被认定为是对诉讼权益的剥夺的不公正情形,仲裁本身就是一种争端争议解决方式,是双方自愿同意将争议事项交由国家认定的专业争端争议解决机构——仲裁委员会进行解决。双方协议仲裁庭的组成,不存在不公正的情景。
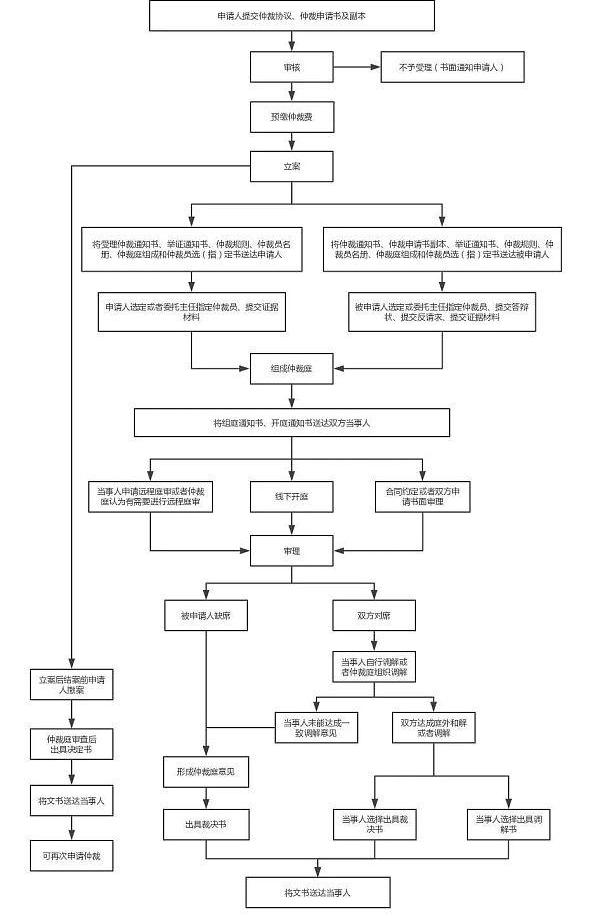
仲裁流程是怎么样
约定不同的委员会,会有不同的仲裁规则,仲裁流程可能会有些微的差别,这就好像村长和村支书有不同的办事风格,你找他们俩办同一件事流程也不一样。但是这都只是细节上的差别,一般情况下大的方向都是一致的,下面我就拿广州仲裁委员会的仲裁流程给各位打个样。

双方要先将自己的仲裁协议以及仲裁申请书交到仲裁委员会,仲裁委员会会对仲裁事项进行初审,在中国法下,有些事项是不允许仲裁的,例如和人身紧密相关的婚姻、收养、监护事项等,如果发现有此类事项,则仲裁协议无效,仲裁委会直接驳回仲裁。
这一步没问题的话才会进入之后的流程,仲裁委员会将一些详细资料交给双方,双方自己选定仲裁员,仲裁员,就是在案件中充当村长角色的人,是的,你没有看错,仲裁员是由双方自己选定的。
如果飒姐告诉你,在诉讼的时候法官由当事人你选择,读者朋友们会有什么感受呢?是不是会觉得极其不可思议。但这其实就是商事仲裁的实际操作。在商事仲裁中,双方可以自行协商选择仲裁员数量以及仲裁员的人选来组成仲裁庭。之后就是大家比较熟悉的开庭审理流程了。
为什么选择仲裁
说完了流程,飒姐最后再跟大家谈谈仲裁有什么优点呢?
保密性仲裁的最终结果不对公众公开。大家都知道,有一个网站叫做中国裁判文书网,在该网站上,除了因为某些特殊原因不公开的,浏览者可以查找到所有的法院判决裁定书。也就是说在诉讼领域,文书公开是常态,不公开是例外。但是在现今的商事纠纷中,两方可能出于各种原因,例如对商业声誉考虑或者出于企业内某些不愿披露的信息考虑并不想让判决结果被公众查到,但是一旦选择诉讼,就必然面临着公开文书的结果,这个时候双方就可以选择仲裁。有读者可能会问,既然仲裁保密那为什么我们还能看到广州仲裁委的这个元宇宙案子,需要说明的是,仲裁原则上保密,但是如果双方同意的话,也可以选择公开。
裁决的可执行性对于一些跨国企业来讲,其所涉及到的业务范畴以及合作伙伴可能出现在许多不同的国家,这个时候如果采用诉讼模式的话,就面临着选择哪个国家法院的问题,对于外国法院判决裁定能不能在本国执行,不同的国家有不同的规定,有的采用的是实质审批制,需要当地法院再进行一次审批,有的采用的是默认制,直接认可某些国家的判决裁定。
在实践中可能面临着A国法院的判决在B国不能执行的问题。但是对于仲裁来说就有广泛认可性这样的好处,国际上存在一个广泛认可的条约《纽约公约》,在这个公约中,所有缔约国约定承认和执行外国的仲裁裁决。中国也是《纽约公约》的缔约国之一。在今年5月4日土库曼斯坦正式加入《纽约公约》,就此成为该公约的第170个缔约国,也就意味着各位读者拿着中国的仲裁裁决可以至少在世界的170个国家得到承认和执行。这一点对于做跨国业务的企业来讲重要性不言而喻。
程序灵活性仲裁中的许多流程双方都是可以协议选择的,仲裁给了争议双方极大的自主权,一定程度上能够提高争端解决的效率。例如在本次“元宇宙仲裁第一案”中,从提起仲裁到出仲裁裁决结果前后一共只用了5天的时间。
标签:元宇宙NFTTALCAP元宇宙app官方版下载iosBGAN Vault (NFTX)tal币怎么样Cap Finance
金色财经报道,根据TheSandbox联合创始人SebastienBorget和Dacoco联合创始人兼首席执行官SarojiniMcKenna的说法,自开放元宇宙联盟(OMA3)推出以来.
1900/1/1 0:00:00原文来源:AdaverseAsia要完全理解Cardano是如何工作的,需要了解几个概念——Cardano机制和比特币非常类似,只是延伸了一些附加功能:UTXOs原生资产智能合约简言之.
1900/1/1 0:00:00吴说作者:defioasis美东时间10月28日,历尽几番波折,世界首富埃隆·马斯克最终以440亿美元完成对社交媒体巨头Twitter的收购.
1900/1/1 0:00:00作者:ChenglinPuaWeb3在近期得到了许多人的关注,众多企业纷纷布局。除了企业之外,城市之间也展开竞争。例如香港近期就对外宣布将会竞争成为全球虚拟数字资产的中心.
1900/1/1 0:00:001.金色观察|那些可以替代Chrome、Twitter等Web2应用的Web3产品Web3产品正在替代用户最喜欢的Web2应用程序,而且采用速度比你想象的要快.
1900/1/1 0:00:00作者:朱雪莹“币圈央妈”FTX引发的流动性危机持续发酵,其暴露的深层次财务黑洞加剧“死亡漩涡”,令原本愿意雪中送炭的币安都望而却步,已经踩雷FTX的投资者更是只能无奈“认亏”.
1900/1/1 0:00:00