以太坊合并是备受期待的升级,它将见证该区块链从工作量证明过渡到权益证明,被誉为加密货币行业历史上最大的升级之一,并将开启以太坊作为现代和环保区块链的新纪元。与普遍的看法相反,合并并不是以太坊的最终升级,创始人VitalikButerin详述的多年路线图详细说明了令人兴奋的革命性计划,使以太坊成为下一代互联网的支柱。

CME微型以太坊期货已开放交易:金色财经报道,CME宣布正式推出微型以太坊期货 (MET),已可供交易。据悉,MET的合约规模为一枚以太坊的十分之一,提供了一种有效的、具有成本效益的方式来管理以太坊敞口,并进一步优化交易策略。此前消息,CME将于12月6日推出微型以太坊期货,正等待审核。[2021/12/7 12:55:22]
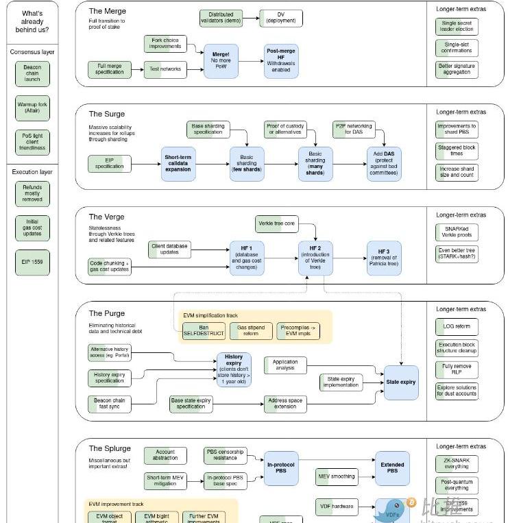
几天前,在巴黎举行的年度以太坊会议EthCC上,Vitalik发表了45分钟的演讲,详细介绍了以太坊的长期愿景以及合并后的发展。令人惊讶的是,他指出,他认为以太坊在合并后只会完成55%,这意味着以太坊还不到最终状态的一半。在去年12月发布的路线图中,他详细介绍了五个不同的目标:Merge、Surge、Verge、Purge、Splurge。这些目标将帮助以太坊达到其最终状态。让我们来看看这些目标,以及它们为何如此重要。
EthHub联合创始人:NFT以ETH计价,以太坊已经是金钱:EthHub联合创始人Eric Conner今日发推称:“NFT是一种新的艺术形式。这件艺术品以ETH计价。多年来,我一直在告诉大家,以太坊就是金钱。是时候了。”[2021/3/28 19:24:09]

分析:2019年以太坊交易量与相关推文数量存在反向关系:2018年,提到以太坊的推文数量与交易量之间存在正相关。但是在2019年,以太坊交易量与相关推文数量存在反向关系。当推文数量增加1%时,交易量将减少0.167%。2019年以太坊回报率略为负,总回报率约为-2.86%。推文数量的增加似乎起到减少买卖的效果,这与投资者沮丧的回报前景一致。(CoinTelegraph)[2020/3/15]
以太坊路线图上的第一项是合并,它正在进行中。如前所述,合并标志着从工作量证明到权益证明的转变,这将使区块链的能源效率提高99.97%,并为其他升级铺平道路。有了环保的区块链,更多具有ESG意识的公司和投资者将会放心地使用以太坊,这将增加采用率和使用率。此外,升级将降低以太坊的发行率,以太坊极有可能成为通缩资产。据推测,合并的日期是9月19日,这意味着我们距离这一重大事件只有两个月的时间了。区块链从来没有改变过它的共识机制,合并被描述为在飞行中改变飞机的引擎。尽管十分困难,开发人员还是取得了很大的进步,似乎有可能成功过渡。
Blockchain CEO:中央银行将于2018年开始持有比特币和以太坊:Blockchain blockchain彼得·史密斯是Coinbase背后使用次数最多的加密货币钱包,他表示中央银行将于2018年开始持有比特币和以太坊等主要数字货币。他认为今年将是央行开始将数字货币作为资产负债表一部分的第一年。史密斯表示,比特币已经是供应量排在前30位的货币,而这种趋势以及数字货币作为储备的一部分的压力只会随着价格的上涨而加速。据报道,保加利亚政府2017年12月在其账户中拥有超过30亿美元的比特币,主要来自执法调查期间查获的资金以及打击暗网商店经营者。[2018/1/13]
下一项Surge,旨在通过分片技术带来大规模的可扩展性改进。分片本质上是一种将一个区块链分解成几个不同的互连链的方法,每个链都有自己的吞吐量。其允许更高的吞吐量,再加上第2层Rollup,可以帮助以太坊扩展到理论上每秒处理100,000个交易。根据以太坊网站的说法,分片应该会在2023年的某个时间出现,是合并后的下一次升级。随着可扩展性问题的解决,以太坊将能够直接与替代的第一层竞争,其价值主张将显着增加。

下一个升级Verge,在没有技术背景的情况下可能是最难理解的。基本上,它将引入VerkleTree,这将减少对节点的存储需求,从而带来更多的去中心化和可扩展性。对存储的要求非常小,以至于可以在没有任何硬盘驱动器空间的情况下运行以太坊节点。
Purge与Verge类似,有助于提高效率并减少节点的存储需求。如今,以太坊验证者需要下载从2014年开始的整个区块链历史,这占用了TB的空间。Purge希望改变这一点,以便客户不需要持有超过一年的存储空间。据Vitalik称,可能允许节点在智能手机上运行。
Splurge是一系列杂项升级,为了确保在处理完前四个阶段后网络平稳运行,将有助于改善以太坊的整体体验,为开发人员创造更多机会来创建有趣的账户管理系统。
如果以太坊的发展目标得以实现,将有助于巩固区块链作为主要智能合约平台的地位。这一路线图可能需要数年时间才能完全完成,而且在此过程中肯定会有其他变化和不可预见的升级。尽管如此,这种对协议未来的令人兴奋的展望应该会让人对以太坊的愿景感到兴奋。
Sui是一条新的区块链,以下是Sui的主要特点:因果顺序与总顺序可实现大规模并行执行Sui的Move变体及其以对象为中心的数据模型使可组合对象/NFT成为可能面向区块链的Move编程语言简化了开.
1900/1/1 0:00:00金色周刊是金色财经推出的一档每周区块链行业总结栏目,内容涵盖一周重点新闻、矿业信息、项目动态、技术进展等行业动态。本文是其中的新闻周刊,带您一览本周区块链行业大事.
1900/1/1 0:00:00摘要:在这篇文章中,我们探讨了为什么Dapps通常建立在以太坊而不是比特币上,我们将一直追溯到2014年3月.
1900/1/1 0:00:002021年被称为NFT元年。NFT是指基于区块链技术的非同质化代币,可以看作是一种运用了区块链技术的数字资产所有权证明。不同于比特币等同质化代币,NFT具有不可分割、不可替代的特性.
1900/1/1 0:00:00Vitalik关于以太坊长期未来的思考。最终我们将停止对协议进行快速更改,并利用L2(第二层网络)等系统为以太坊生态系统添加更多功能.
1900/1/1 0:00:00“原来当神秘博士是这种感觉,穿越时间和空间,从未感到自己老去。”在伦敦举办的瑞典乐队ABBA的Voyage演唱会上,站在台上的乐队成员Benny如此感叹道.
1900/1/1 0:00:00