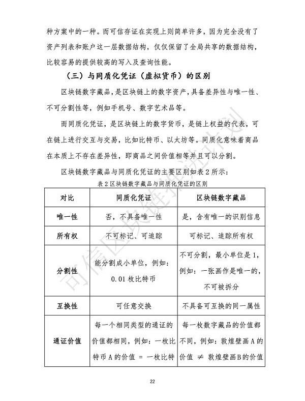
本文来自可信区块链推进计划发布的《基于区块链的数字藏品研究报告》第三章:基于区块链的数字藏品技术路线。区块链数字藏品的技术原理,包括表达、接口、语义、应用链路等内容,与存证类区块链技术、同质化凭证也存在很多区别。
以下摘自报告原文。

动态 | 日本关西电力进行基于区块链技术的电力定价验证实验:据日经新闻消息,日本关西电力公司今日宣布开始进行基于区块链技术的电力定价验证实验。该项实验由东京大学、日本Unisys株式会社和三菱UFJ银行共同实施。关西电力拟通过将交易信息分成块共享,难以篡改数据,提高安全可靠性,积累下代信息管理技术经验。[2018/10/15]

动态 | 中国保险信息技术管理公司推出基于区块链技术的电子保单服务平台:根据中国金融新闻网消息,近日,中国保险信息技术管理有限责任公司协同行业多家保险公司建立电子保单服务平台。中保信此次推出的电子保单服务平台还采用区块链等技术防止单方面篡改,并且为消费者建立个人消费者电子保单统一账户。据了解,在存储环节,电子保单采用区块链技术,在多家公司间建立行业联盟链,对所有电子保单及其变化轨迹留痕,共同为保单信息进行背书。[2018/8/23]

RealChain基金会将发布基于区块链的人工智能硬件:据RealChain(RCT)官方透露,其将于3月14日在韩国举办的“2018 TokenSky区块链大会暨TOKEN产品设备展”的展会上,发布其研发的人工智能硬件,该硬件将智能硬件采集设备与区块链数据不可篡改的特性相结合,解决消费品行业中存在的欺诈、低效率、信息不对称等问题。据悉,RealChain基金会主席David Zhang、战略合作总监Carl Wu、战略合作伙伴“淘当铺”的CEO王一将出席展会。[2018/3/10]






尽管传闻不断,但苹果的首款MR头戴显示器仍未让外界窥及真容。北京时间6月7日凌晨,苹果WWDC2022如约而至.
1900/1/1 0:00:00当历史学家们书写「创作者经济」的崛起时,有两个时刻(相隔十年)肯定会出现。第一个时刻是在2007年春天,YouTube开始与创作者分享广告收入——这个决定可以说为我们今天所知的「创作者经济」奠定.
1900/1/1 0:00:00原文标题:《风投机构们如何为加密初创项目估值?》风投机构对加密初创公司Blockchain.com、OpenSea和YugaLabs的估值分别为140亿美元、133亿美元、40亿美元.
1900/1/1 0:00:001.Vitalik新论文摘要《去中心化社会:找寻Web3的灵魂》是?Vitalik?等人联合发表的最新论文,本文讲述了如何通过“灵魂绑定”Token来建立一个更加多元、丰富的DeSoc.
1900/1/1 0:00:00什么是生成艺术生成艺术是当代艺术创作的一种形式,这一词的使用最早可以追溯到20世纪60年代计算机图形学.
1900/1/1 0:00:00目前,国内数字藏品市场火热,是NFT技术主要应用落地的行业领域。在政府加大行业管控力度,三部委发“防范NFT金融炒作风险倡议”的背景下,NFT产业的商业化之路得以规范化发展,终端用户面对以往炒作.
1900/1/1 0:00:00