来源:链得得,作者:韩玲
平行链插槽的成功拍卖,无论是对波卡自身还是项目而言都是极大的利好,而对以太坊来说,波卡无疑将成为它最强劲的对手。
随着去年年底波卡专用的平行链测试网RococoV1的顺利启动和运行,目前为止已有11条平行链链接进Rococo测试网,包括Tick、Trick、Track、PlasmNetwork、AcalaNetwork、Kiltprotocol、PhalaNetwork、PolkaBTC、CrustNetwork、DarwinaNtework、HydraDX。
这意味着Kusama和Polkadot平行链插槽拍卖和上线可能将于不久之后开启。
此前,Web3基金会在公布波卡平行链的上线流程中明确表示,当确信平行链测试网运行顺利,且代码已完全经过审计和基准测试时,就会通过链上治理提交一份关于启用平行链和Kusama上的Slot拍卖的投票,之后将部署第一个公共平行链,并通过链上治理在Polkadot上开始Slot拍卖。
波卡平行链Astar Network与NTT Digital建立Web3战略合作伙伴关系:金色财经报道,波卡平行链Astar Network背后的Astar基金会宣布与NTT Digital建立Web3战略合作伙伴关系。本次合作Astar基金会将致力于开发创新产品和创建Web3人才协作社区,并通过与NTT Digital和Astar技术合作增强技术基础设施使数十亿人能够进入Web3。(cryptopotato)[2023/7/12 10:51:01]
波卡平行链插槽拍卖是什么?
波卡平行链插槽拍卖是由波卡网络架构的性质决定的。
波卡由中继链、平行链和转接桥组成,跨链是波卡的核心目标,中继链作为波卡的网络中心和平行链并行运行,实现与平行链之间的通信,而平行链则需要通过插槽接入中继链保持运行。
作为中继链和平链接的接口,获得插槽意味着该平行链将成为真正意义上波卡的平行链。因为插槽能够提供波卡共享的安全性、跨链互操作性、链上治理、无分叉链上升级、扩容性、低手续费等优势。?
波卡生态去中心化交易平台Polkadex赢得第16次波卡平行链插槽拍卖:官方消息,波卡生态去中心化交易平台Polkadex以锁定超97万DOT赢得第16次波卡平行链插槽拍卖。[2022/5/9 3:01:30]
插槽分为社区测试型插槽和商用插槽,20%的槽位预留给Web3基金会来部署和支持,作为社区测试型平行链促进整个波卡生态的发展,余下80%的插槽作为商用插槽,通过拍卖方式来开放。
由于插槽的重要性以及波卡平行链测试网运行状态,前期的插槽数量必定是有所限制的。
波卡创始人GavinWood在2020年7月波卡中国行活动上曾表示,平行链的数量上限大约是100个,这意味着插槽数量上限也是100个左右。插槽数量的稀缺性自然将一部分想要接入波卡的项目拦截在外。如何使插槽公平的分配,保证项目方和用户的利益最大化,拍卖成为了首选的解决方案。
波卡官方采用的是蜡烛式拍卖的方式进行平行链插槽竞拍。?蜡烛拍卖最初是在16世纪用于出售船只,并从决定拍卖开放期的“一寸蜡烛”中得名。当蜡烛的火焰熄灭时,拍卖会突然终止,此刻的竞价者将获胜。蜡烛拍卖在网上使用时,需要一个随机数来决定终止时间。
Tokensoft宣布支持波卡平行链插槽拍卖:据官方消息,Tokensoft宣布对参与平行链插槽拍卖的波卡项目提供技术支持。波卡社区项目可以使用Tokensoft平台启动对波卡平行链插槽的竞价,以DOT筹集资金,并将数字资产分发给波卡社区成员。[2021/8/18 22:21:52]
和普通蜡烛拍卖有所不同,平行链插槽拍卖不使用随机数来决定其开盘阶段的持续时间,它有已知的开始时间,在区块链上进行,当拍卖结束时,追溯性地确定在过去的某个时候结束。
换句话说,即在最终结束的时候,随机算一个过去的区块,这个过去的区块是真正拍卖截止的时间。波卡官方解释称由于追溯性确定的结束时间可能早于投标提交时间,因此后面的投标有更高的失败概率。未赢得插槽的团队可以参与下一轮插槽拍卖,一般来说每两周会进行一次。
项目方通过锁定DOT来竞拍插槽的使用权
需要注意的是,波卡拍卖的插槽只允许项目方获得一定时间的使用权,并不是一次竞拍成功就获得了插槽终身所有权。项目方需要通过锁定一段时间和一定数量的DOT来竞拍获得使用权。
金色相对论?|?Acala?Network姜富耀:波卡平行链的上线技术驱动联动的效果会越来越明显:金色财经报道,12月11日消息,在今日举行的金色相对论中,针对“插槽拍卖的主网启动前最重要的里程碑,这个里程碑会带来什么联动效果?”等问题,Acala?Network姜富耀表示,PLO(平行链租赁发行)可以让多方参与者互利共赢,1. Kusama,Polkadot 锁仓并捕获 Token 价值,受益 2. 项目方获得插槽,享受共享安全,以及跨链互操作,受益 3. 用户抵押KSM/DOT,不损失资产前提下,获得项目方 Token,受益 4. 用户抵押KSM/DOT, 不直接给项目方,KSM/DOT 没有项目方抛盘,反而锁仓,用户锁定资产部分,受益 5.跟交易所、矿池等等合作的玩一些新花样,那这些合作方也受益。
因此,波卡平行链的上线技术驱动联动的效果会越来越明显,对于 Acala 来说最重要的就是产品会放入市场中得到更多的验证,一站式跨链 DeFi 等衍生品服务本身就会对整个市场带来更多流动性。[2020/12/11 14:56:04]
待租赁期结束后,锁定的DOT才能解锁退还。波卡平行链插槽拍卖过程中有两个阶段:安全期、随机期。两个阶段内都可以自由质押DOT,由于拍卖时间截止的随机性,竞拍者需要尽早的出价并且质押较多的DOT,获胜的几率才更大。
波卡创始人:Kusama平行链拍卖会先于波卡平行链拍卖进行:据官方消息,有社区成员询问波卡平行链插槽拍卖什么时候开始?对此波卡创始人Gavin Wood今日回复称,Kusama 平行链拍卖会先于波卡平行链拍卖进行。在我们准备好在 Kusama / 波卡上真正托管平行链之前,先开始进行拍卖是没有意义的。有几个阻碍因素如下:1.平行链代码需要从 Rococo v0 升级到 v1。目前这项工作正在进行中,可能还需要几个星期。v1 版本是未来一些重要功能(包括可用性和有效性、xcmp 和平行线程等)的基础。2.Cumulus?也需要升级,以配合 parachains v1 和 xcmp-lite,并加以稳定(这也是 Rococo 的一个重要的稳定性测试场所)。3.平行链的最终安全性(通过可用性和有效性)需要完全实施并(对于 Polkadot )进行审计。4.拍卖模块也需要(对于 Polkadot)进行审计(这需要 1-2 周的时间,但不太可能成为瓶颈)。所以关于插槽的拍卖,还没有固定的日期,因为在技术基础工作完成之前开始进行拍卖是没有意义的。不过每当完成了重要的里程碑的时候,我们会持续更新进展。[2020/9/23]
平行链插槽的拍卖每六个月进行一次,每次仅释放一个插槽。插槽的租赁期以6个月为单位,分为6个月、12个月、18个月、24个月,参与拍卖的项目方可自由出价,竞拍单个或是相邻的多个租赁期,价高者得。中标人需要在相应定周期内锁定其DOT,在平行链租期结束时,押金将被退还。
此外,对于没有足够DOT参与竞拍的项目方,波卡官方提出了PLO,Gavin称其为crowdloan或众贷。项目方通过向市场进行广泛的众贷,来筹集一定数量的DOT参与竞拍。
如果使用PLO的方式竞拍成功,那么在插槽使用期间DOT也将被锁定,与此同时,PLO发起方将奖励给参与众贷的投资者该生态项目的Token。
即使最后有些项目方没有竞拍到插槽,波卡也提供了其他的解决方案,项目可以选择parathread接入,或者使用竞拍到插槽的智能合约链,或是波卡官方自己提供的系统平行链。
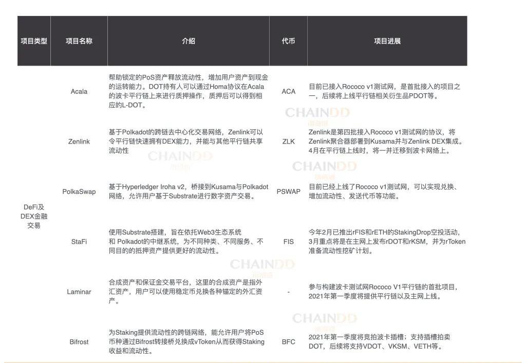
DeFi、DEX金融类项目方成插槽拍卖的主力军?
1月10日,波卡社区在twitter上发消息,说目前有8个项目准备参加波卡的平行链插槽拍卖,分别是Kupulu、Stafi、Robonomics、Darwinia、ChainX、Sora和Crust。
据链得得App不完全统计,目前公开宣布竞拍波卡平行链插槽的项目已经超过20多个,其中有关DeFi和DEX相关金融类解决方案占据大多数,此外还包括跨链桥资产解决方案以及少部分存储类项目。
以下为链得得App根据网络公开信息整理的主要竞拍项目方资料和后续项目路线部署。


目前波卡,或者基于Substrate的区块链项目数量将近400个,新增项目持续增加,涉及到钱包、NFT、DeFi、Bridge、智能合约等不同领域,这些项目都希望能在第一批插槽拍卖中成功竞拍。对于项目方来说,成功竞拍插槽成为波卡平行链,将能够共享波卡网络共识与安全性,并能够在实现各自不同业务线同时实现业务共享和交互。同时更重要的是,部分项目可以很快在波卡上部署应用,获得先发优势。
波卡的平行链插槽竞拍得以获得市场广泛的关注力,源于波卡本身提出的跨链分片的理念带给区块链世界新的展望空间,GavinWood曾表示,未来波卡最大目标之一是与其他区块链建立链桥。
若波卡通过转接桥能桥接以太坊、比特币等主流区块链,那么未来将实现不同区块链之间进行数据、资产的通信和互操作性。这对波卡生态、乃至整个区块链应用来说,都具有非常重要的意义。
此外,如果2021年上半年波卡平行链插槽竞拍顺利展开,这无疑将对以太坊生态的发展产生巨大压力。当前以太坊网络GAS费用的飙升已经造成一部分项目和用户转投波卡生态。虽然目前以太坊的市值是波卡的6倍多,但就波卡生态的项目类型以及项目增长数量来看,未来上线的Kusama和波卡上的竞拍将使波卡将成为以太坊最强劲的对手,甚至可能超越以太坊。
标签:DOTWORORKPOLKPolkadotHertz NetworkBlackBerry Networkpolkadotted读音
来源:华尔街见闻,作者:杜玉刚刚过去的周末和本周一,比特币又一次在短短几天内大起大落,冲上历史新高后不久便火速暴跌几千美元。而这其中恰好展现了WSB“散户天团”和大型机构投资者之间的博弈较量.
1900/1/1 0:00:00比特币“机构热”从海外正式燃进了香港。3月7日,美图宣布斥资2.6亿人民币,购入了15,000枚以太坊和379.12枚比特币,成为“第一家购买BTC的香港上市公司”、“全球第一家把ETH作为货币.
1900/1/1 0:00:00在亚洲地区,比特币、以太坊的基金产品已经被陆续推出,将吸纳更多传统资金进入。3月10日,比特币早间再次突破5.5万美元。各大机构的加持对此功不可没.
1900/1/1 0:00:00文?|蒋海波?编辑|Tong?出品|PANews衍生品是资本流动中的重要环节,能够对冲未来的不确定性,平抑价格。在加密货币中,衍生品的交易量已经远超现货交易量,经常成为价格波动的源头.
1900/1/1 0:00:004.5亿NFT购买者多次发币,作品创作者也是该币的持有者,天价NFT作品拍卖结束后,公募价为0.36美元的B20一度涨到了25美元.
1900/1/1 0:00:00马斯克要加入NFT热潮了。美国时间3月15日,特斯拉创始人埃隆·马斯克先是推荐JonHopkins的音乐专辑Singularity,再表示很喜欢音乐.
1900/1/1 0:00:00