2021年1月26日,国务院总理李克强签署第737号国务院令,公布
《防范和处置非法集资条例》,自2021年5月1日起施行。毫无疑问,《条例》是中国有史以来对区块链、数字货币行业影响最大的行政法规。
基于对区块链、数字货币行业多年的合规实践和研究,我们简单分析并总结了《条例》要点如下,供区块链、数字货币从业人士参考。
为什么《条例》的出台对区块链、数字货币行业会产生重大影响
《条例》是如何界定非法集资的
应该如何看待《条例》规定的防范和处置非法集资的原则
哪个机构负责防范和处置非法集资工作
监管部门如何调查非法集资案件
监管部门如何处置非法集资
《条例》对非法集资资金清退作了哪些规定
如何处罚非法集资
虚拟货币非法集资的刑事案例
合规要点
为什么《条例》的出台对区块链、数字货币行业会产生重大影响
区块链、数字货币行业由于其超前的技术特性、特有商业属性,其合规问题一直是行业的痛点。
《关于防范代币发行融资风险的公告》中明确规定““代币发行融资是指融资主体通过代币的违规发售、流通,向投资者筹集比特币、以太币等所谓‘虚拟货币’,本质上是一种未经批准非法公开融资的行为,涉嫌非法发售代币票券、非法发行证券以及非法集资、金融、等违法犯罪活动”。但在《九四公告》之后,何等区块链、数字货币业务将构成非法集资仍然属于一个相对模糊的地带。
《条例》第十九条明确规定了“对本行政区域内的下列行为,涉嫌非法集资的,处置非法集资牵头部门应当及时组织有关行业主管部门、监管部门以及国务院金融管理部门分支机构、派出机构进行调查认定:以发行或者转让股权、债权,募集基金,销售保险产品,或者以从事各类资产管理、虚拟货币、融资租赁业务等名义吸收资金”。这是“虚拟货币”在中国行政法规级别的“条例”中第一次出现。
“虚拟货币”被明确列入涉嫌非法集资的常见形式,有利于地方政府及时组织调查认定和依法查处非法集资行为,意味着地方政府在面对虚拟货币这一新兴事物的时候有更明确的法规指导,此前不规范企业通过种种形式掩盖违规经营的策略大概率将不再有效。
税务SaaS平台Inkle完成150万美元Pre-Seed轮融资:2月6日消息,税务软件即服务(SaaS)初创公司Inkle宣布完成150万美元Pre-Seed轮融资,Picus Capital、Saison Capital和Force Ventures参投。
据悉,Inkle将利用新融资扩大其在美国、加拿大和拉丁美洲的市场,并进军加密税务领域。其服务基于聊天对话模式,目前客户包括Salesken、Mailmodo、Zoko和DriveTrain等。(VC Circle)[2023/2/6 11:50:23]
《条例》的颁布,意味着监管机构防范和处置非法集资的法律依据不足、手段不够等问题迎刃而解。同时,此前处于灰色地带的区块链、数字货币的业务将明确纳入监管机构的监管范围。
TonyComments
在《条例》实施后,将会有越来越多不规范的区块链、数字货币公司接受有关非法集资的调查并有可能受到相应的处罚。
《条例》是如何界定非法集资的
根据《条例》第二条,本条例所称非法集资,是指未经国务院金融管理部门依法许可或者违反国家金融管理规定,以许诺还本付息或者给予其他投资回报等方式,向不特定对象吸收资金的行为。本条例所称国务院金融管理部门,是指中国人民银行、国务院金融监督管理机构和国务院外汇管理部门。
非法集资的三要件:
一是“未经国务院金融管理部门依法许可或者违反国家金融管理规定”,即非法性;
TonyComments
对于区块链数字货币行业而言,首先应当关注自己的业务是否违反289号文、九四公告,其次应当看自己是否获得了PBOC,CSRC,CBIRC以及SAFE的许可。
二是“许诺还本付息或者给予其他投资回报”,即利诱性;
TonyComments
监管部门在看待“许诺还本付息或者给予其他投资回报”问题的时候一直秉承“实质重于形式”的原则,即使是伪装成其他形式,只要实质上仍构成“利诱”,那么仍然存在现实的合规风险。
有风险的行为:宣传“预期收益”、“预计收益”、“预测投资业绩”等相关内容;使用“安全”、“保证”、“承诺”、“保险”、“避险”、“有保障”、“高收益”、“无风险”等可能误导投资人进行风险判断的措辞;推介或片面节选少于6个月的过往整体业绩或过往产品业绩;使用“单边上扬、持币生息、福利滚存”等表述。
Bitzlato官网已被法国巴黎检察官办公室授权的国家宪兵队网络空间司令部接管:金色财经报道,Bitzlato官网显示服务已由法国巴黎检察官办公室(JUNALCO)授权的国家宪兵队网络空间司令部接管,作为一项执法行动战略的一部分。
此前报道,美国司法部将对俄罗斯交易平台Bitzlato采取执法行动,Bitzlato的创始人和大股东阿纳托利·莱科迪莫夫昨晚在迈阿密被捕。[2023/1/19 11:19:37]
三是“向不特定对象吸收资金”,即社会性。
TonyComments
所谓的不特定对象对应的是特定对象。如果没有特定对象确认程序,则很容易触发这个要件。
下面的行为均有可能被认定构成社会性的要件:(a)公开出版资料;面向社会公众的宣传单、布告、手册、信函、传真;海报、户外广告;电视、电影、电台及其他音像等公共传播媒体;公共、门户网站链接广告、博客等;未设置特定对象确定程序的募集机构官方网站、微信朋友圈等互联网媒介;未设置特定对象确定程序的讲座、报告会、分析会;未设置特定对象确定程序的电话、短信和电子邮件等通讯媒介;
应该如何看待《条例》规定的防范和处置非法集资的原则???
根据《条例》第四条,国家禁止任何形式的非法集资,对非法集资坚持防范为主、打早打小、综合治理、稳妥处置的原则。
简单而言,《条例》坚持了五大原则,即:实质重于形式;防范为主;打早打小;综合治理;稳妥处置。
TonyComments
实质重于形式的原则意味着无论区块链、数字货币的具体外在表现形式是什么,只要符合非法集资的三要件,就会被认定为非法集资。
各级地方政府的纵向监管体系与各个监管部门的横向监管体系将形成交叉、无死角的综合预警体系。综合预警体系中的任何一个节点的信息、经验均会全网共享,这意味着未来的监管是多维度、实时更新、无死角的严密网络。
监管部门将建立健全全国非法集资监测预警体系和预警机制,加强大数据监测。
企业名称或者经营范围中带有“Defi”、“分布式金融”、“数字资产交易所”、“数字资产交易中心”、“数字资产理财”、“数字资产财富管理”等表述机构将被重点关注。值得注意的是,尽管此前某些地方工商局颁发的营业执照中经营范围可能包括前述关键词,但是该等营业执照并非国务院金融管理部门的依法许可。
韩国四大行之一友利银行将在2023上半年推出元宇宙分行:金色财经报道,继汇丰银行、富达银行等金融机构之后,作为韩国四大行之一的友利银行(Woori Bank)宣布将推出面向小企业的元宇宙银行服务,该服务通过PC和移动端设备支持,业务运营时间从上午9点至下午4点。据悉,该元宇宙银行服务是“Woori Metabranch”的升级版,友利银行还将在2023 年上半年推出一个元宇宙分行,并在其中为员工提供基于3D虚拟化身的培训服务。(nftgators)[2023/1/14 11:12:03]
经处置非法集资牵头部门组织认定为用于非法集资的,网信办、电信主管部门大概率将作出APP下架等决定。
银行将对涉嫌非法集资资金异常流动的相关账户进行分析识别,并将有关情况及时报告所在地国务院金融管理部门分支机构、派出机构和处置非法集资牵头部门。我们预计将会有更多的区块链数字货币公司会遇到银行方面的问题。
对涉嫌非法集资行为,任何单位和个人有权向处置非法集资牵头部门或者其他有关部门举报。
处置非法集资牵头部门和行业主管部门、监管部门发现本行政区域或者本行业、领域可能存在非法集资风险的,有权对相关单位和个人进行警示约谈,责令整改。
打早打小的原则意味着所有规模的公司都在监管层视野中,任何一个公司应该从设立开始就关注合规问题。
哪个机构负责防范和处置非法集资工作
省、自治区、直辖市政府对本行政区内防范和处置非法集资工作负总责。
县级以上政府应明确防范和处置非法集资工作的牵头部门,赋予其相应的调查处置权力和手段。
行业主管、监管部门按照职责分工对本行业、领域非法集资履行防范和配合处置职责。
国务院建立处置非法集资部际联席会议制度,联席会议由银保监会牵头、有关部门参加,负责督促、指导有关部门和地方开展防范和处置非法集资工作,协调解决重大问题。
TonyComments
对于区块链数字货币行业的合规工作而言,需要同时关注本省、本市、本县的监管、行业监管以及非法集资部际联席会议的监管。???????
HyperPay钱包以2亿美元估值寻求2000万美元融资:12月1日消息,HyperPay钱包正以2亿美元估值寻求2000万美元融资,当前正与意向投资人接触,融资细节将于近期公布。
据HyperPay融资报告资料显示,HyperPay累计注册量达120万人次,Web3钱包用户达30万,信用卡申请使用人数达10万,借贷规模达600万美元。
HyperPay团队计划用这笔融资结合自身在Web2和Web3的优势,搭建超级金融支付网络,成为基于Web5的数字银行,便捷流通加密资产,筑建加密资产私人银行,构建跨平台、跨公链的去中心化身份认证系统,打造Web3信用机制,为用户提供多元化金融服务内容。[2022/12/1 21:15:36]
监管部门如何调查非法集资案件
监管部门组织调查涉嫌非法集资行为,可以采取下列措施:
进入涉嫌非法集资的场所进行调查取证;
询问与被调查事件有关的单位和个人,要求其对有关事项作出说明;
查阅、复制与被调查事件有关的文件、资料、电子数据等,对可能被转移、隐匿或者毁损的文件、资料、电子设备等予以封存;
经处置非法集资牵头部门主要负责人批准,依法查询涉嫌非法集资的有关账户。???????
监管部门如何处置非法集资监管部门可以采取下列措施:查封有关经营场所,查封、扣押有关资产;责令非法集资人、非法集资协助人追回、变价出售有关资产用于清退集资资金;经设区的市级以上地方人民政府处置非法集资牵头部门决定,按照规定通知出入境边防检查机关,限制非法集资的个人或者非法集资单位的控股股东、实际控制人、董事、监事、高级管理人员以及其他直接责任人员出境。TonyComments非法集资单位的控股股东、实控人、董事、监事、高管以及直接责任人员都有可能被边控。
《条例》对非法集资资金清退作了哪些规定
根据《条例》第二十六条规定,清退集资资金来源包括:非法集资资金余额;非法集资资金的收益或者转换的其他资产及其收益;非法集资人及其股东、实际控制人、董事、监事、高级管理人员和其他相关人员从非法集资中获得的经济利益;非法集资人隐匿、转移的非法集资资金或者相关资产;在非法集资中获得的广告费、代言费、代理费、好处费、返点费、佣金、提成等经济利益;可以作为清退集资资金的其他资产。
Beosin:SEAMAN合约遭受漏洞攻击简析:金色财经报道,根据区块链安全审计公司Beosin旗下Beosin EagleEye 安全风险监控、预警与阻断平台监测显示,2022年11月29日,SEAMAN合约遭受漏洞攻击。Beosin分析发现是由于SEAMAN合约在每次transfer函数时,都会将SEAMAN代币兑换为凭证代币GVC,而SEAMAN代币和GVC代币分别处于两个交易对,导致攻击者可以利用该函数影响其中一个代币的价格。
攻击者首先通过50万BUSD兑换为GVC代币,接下来攻击者调用SEAMAN合约的transfer函数并转入最小单位的SEAMAN代币,此时会触发合约将能使用的SEAMAN代币兑换为GVC,兑换过程是合约在BUSD-SEAMAN交易对中将SEAMAN代币兑换为BUSD,接下来在BUSD-GVC交易对中将BUSD兑换为GVC,攻击者通过多次调用transfer函数触发_splitlpToken()函数,并且会将GVC分发给lpUser,会消耗BUSD-GVC交易对中GVC的数量,从而抬高了该交易对中GVC的价格。最后攻击者通过之前兑换的GVC兑换了50.7万的BUSD,获利7781 BUSD。Beosin Trace追踪发现被盗金额仍在攻击者账户(0x49fac69c51a303b4597d09c18bc5e7bf38ecf89c),将持续关注资金走向。[2022/11/29 21:10:04]
TonyComments
非法集资人及其股东、实际控制人、董事、监事、高级管理人员和其他相关人员从非法集资中获得的经济利益被列为清退集资资金来源。员工的工资和奖金是否属于清退资金来源有待监管部门的进一步解释。
在非法集资中获得的广告费、代言费、代理费、好处费、返点费、佣金、提成等经济利益被列为清退集资资金来源。未来所有与区块链数字货币合作的单位或者个人都应首先评估相关业务的合规性。
如何处罚非法集资
条例规定了一系列的处罚措施,与项目公司相关的条款如下:
对非法集资人,由处置非法集资牵头部门处集资金额20%以上1倍以下的罚款。非法集资人为单位的,还可以根据情节轻重责令停产停业,由有关机关依法吊销许可证、营业执照或者登记证书;对其法定代表人或者主要负责人、直接负责的主管人员和其他直接责任人员给予警告,处50万元以上500万元以下的罚款。构成犯罪的,依法追究刑事责任。
对非法集资协助人,由处置非法集资牵头部门给予警告,处违法所得1倍以上3倍以下的罚款;构成犯罪的,依法追究刑事责任。
对依照本条例受到行政处罚的非法集资人、非法集资协助人,由有关部门建立信用记录,按照规定将其信用记录纳入全国信用信息共享平台。
与被调查事件有关的单位和个人不配合调查,拒绝提供相关文件、资料、电子数据等或者提供虚假文件、资料、电子数据等的,由处置非法集资牵头部门责令改正,给予警告,处5万元以上50万元以下的罚款。阻碍调查人员依法执行职务,构成违反治安管理行为的,由机关依法给予治安管理处罚;构成犯罪的,依法追究刑事责任。
TonyComments
根据《条例》规定,区块链数字货币公司如果利用业务从事非法集资的行为,将遭受行政、甚至刑事追责。而且被调查事件有关的企业有配合调查的义务,否则也会有相应的处罚。所以企业应当注意加强日常合规,以应对不期而来的检查或者调查。
非法集资协助人须承担相应法律责任。非法集资协助人,是指明知是非法集资而为其提供帮助并获取经济利益的单位和个人,所以与区块链数字货币公司的有上下游产业业务合作的主体,在进行业务合作之前,应当对区块链数字货币公司的相关业务进行必要的审查,以避免风险。
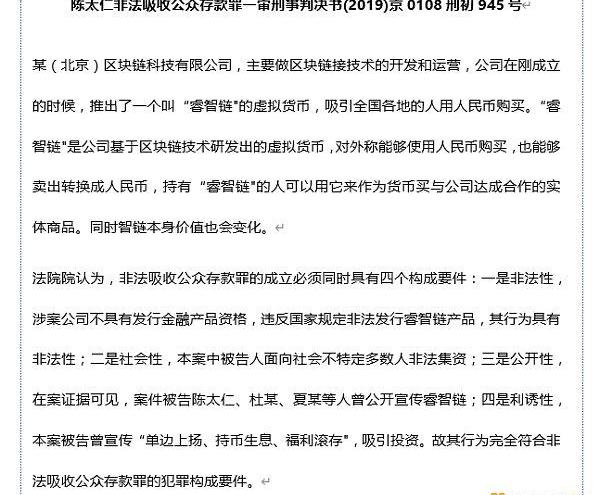
虚拟货币非法集资的刑事案例
根据我们的法律研究,中国目前已经有多起涉及虚拟货币非法集资的刑事判决。如下是其中比较有代表性的一个案例。
   
TonyComments
行政处罚中非法集资与刑法中非法集资的认定虽有不同,但是合规的精神内核一致;而且行政处置过程中,如果发现构成犯罪的,可以移送侦查。也就意味着,发现刑事案件的渠道更加多样。
《条例》再次强调非法集资可能涉及刑事犯罪,而区块链、虚拟币项目与网络紧密联系,那么同样上下游产业链也需要注意对非法利用信息网络罪和帮助信息网络犯罪活动罪等罪名的避免。
公司需要从行政处罚和刑法两个不同的角度来辨别合规风险并采取合规整改措施。
合规要点
在《条例》实施后,将会有越来越多不规范的区块链、数字货币公司接受有关非法集资的调查并有可能受到相应的处罚。???????
对于区块链数字货币行业而言,首先应当关注自己的业务是否违反289号文、九四公告,其次应当看自己是否获得了PBOC,CSRC,CBIRC以及SAFE的许可。
监管部门在看待“许诺还本付息或者给予其他投资回报”问题的时候一直秉承“实质重于形式”的原则,即使是伪装成其他形式,只要实质上仍构成“利诱”,那么仍然存在现实的合规风险。
有风险的行为:宣传“预期收益”、“预计收益”、“预测投资业绩”等相关内容;使用“安全”、“保证”、“承诺”、“保险”、“避险”、“有保障”、“高收益”、“无风险”等可能误导投资人进行风险判断的措辞;推介或片面节选少于6个月的过往整体业绩或过往产品业绩;使用“单边上扬、持币生息、福利滚存”等表述。
所谓的不特定对象对应的是特定对象。如果没有特定对象确认程序,则很容易触发这个要件。
下面的行为均有可能被认定构成社会性的要件:(a)公开出版资料;面向社会公众的宣传单、布告、手册、信函、传真;海报、户外广告;电视、电影、电台及其他音像等公共传播媒体;公共、门户网站链接广告、博客等;未设置特定对象确定程序的募集机构官方网站、微信朋友圈等互联网媒介;未设置特定对象确定程序的讲座、报告会、分析会;未设置特定对象确定程序的电话、短信和电子邮件等通讯媒介;
实质重于形式的原则意味着无论区块链、数字货币的具体外在表现形式是真么,只要符合非法集资的三要件,就会被认定为非法集资.
各级地方政府的纵向监管体系与各个监管部门的横向监管体系将形成交叉、无死角的综合预警体系。综合预警体系中的任何一个节点的信息、经验均会全网共享,这意味着未来的监管是多维度、实时更新、无死角的严密网络。
监管部门将建立健全全国非法集资监测预警体系和预警机制,加强大数据监测。?
企业名称或者经营范围中带有“Defi”、“分布式金融”、“数字资产交易所”、“数字资产交易中心”、“数字资产理财”、“数字资产财富管理”等表述机构将被重点关注。值得注意的是,尽管此前某些地方工商局颁发的营业执照中经营范围可能包括前述关键词,但是该等营业执照并非国务院金融管理部门的依法许可。
经处置非法集资牵头部门组织认定为用于非法集资的,网信办、电信主管部门大概率将作出APP下架等决定。
银行将对涉嫌非法集资资金异常流动的相关账户进行分析识别,并将有关情况及时报告所在地国务院金融管理部门分支机构、派出机构和处置非法集资牵头部门。我们预计将会有更多的区块链数字货币公司会遇到银行方面的问题。
对涉嫌非法集资行为,任何单位和个人有权向处置非法集资牵头部门或者其他有关部门举报。
处置非法集资牵头部门和行业主管部门、监管部门发现本行政区域或者本行业、领域可能存在非法集资风险的,有权对相关单位和个人进行警示约谈,责令整改。
打早打小的原则意味着所有规模的公司都在监管层视野中,任何一个公司应该从设立开始就关注合规问题。
对于区块链数字货币行业的合规工作而言,需要同时关注本省、本市、本县的监管、行业监管以及非法集资部际联席会议的监管。
非法集资单位的控股股东、实控人、董事、监事、高管以及直接责任人员都有可能被边控;
根据《条例》规定,区块链数字货币公司如果利用业务从事非法集资的行为,将遭受行政、甚至刑事追责。而且被调查事件有关的企业有配合调查的义务,否则也会有相应的处罚。所以企业应当注意加强日常合规,以应对不期而来的检查或者调查。
非法集资协助人须承担相应法律责任。非法集资协助人,是指明知是非法集资而为其提供帮助并获取经济利益的单位和个人,所以与区块链数字货币公司的有上下游产业业务合作的主体,在进行业务合作之前,应当对区块链数字货币公司的相关业务进行必要的审查,以避免风险。
行政处罚中非法集资与刑法中非法集资的认定虽有不同,但是合规的精神内核一致;而且行政处置过程中,如果发现构成犯罪的,可以移送侦查。也就意味着,发现刑事案件的渠道更加多样。
《条例》再次强调非法集资可能涉及刑事犯罪,而区块链、虚拟币项目与网络紧密联系,那么同样上下游产业链也需要注意对非法利用信息网络罪和帮助信息网络犯罪活动罪等罪名的避免。
公司需要从行政处罚和刑法两个不同的角度来辨别合规风险并采取合规整改措施。
作者:Echo近日,全球首支获批的比特币ETF产品PurposeBitcoinETF在加拿大多伦多证券交易所上市,成为全球首批针对散户投资比特币的基金产品,开创历史先河.
1900/1/1 0:00:002月25日,Coinbase提交的上市文件S-1表格已被美国证券交易委员会(SEC)认定有效,其将在纳斯达克直接上市.
1900/1/1 0:00:00报告正文:综述:??区块链技术在金融领域成功落地在疫情冲击全球经济、各国央行全力救市的大背景下,头部数字货币资产得到避险(抗通胀避险需求)资本青睐的同时DeFi(去中心化金融)生态也全面爆发.
1900/1/1 0:00:00|合规联盟原创出品?|近两年来,基于区块链技术的应用开发已经在各行各业中展现出巨大的潜在价值和发展前景,众多企业、机构和个人均相继着手提交相关专利申请,进行区块链技术的专利布局.
1900/1/1 0:00:00分野明显数字货币与区块链共生正当时孟永辉刚刚490当那些试图通过比特币的价格上涨而实现暴富梦想的人们沾沾自喜的时候,突如其来的暴跌打乱了他们的步伐.
1900/1/1 0:00:00科普:什么是期现套利交易?Deribit德瑞的交易课刚刚467在本文中,我们将详细介绍什么是期现套利交易,以及交易者如何使用该交易来捕捉比特币现货价格和期货价格之间的差异.
1900/1/1 0:00:00