要点总结:
1.商品防伪一直是关系到国计民生的重要问题。我国早在30多年前就开始着手解决商品防伪问题。从能获取到较全数据的1990年至今,我国关于商品防伪的专利申请数大体上处于持续增长态势。截止至2019年11月,我国本年防伪专利申请通过数达到了1756项。
2.自2019年10月24日国家强调了区块链技术的集成应用在新的技术革新和产业变革中起着重要作用后,区块链在传统领域的应用成为了很多企业机构甚至个人密切关注的方向。
3.在我国国家互联网信息办公室于2019年3月和10月发布的两批境内区块链信息服务备案清单的500个备案项目中,涉及商品防伪溯源类别的共有26个项目,占总备案数的35%。其中专注于食品安全方向的项目共有5个,远超品牌商品、珠宝玉器等其他类别。
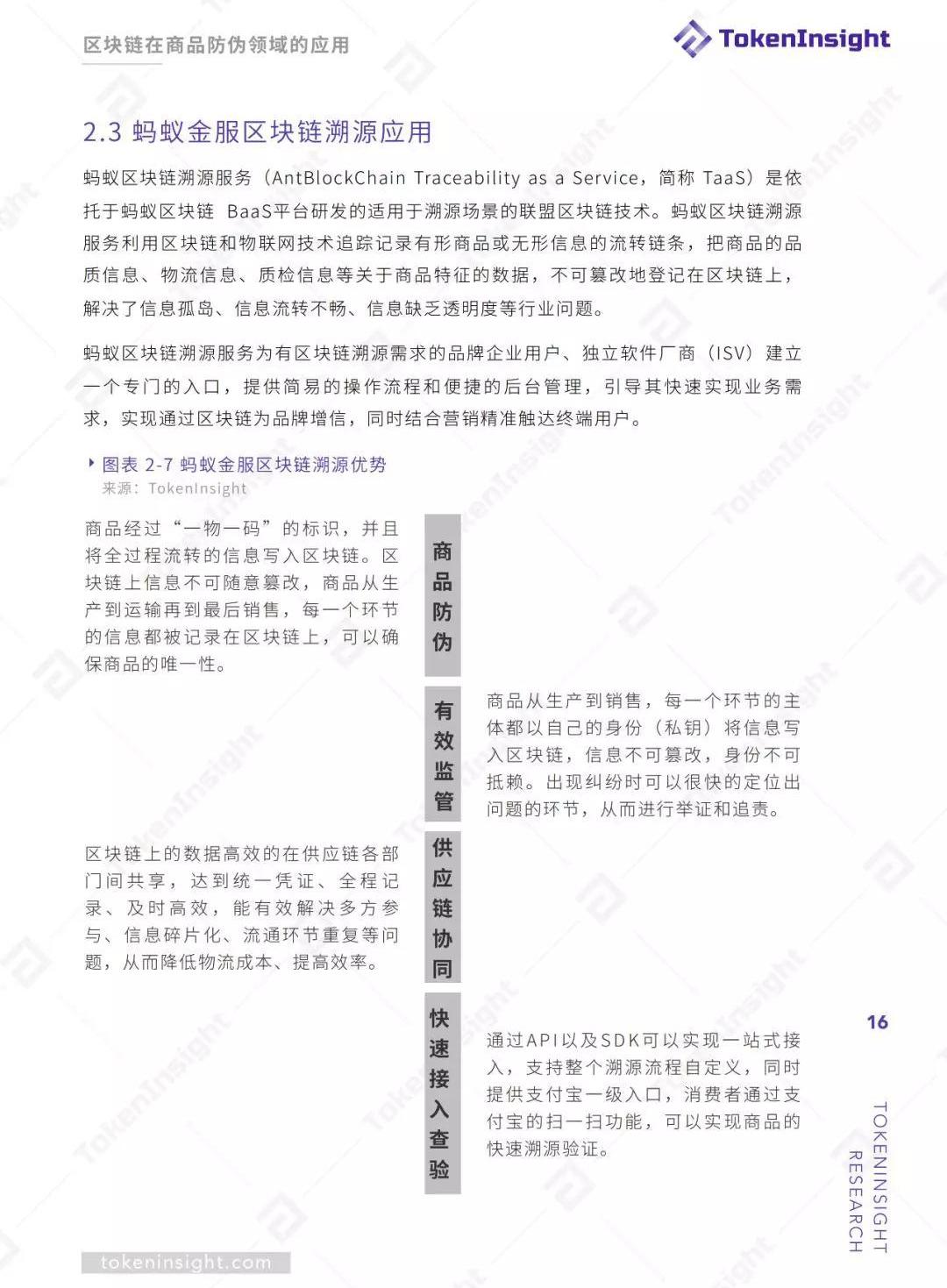
4.本报告介绍了区块链在食品、品牌商品、烟酒与珠宝玉器等领域的应用,也对近年来发展较好的京东智臻链与蚂蚁金服区块链在商品溯源防伪上的应用进行了简介和信息汇总。
动态 | 研报:春节当日上涨几率高 春节期间走势取决于时下市场环境:Gate.io研究院在今日发布的“比特币春节假期价格走势研究”中称,在2011年到2018年的春节假期中,除2015年春节当日比特币价格相比上一年春节当日价格下跌71%外,其余年份均有不同程度的上涨,平均涨幅为291.53% 。每年一季度,比特币的价格涨跌情况仍受前一年市场环境(如市场情绪、政策、外界关注度等)的影响,春节前后涨跌互现,但春节当日相比春节前后一周上涨几率偏高。[2019/1/21]


动态 | 平安证券晨会研报:区块链等信息技术融合发展趋势明显:据证券日报-12月27日券商晨会研报汇编,平安证券认为,在宏观经济承压的大环境下,国内多数行业的中短期前景难言乐观。不过,由于计算机行业与宏观经济波动的相关性相对偏低,政策支持力度不减,加之云计算、大数据、人工智能、区块链等新一代信息技术融合发展趋势明显,我们认为计算机行业的复苏态势仍将延续,相对表现将好于多数行业。[2018/12/27]


全球比特币挖矿成本研报:年耗电量超过捷克,相当于全球总用电量0.3%:链塔智库发布《全球比特币挖矿成本研究报告》。报告中称,截至22日,比特币年耗电量估计为68.08万亿瓦小时,相当于全球总用电量0.3%。如果比特币是一个国家,它的耗电量排名大致在41名,位于智利和捷克之间。在韩国比特币挖矿电力成本最高,委内瑞拉最低。大部分挖矿依靠煤电。全球58%的比特币矿场位于中国,16%位于美国。[2018/5/23]


大摩研报:加密货币的兴起可能改变央行应对金融危机的方式:摩根士丹利分析师Sheena Shah及其团队近期发布的研报分析了央行使用加密货币的几个可能的领域,其中最引人注目的潜在应用领域为货币政策领域。报告称,各国央行可以使用加密货币,以便在未来一旦发生金融危机时能够激进地降低利率,减轻危机的影响:“理论上,一个100%数字化的货币系统可以允许出现更低的负利率”。[2018/5/15]













标签:比特币区块链加密货币GAT自己在家挖比特币违法吗yac币是区块链吗加密货币局女人Aggregated Finance
巴比特讯,12月1日,海南国际离岸创新创业示范区建设暨区块链·数字资产交易技术创新高端论坛在海南三亚举行.
1900/1/1 0:00:00区块律动BlockBeats消息,去中心化是加密货币的一个非常重要的特征,很多时候我们都把节点数量和分布作为项目去中心化程度的一个重要指标.
1900/1/1 0:00:00新生行业往往遵循这样的“韵脚”——从上升到下跌,再由下跌到上升,循环反复直到达到顶峰阶段,这样的循环总会经历三次或以上。据艾略特研究发现,事物的兴起总会经历被低估、价值发现、泡沫这三个过程.
1900/1/1 0:00:00据Bitcoinist12月2日报道,日本电信运营商软银与美国的钱包卡开发商Dynamics合作,推出了内置区块链钱包的SBC钱包卡.
1900/1/1 0:00:00区块链平台的通道变得越来越拥挤。尽管该技术正在飞速发展,并且在扩展性,可用性和治理等领域正在进行许多有趣的实验,但还没有任何平台已经建立了一个普通人非常关心可用的,可扩展的平台.
1900/1/1 0:00:00作者:Adeline文章来源:哈希派据以太坊基金会消息,伊斯坦布尔硬分叉升级预计将于2019年12月7日前后发生,和前几次的君士坦丁堡、拜占庭等硬分叉升级一样.
1900/1/1 0:00:00