不同多项式承诺方案列表

上表中,FRI是Starkware采用的多项式承诺方案,可以实现量子级别的安全,但证明的数据量却是最大;IPA是Bulletproof和Halo2零知识算法默认的多项式承诺方案,验证时间相对较长,采用的项目有门罗币,zcash等,前两者是不需要初始可信设置的。
由上图可以看出在证明大小与验证时间上,KZG多项式承诺的优势比较大,KZG承诺也是目前应用最广的一种多项式承诺方式。但KZG是基于椭圆曲线,配对函数,需要初始可信设置的。
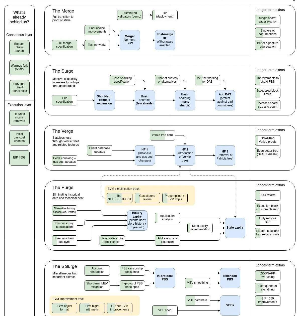
ETH升级路线与多项式承诺的关联
在ETH相关生态及其未来升级路线中,都可以看到多项式承诺的踪影。

TheMerge:
现时的以太坊主链和BeaconChain将会合并,原本的PoW(工作量证明)共识将会转变成PoS(权益证明)。
TheSurge:
添加DAS,极大的提高ETH的扩展性,通过Danksharding增强rollup性能。
TheVerge:
Celsius向FalconX转入5940万美元的山寨币:金色财经报道,加密货币贷款机构Celsius Network向机构加密货币交易所 FalconX 存入了总计 5940 万美元的山寨币,包括1360万美元的MATIC、1070万美元LINK和730万美元的AAVE 。美国破产法院此前已批准这家加密货币贷款机构从7月份开始出售其持有的山寨币,因此此举可能为了换取比特币和以太坊。
金色财经此前报道,Celsius Network在周一早些时候转移了850万美元的LINK、780万美元的SNX和300万美元的BNB代币,还转移了价值超过100万美元的ZRX、1INCH和黄金稳定币 XAUT。[2023/7/18 11:00:23]
引入Verkle树(VerkleTrees)的设计来优化以太坊上的数据存储。
ThePurge:
通过剔除历史数据和消除技术债务,验证者不再需要使用大量硬盘空间去进行验证工作。
TheSplurge:
四个不同部分升级后的协调,旨在减少错误(Bugs)的出现和确保网络能畅顺运作,还有就是EVM改进和添加账号抽象模型等。
其中TheSurge升级将借鉴多项式承诺技术实现数据可抽样性功能,TheVerge升级将利用多项式承诺来优化其数据结构,ETHL2的zkrollup也都采用了多项式承诺来实现其零知识证明带来的性能拓展。
什么是KZG多项式承诺
此文这里只介绍较好理解的KZG多项式承诺,KZG多项式承诺也被称为卡特多项式承诺方案,是Kate,Zaverucha和Goldberg一起发表的。在一个多项式方案中,证明者计算一个多项式的承诺,并可以在多项式的任意一点进行打开,该承诺方案能证明多项式在特定位置的值与指定的值一致。
之所以被称为承诺,是因为当一个承诺值发送给某对象(验证者)时,证明者不可以改变当前计算的多项式。他们只能够对一个多项式提供有效的证明;当试图作弊时,它们要不无法提供证明,要不证明被验证者拒绝。
币安发布钱包透明度说明:正在构建隔离的链上客户加密资产钱包:11月26日消息,币安官方博客发布钱包透明度说明,其中指出币安将所有客户的加密资产保存在隔离账户中,这些账户与币安加密资产账户分开识别。币安使用自己的钱包基础设施来保护用户资产和币安自己的资产,“只花自己的钱,不使用客户资金在自己的账户上进行交易”。币安还透露正在构建隔离的链上客户加密资产钱包,以符合即将出台的欧洲MiCA法规要求。
币安表示,10亿美元的行业复苏计划(IRI)通过币安冷钱包发出,是从币安账户中提取的大额资金,而10亿美元的SAFU保险基金则可能会从热钱包或冷钱包中提取。[2022/11/26 20:47:44]
KZG数学原理
详细可参考QiZhou博士在DappLearning讲解的关于?KZG视频。
在理解KZG之前,可以先了解一下多项式、群、环、域、椭圆曲线、生成元、配对公式、朗格朗日插值等数学定义。

具有可信设置的多项式承诺

单个证明
卡特证明单个数据的公式推衍如下,由于椭圆曲线群只支持加法同态,无法支持多项式之间的乘法,这是就需要通过配对函数解决,
美元指数DXY日内走低失守112:金色财经报道,美元指数DXY日内走低失守112;非美货币走高,澳元兑美元AUD/USD涨1.63%,英镑兑美元GBP/USD涨2.3%,欧元兑美元EUR/USD涨1.2%。[2022/10/18 17:29:48]
由于椭圆曲线群并不支持运算多项式之间的乘法运算,所以此时得采用配对函数去解决。

由于椭圆曲线群并不支持运算多项式之间的乘法运算,所以此时得采用配对函数去解决。

批量证明

具体应用场景
多项式承诺应用方向总结起来可以分为3大类
数据可用性数据结构优化零知识证明系统1.数据可用性
Coinbase NFT市场已聚合OpenSea和LooksRare上的以太坊NFT:金色财经报道,Coinbase NFT市场已聚合OpenSea和LooksRare,其用户可查看Coinbase NFT、LooksRare和OpenSea上的以太坊NFT,从而以更好的价格进行交易,随后Coinbase也计划扩展到其他市场和区块链。[2022/9/22 7:13:20]
DAS
核心目的:数据缺失则无法通过大多数节点抽查
尽力做到:占用带宽小,抽样过程所需计算量小
纠删码

纠删码会增加额外数据块,这种情况很容易通过抽样调查发现,从而提升安全性。
以上图为例,有4个数据,一次只能抽样一个,假设一个数据有问题,每个用户抽样发现错误的概率是1/4,但是加入两数据块后,还是一个数据有问题,用户抽样发现的概率可以高达1/2。这样就能大幅提升安全性。
KZG也可实现纠删码,利用拉格朗日公式:
比如把(0,3),(1,6)带入公式可得,y=3x+3
y1,y2?可以理解为要保存的数据,
对应点(3,12)等等,其中?y?值可以作为纠删码数据,其中任意两个点都可以推出原多项式公式系数。

DeFi服务公司XLD Finance完成1300万融资:7月19日消息,DeFi服务公司XLD Finance宣布完成1300万Pre-A轮融资,Dragonfly Capital和Infinity Ventures Crypto领投,Advance AI、Circle、Digital Currency Group、IDG Capital、Insignia Venture Partners、Integra Partners、Morningstar Ventures、Openspace Ventures、Sfermion、Shima Capital、Transcend Fund、TrustToken、UOB Venture Management、Woo Network、Yield Guild Games、YOLO Ventures、Emfarsis等参投。融资将用于扩大其产品和工程团队的规模,以及扩大其授权合作伙伴金融机构、商家和账单的网络。(TheBlock)[2022/7/19 2:23:59]
不同数据可用性项目组成
Celestia=Tendermint(cosmos)+2d纠删码+欺诈证明+Namespacemerkletree+IPFS基础设施
PolygonAvail=Substrate(Polkadot)+2d纠删码+KZG多项式承诺+IPFS基础设施
ETHprotoDankSharding=Blobs数据+2d纠删码+KZG多项式承诺+ETH基础设施
EIP-4844升级将在TheMerge之后的下一个以太坊分叉升级中引入“proto-danksharding”并添加blob交易类型,这有望将第2层Rollup的可扩展性提高,同时为实现完全分片铺平道路。
BlobTransaction
增加一种新的交易类型,这种交易包含额外的存储空间——BlobsBlob开始只有128KiB的存储空间一个交易最多包含2个Blob,即256KiB
一个Block最多包含16个,即2MiB;Target是8个,即1MiB
3.Blob以KZGCommitmentHash作为Hash,用于数据验证,作用和Merkle类似
4.节点同步链上的BlobTransaction后,Blob部分会在一段时间后过期删除

L2需要通过更新目前在L1的合约,以支持DankSharding。
Celestia通过欺诈证明实现。当见证人发现数据没有被正确采用删码技术,那么这个人就会将欺诈证明提交从而来提醒其他节点。但是这里需要最少诚实假设和同步假设。
protoDanksharding后的以太坊和PolygonAvail则采用了KZG多项式承诺(KZGcommitments)的方法。
KZG多项式承诺方案,理论上要优于欺诈证明方案,带宽需求更小,抽样所需计算量也更小,也免去了欺诈证明中的包括少数诚实假设和同步假设等的安全假设。未来ETH也有意引入抗后量子密码学(参考stark,采用哈希,不在使用椭圆曲线作为基础),避免量子计算机攻击。
2.数据结构优化VerkleTree
VerkleTree的概念在2018年推出,作为ETH升级的一个重要部分,其相比于MerkleTree,在Proof的大小上,有着很大的提升;对于规模在十亿级别的数据,MerkleTree的proof大约需要1kB,而对于VerkleTree,它将小于150Bytes。
与MerkleTree一样VerkleTree也能实现ProofofInclusion,而且只需KZGroot和Data就能验证,不需要额外的Proof,更省带宽。
1.需求:StatelessClient
节点不存完整的StateTree,只获取需要的State来验证Block
PortalNetwork
对StateTree的PoI有更高的性能要求
2.回顾DataAvailability里的?KZGcommitment
a.每个leaf都是polynomial上的点
b.constantsizeproof,和leaf数量无关

3.VerkleTree

在不同树结构中构建证明,更新证明,以及证明所需的复杂度:

Verkle方案不需要以太坊客户端下载完整的状态数据,使得ETH验证者轻节点成为可能(甚至可支持手机运行),多项式承诺需要的证明空间复杂度大幅降低,带宽量需求量也大幅减少。
3.?零知识证明系统

早期zk技术属于线性PCP类。除要求可信设置外,主要缺点是如果需要为不同的计算提供证明,都需要一次新的设置。近期zk技术PIOP类支持通用初始设置和透明设置。
新的zk证明系统通常可以描述为PIOP+PCS。前者可被视为是证明者用来说服验证者的约定程序,而后者使用数学方法确保该程序不会遭到破坏。项目方可以按需修改PIOP,且可以在不同PCS中进行选择。

由Amber文章里的图可以看到zk系公链项目采用KZG方案的最多,有PloygonHermez,Scoll,Zksync2.0,Aztec,Aleo,Manta,以太坊基金会支持的PSE也采用的KZG方案。而Starknet,Risc0,PolygonMiden采用的是FRI方案,PloygonZkvm(Hermez)则是FRI与KZG的结合。
值得一提是,一些新的零知识证明系统支持多项式承诺方案的切换,KZG未来也可以切换成其他多项式承诺方案。
总的来说,多项式承诺正在重塑整个区块链的架构,不论是在链的数据结构优化上,模块化区块链的数据可用性上,还是零知识证明系统上都将大有作为。其他地方是否还存在应用场景也是非常值得探索与跟进的。
标签:ERKETRBLOTREEERK价格labradorretrieverlnublockchaininfo登不上WallStreet.Finance
Sentiment是一个Arbitrum上新的借贷原语,它支持可组合的无许可且抵押不足的链上信贷.
1900/1/1 0:00:00熊市漫漫,热点分散。在缺乏明确投资机会的当下,本着“宁可错付gas,不能放过大毛”的原则,我将视线与精力投向了优质项目交互,说不定还能提前发现下一价值标的,是吧.
1900/1/1 0:00:00作者简介:Yudee,WXY营销咨询公司创始人。拥有超过15年的市场营销经验,曾在奥美、腾讯、36Kr、美团等平台任职.
1900/1/1 0:00:00今年早些时候,Vitalik通过他的“Soulbound”文章开创了NFT的新时代。这引发人们利用NFT的灵魂绑定代币这个”新“用例中做出了许多试验性的项目.
1900/1/1 0:00:00本届Devcon是COVID之后的第一届,也是以太坊转PoS后的第一届。因此会议主要围绕这几年以太坊技术规划展开,同时应用层的内容较少,这也是这次Devcon的一大遗憾.
1900/1/1 0:00:00AIArt工具主要在欧美等国家发展较快,国内起步稍晚。如果说人们对于效率性人工智能的定义是自动驾驶、数据分析、无人工厂等等,那么创造性人工智能的边界在哪里?在文字创作领域,彩云小梦、Jasper.
1900/1/1 0:00:00