第七届“创客中国”区块链中小企业创新创业大赛颁奖典礼与第三届区块链产业与企业家国际峰会隆重举行


8月26日,由工业和信息化部信息中心、福建省工业和信息化厅联合举办的第七届“创客中国”区块链中小企业创新创业大赛颁奖典礼与第三届区块链产业与企业家国际峰会在福州隆重举行。这是全国区块链优秀企业、项目、团队、个人区块链创新成果的一次全面展示;这是一场国内外区块链领域行业领袖、业界专家、企业家齐聚的行业盛典。大赛和峰会将为推动区块链产业的创新发展,赋能实体产业经济数字化转型,共创人类崭新的数字文明和美好科技未来,做出重要的历史贡献。
创客精神助力区块链创新发展
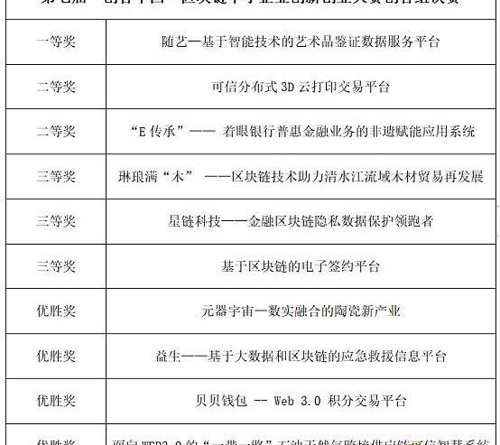
“创客中国”大赛是在全国具有广泛影响力的大型“国家级”赛事,已连续成功举办六届。本次大赛以“链创新势智赋产业”为主题,聚焦区块链专题赛道,汇聚了来自全国二十多各个省市的400余支参赛队伍,覆盖存证溯源、数字艺术、存储加密、碳中和等区块链热门领域。历经初赛、复赛、决赛,最终角逐出全国总决赛一、二、三等奖和优胜奖。《海峡链:下一代区块链技术服务平台》、《随艺:基于智能技术的艺术品鉴证数据服务平台》分别获得大赛企业组和创客组冠军。
Osmosis预计将于23:14进行V16网络升级:7月13日消息,基于Cosmos的去中心化交易所Osmosis将在区块高度10,517,000进行V16网络升级,预计时间为北京时间7月13日23:14。[2023/7/13 10:53:07]

工业和信息化部网络安全产业发展中心主任付京波代表主办方向所有关心支持中小企业发展和参与创客中国大赛的各界朋友表示衷心的感谢!他在致辞中说,中小企业是我国经济发展的主力军,促进就业的主渠道,产业链、供应链稳定的重要基础。总书记高度重视中小企业发展,强调我国中小企业有灵气、有活力,中小企业能办大事,要支持中小企业创新发展。国务院多次召开常务会议,部署对受疫情冲击的中小微企业实施一揽子纾困帮扶政策,同步引导中小企业数字化转型,智能化发展。而作为发展数字经济的重要底层支撑技术,区块链技术在推动数字化产业、健全数字经济治理体系,强化数字经济安全体系中发挥了重要作用。总书记指出,要把区块链作为核心技术和自主创新的重要出口,加快推动区块链技术和产业创新发展。作为数字中国的发轫地,福建省区块链产业起步较早,上下游近200家企业形成了基础支撑产业到技术与服务,再到融合应用创新产业链,营造规模在全国处于第二梯队的领先位置。本次大赛的专题赛在福建举办,突显了福建省和福州市推动区块链技术应用和产业发展的决心。他表示,下一步,工业和信息化部网络安全产业发展中心将与各级政府一道,推动设立培优区块链特色产业园区,联合专业化服务机构和创新服务载体,为参赛企业和创客团队提供全链条基础服务和区块链技术创新公共服务,通过技术合作,供需对接,产融协同等方式,努力促进赛事成果转化,项目落地孵化,共同培育集聚一批区块链专精特新企业,打造区块链发展的先导区,中小企业区块链特色产业集群。并将联合产业主管部门和地方政府,探索建设以国产密码技术为核心的安全区块链应用创新中心和公共服务平台,服务保障企业安全应用区块链产品和技术,共同筑牢数字经济的安全底座。
香港金管局:金管局将采取三轨道方式为将来可能发行数码港元作好准备:金色财经报道,4月28日,香港金融管理局(金管局)发布其《2022年年报》。在有关数码港元方面指出,金管局将采取三轨道方式为将来可能发行数码港元作好准备,并推出第二轨道先导计划,邀请业界深入研究数码港元可行的应用场景。余伟文总结道,我们在拥抱金融创新和它带来的好处的同时,亦需明白有必要监察及处理好相关发展可能带来的风险。他表示,我们正密切注视虚拟资产领域的发展,并参与相关监管事宜的国际讨论。他透露,经考虑公众咨询收集到的意见及相关国际标准后,金管局将采纳“相同风险,相同监管”的方式制定稳定币的监管制度及界定其监管范围。[2023/4/29 14:34:47]

福建省工信厅副厅长郭学军表示,福建具有区块链产业企业基础好、特色应用多、产业区域优势明显等优势条件,在全国率先提出建设区块链经济综合试验区,并以全国第三的成绩成为国家区块链创新应用试点。承办此次区块链专题赛,目的就是进一步发掘优秀的区块链项目,加快科技成果转化,推动区块链创新技术、行业应用和优质项目落户福建、落户福州,努力打造具有全国影响力的“区块链创新应用之城”,共建辐射全省的区块链生态圈。

DefiLlama推出NFT仪表盘:金色财经报道,加密数据平台DefiLlama在社交媒体宣布推出NFT仪表盘,将提供市场主流NFT系列的详细统计数据,包括历史NFT交易额、以及按照NFT或聚合器区分的交易量等,DeFiLlama还表示其提供的数据信息均已经过滤掉洗售交易。[2023/4/17 14:07:11]
此次大赛,无论是企业组还是创客组都充分展现了“信仰创新、匠心创造、乐于分享”的创客精神。海峡链、可信分布式云打印、数字非遗区块链应用、基建全链路数字化、区块链绿碳数字底座……一大批优秀的区块链项目在大赛中脱颖而出,区块链正在从单纯科技概念,快速走向多元化实践落地,充分展现数字经济未来的美好前景。
大赛承办方之一、熵链科技有限公司创始人陈意斌在接受记者采访时兴奋的表示,作为一家快速发展中的区块链企业,与政府、企业、协会、研究机构一起共同承办本次大赛,是一次非常难得的学习和成长的机会。这次大赛为我们这些区块链中小科技企业注入了强大的信心和生命力,我们一定要在区块链这条赛道上勇往直前,砥砺前行。

为加大弘扬“创客精神”,坚定中小企业的信心,激发创新创业的热情,本次大赛全国首发“创客侠”专属数字艺术纪念品,大赛创客组参赛选手、齐鲁工业大学BlockLab团队成员王子良激动的表示,“创客侠”正是我们大学生创业者的真实写照,充满创意激情和活力,我们一定要充分利用好大赛提供的平台,积极优化项目,力争早日实现落地。
法庭文件显示FTX欠客户16亿美元的比特币,但目前只有100万美元:金色财经报道,新的法庭文件显示FTX欠客户16亿美元的比特币,但目前只有100万美元。只占他们应该拥有的0.06%。[2023/3/4 12:41:31]
福建省创新研究院张云峰副院长、福建省企业与企业家联合会刘捷明会长、福建省数字福建建设领导小组办公室陈同彩副主任、中国电子技术标准化研究院研究室李鸣主任、中国计算机学会区块链专委会斯雪明主任,海峡两岸法学交流促进会副会长、北京培黎职业学院魏群总督学,福建省工业和信息化厅科技处张维秀处长,福州市工业和信息化局林端雄副局长,福州高新技术产业开发区管理委员会林翔副主任,河北金融学院区块链中心常务主任赵永新教授,福建省区块链协会陈意斌会长等嘉宾和来自福州市、漳州市、三明市、龙岩市、宁德市等各地市工信局、平潭综合试验区经济发展局、以及大赛各举办单位、承办单位相关处室负责同志共同参加和见证了大赛颁奖典礼,至此,第七届“创客中国”区块链中小企业创新创业大赛圆满收官。



乌克兰欧洲歌唱大赛冠军出售 NFT 以支持乌克兰的国防:金色财经报道,Kalush Orchestra是今年乌克兰欧洲歌唱大赛的冠军,将出售带有麦克风和名称为“Kalush Orchestra”的NFT以支持乌克兰的国防开支。根据公告,除了获得 NFT 本身,潜在买家还将有机会与 Kalush 管弦乐团的成员一起参加“独家会议和晚宴”。此外,为该事业捐款最多的 NFT 买家也将有机会获得物理水晶麦克风。NFT 拍卖将与乐队使用的几件实物同时进行,包括一顶粉色渔夫帽和一个玻璃麦克风奖杯。这些物品将被赠送,以换取帮助乌克兰武装部队的最大贡献。
该公告进一步表示,捐款可以以法定货币或加密货币的形式支付给Serhiy Prytula 基金会的钱包。捐赠和相关绘图将通过Monobank和乌克兰最近开放的NFT 博物馆元历史进行。[2022/5/26 3:41:57]
?拥抱元宇宙链向新业态
继第七届“创客中国”区块链中小企业创新创业大赛成功落下帷幕,第三届区块链产业与企业家国际峰会又隆重拉开“拥抱元宇宙链向新业态”的主题大幕,来自海内外区块链行业的精英翘楚,共论区块链元宇宙前沿技术与发展趋势,共绘数字经济美好未来的宏伟蓝图。

福建省企业与企业家联合会刘捷明会长,首先向线上线下与会嘉宾介绍了本届峰会的初衷与使命。他说,区块链产业与企业家国际峰会已经连续举办三届,本届峰会聚焦元宇宙,就是为了站在数字经济新风口,把握元宇宙发展新趋势,探索区块链产业创新的新业态。就是要立足区块链技术的实体落地应用,抢占元宇宙这个制高点,培育新动能,推进实体产业经济数字化建设进程,推动实现经济社会高质量发展。

中国工合国际委员会主席柯马凯特别向大会发来视频致辞:他首先代表中国工合国际委员会热烈祝贺第七届“创客中国”区块链中小企业创新创业大赛圆满成功!祝贺第三届区块链产业与企业家国际峰会隆重举行!同时,作为“海峡链”的发起指导单位,他也向海峡链荣获第七届“创客中国”区块链中小企业创新创业大赛企业组冠军表示热烈祝贺!
中国工合国际委员会成立于1939年,由宋庆龄与国际友人发起,是国内现存历史最悠久、为中国革命和社会主义现代化建设作出过巨大贡献、具有广泛国际影响力的国际性民间组织。总书记曾亲自致信,高度赞扬和评价中国工合国际委员会为促进人类和平与发展事业做出的不懈努力。柯马凯主席表示,今天,在全球科技革命和数字经济飞速发展的时代,工合国际也紧跟时代步伐,积极参与推动数字经济国际合作,希望与海内外有识之士为促进世界和平与发展,推动全球科技进步和数字经济发展,构建人类命运共同体普写新的篇章。
峰会特别邀请国际欧亚科学院院士、国际欧亚科学院中国科学中心常务副主席张景安就科技创新作主旨发言。他着重指出,一定要把核心技术、关键技术牢牢掌握在自己手中,因此要强化原始创新和颠覆性技术创新,加强前沿技术研发,加大关键核心技术攻关力度,构建自主安全、多元可控的产业链、供应链。

数字福建领导小组办公室陈同彩副主任强调说,元宇宙是平行与现实世界的一个虚拟世界,数字承载着人类的虚拟身份与资产,代表着人类财富与信用,是未来数字社会发展的必然趋势。
区块链及元宇宙研究专家王超博在《元宇宙:创新重塑未来Metaverse:Reconstructingandshapingthefuture.》主题分享中提出:我们期待与行业伙伴共同探索,努力促进元宇宙逐步发展成为更加完整的”价值运行载体“和“完整生态体”。元宇宙应努力在新技术和用户体验基础上,积极探索对现实世界的实体经济、数字经济起到双向赋能的作用,促进建设“数据新生产力”、“新数据生产要素”及“数据生产关系”,使元宇宙为用户、企业、国家乃至未来人类科技文明的进步,发挥有价值的切实作用,。
会上,中国电子技术标准化研究院研究室主任李鸣,EEE标准协会理事兼数字金融与经济标准委员会主席林道庄,河北金融学院教授赵永新以及来自企业界的优秀代表,就元宇宙经济模式、未来发展趋势等话题发表演讲并进行了长时间深入精彩的对话

峰会期间,还隆重举行了北京培黎职业学院与福建省区块链协会共同成立“北京培黎元宇宙经济研究中心”和北京东方华值私募基金管理有限公司与福建省区块链协会共同成立“院士科技成果转化基金中心”的两大签约仪式。在促进产、学、研的深度融合和创新发展。搭建产学研合作平台,促进科技成果转化,持续推动院士科技成果,特别是具有颠覆性的前沿科技成果的转化落地,促进经济高质量发展等方面迈出了坚实的步伐。

来源:金色财经
8月29中午:以太坊再次下滑:底部支撑能否打破?行情分析四小时级别图布林带开口向下运行,昨日币价多次冲击上方1520这个阻力位没有有效的攻破上方,导致币价在今日凌晨再次下跌到底部支撑位.
1900/1/1 0:00:00GameboxBeta将于8月29日开始,请立即注册以保留您的免费GameboxVIPPassNFT,您可以在Beta开始时申领.
1900/1/1 0:00:001.金色观察|万字长文详解TornadoCash如何运作究竟什么受制裁2022年8月,美国财政部外国资产控制办公室(OFAC)制裁了TornadoCash.
1900/1/1 0:00:00近日,a16z宣布领投虚拟化身平台ReadyPlayerMe的5600万美元B轮融资,Roblox的联合创始人DavidBaszucki、Twitch联合创始人JustinKan等也参与了本轮投.
1900/1/1 0:00:00来源|?ArcaneBlog编译|白泽研究院有关比特币的辩论焦点,几乎集中在比特币当前的能源消耗上,但却很少有人考虑它未来将如何发展。在本文中,我们根据几种价格情景估算了比特币未来的能源消耗.
1900/1/1 0:00:00Wom音乐8月23日晚9:30首发,8位新兴创作人作品陆续售罄。8月24日,汪峰首张Web3数字音乐专辑《也许我可以无视死亡》与“WF?The?One”虚拟形象卡在Wom音乐全球首发,在不到12.
1900/1/1 0:00:00