

8月26日,由工业和信息化部信息中心、福建省工业和信息化厅联合举办的第七届“创客中国”区块链中小企业创新创业大赛颁奖典礼与第三届区块链产业与企业家国际峰会在福州隆重举行。这是全国区块链优秀企业、项目、团队、个人区块链创新成果的一次全面展示;这是一场国内外区块链领域行业领袖、业界专家、企业家齐聚的行业盛典。大赛和峰会将为推动区块链产业的创新发展,赋能实体产业经济数字化转型,共创人类崭新的数字文明和美好科技未来,做出重要的历史贡献。
创客精神助力区块链创新发展
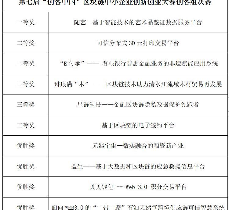
“创客中国”大赛是在全国具有广泛影响力的大型“国家级”赛事,已连续成功举办六届。本次大赛以“链创新势智赋产业”为主题,聚焦区块链专题赛道,汇聚了来自全国二十多各个省市的400余支参赛队伍,覆盖存证溯源、数字艺术、存储加密、碳中和等区块链热门领域。历经初赛、复赛、决赛,最终角逐出全国总决赛一、二、三等奖和优胜奖。《海峡链:下一代区块链技术服务平台》、《随艺:基于智能技术的艺术品鉴证数据服务平台》分别获得大赛企业组和创客组冠军。
聪明钱地址oilysirs.eth将约329万枚X2Y2换成约80枚ETH后买入ARB与BLUR:金色财经报道,据 Spot On Chain 监测显示,聪明钱地址 oilysirs.eth 将 329.2 万枚 X2Y2 兑换成大约 80 枚 ETH(约 15 万美元),随后买入 ARB 与 BLUR。其中,该地址用 40 枚 ETH 兑换 61,721 枚 ARB,平均买入价格为 1.2 美元,目前总计持有 112.5 万枚 ARB,尚未卖出;用 40 枚 ETH 兑换 131,984 枚 BLUR,平均买入价格为 0.56 美元,这是该地址在 16 天前平仓后第一次回购 BLUR。
注, oilysirs.eth 曾用 302 枚 ETH 以平均 0.46 美元价格买入 1,025,387 枚 BLUR,后以 0.94 卖出获得 100 万美元利润。3 月 24 日,该地址用 696 枚 ETH 以平均 1.35 美元价格买入 105 万枚 ARB。[2023/4/8 13:50:46]

工业和信息化部网络安全产业发展中心主任付京波代表主办方向所有关心支持中小企业发展和参与创客中国大赛的各界朋友表示衷心的感谢!他在致辞中说,中小企业是我国经济发展的主力军,促进就业的主渠道,产业链、供应链稳定的重要基础。总书记高度重视中小企业发展,强调我国中小企业有灵气、有活力,中小企业能办大事,要支持中小企业创新发展。国务院多次召开常务会议,部署对受疫情冲击的中小微企业实施一揽子纾困帮扶政策,同步引导中小企业数字化转型,智能化发展。而作为发展数字经济的重要底层支撑技术,区块链技术在推动数字化产业、健全数字经济治理体系,强化数字经济安全体系中发挥了重要作用。总书记指出,要把区块链作为核心技术和自主创新的重要出口,加快推动区块链技术和产业创新发展。作为数字中国的发轫地,福建省区块链产业起步较早,上下游近200家企业形成了基础支撑产业到技术与服务,再到融合应用创新产业链,营造规模在全国处于第二梯队的领先位置。本次大赛的专题赛在福建举办,突显了福建省和福州市推动区块链技术应用和产业发展的决心。他表示,下一步,工业和信息化部网络安全产业发展中心将与各级政府一道,推动设立培优区块链特色产业园区,联合专业化服务机构和创新服务载体,为参赛企业和创客团队提供全链条基础服务和区块链技术创新公共服务,通过技术合作,供需对接,产融协同等方式,努力促进赛事成果转化,项目落地孵化,共同培育集聚一批区块链专精特新企业,打造区块链发展的先导区,中小企业区块链特色产业集群。并将联合产业主管部门和地方政府,探索建设以国产密码技术为核心的安全区块链应用创新中心和公共服务平台,服务保障企业安全应用区块链产品和技术,共同筑牢数字经济的安全底座。
奢侈品巨头PRADA将于1月5日发布第八批Timecapsule系列NFT:1月3日消息,意大利奢侈品巨头普拉达(PRADA)宣布将于欧洲中部时间1月5日下午3点推出第八批Timecapsule系列NFT。据悉,本批次的NFT持有者将有机会参加米兰独家活动,包括1月15日举行的Prada男装2023秋冬时装秀。
另据OpenSea数据显示,当前PRADA Timecapsule地板价已下跌至0.47 ETH,总交易额为26 ETH。(Cryptotimes)[2023/1/3 9:49:52]

福建省工信厅副厅长郭学军表示,福建具有区块链产业企业基础好、特色应用多、产业区域优势明显等优势条件,在全国率先提出建设区块链经济综合试验区,并以全国第三的成绩成为国家区块链创新应用试点。承办此次区块链专题赛,目的就是进一步发掘优秀的区块链项目,加快科技成果转化,推动区块链创新技术、行业应用和优质项目落户福建、落户福州,努力打造具有全国影响力的“区块链创新应用之城”,共建辐射全省的区块链生态圈。

安全团队:Shih-Tzu Inu项目代币价格下跌超52%:金色财经消息,据CertiK监测,Shih-Tzu Inu项目在锁仓到期后出现币价暴跌,跌幅达52%以上,并以约129 BNB(近3.57万美元)的价格售出代币。
BSC地址:0x74d00122a5d038914EAe062af8174C888F3166Dc。[2022/10/18 17:30:14]
此次大赛,无论是企业组还是创客组都充分展现了“信仰创新、匠心创造、乐于分享”的创客精神。海峡链、可信分布式云打印、数字非遗区块链应用、基建全链路数字化、区块链绿碳数字底座……一大批优秀的区块链项目在大赛中脱颖而出,区块链正在从单纯科技概念,快速走向多元化实践落地,充分展现数字经济未来的美好前景。

大赛承办方之一、熵链科技有限公司创始人陈意斌在接受记者采访时兴奋的表示,作为一家快速发展中的区块链企业,与政府、企业、协会、研究机构一起共同承办本次大赛,是一次非常难得的学习和成长的机会。这次大赛为我们这些区块链中小科技企业注入了强大的信心和生命力,我们一定要在区块链这条赛道上勇往直前,砥砺前行。
为加大弘扬“创客精神”,坚定中小企业的信心,激发创新创业的热情,本次大赛全国首发“创客侠”专属数字艺术纪念品,大赛创客组参赛选手、齐鲁工业大学BlockLab团队成员王子良激动的表示,“创客侠”正是我们大学生创业者的真实写照,充满创意激情和活力,我们一定要充分利用好大赛提供的平台,积极优化项目,力争早日实现落地。
8月以太坊链上交易额不足5亿美元,创过去12个月内最低纪录:9月1日消息,据Cryptoslam数据显示,8月以太坊链上交易额为483,223,746.85美元,创下自2021年8月以来的最低纪录。数据显示,过去12个月内,以太坊链上最高月交易额发生在2022年1月,当月交易额为3,758,749,044.13美元。[2022/9/1 13:01:37]
福建省创新研究院张云峰副院长、福建省企业与企业家联合会刘捷明会长、福建省数字福建建设领导小组办公室陈同彩副主任、中国电子技术标准化研究院研究室李鸣主任、中国计算机学会区块链专委会斯雪明主任,海峡两岸法学交流促进会副会长、北京培黎职业学院魏群总督学,福州市工业和信息化局林端雄副局长,福州高新技术产业开发区管理委员会林翔副主任,河北金融学院区块链中心常务主任赵永新教授,福建省区块链协会陈意斌会长等嘉宾和来自福州市、漳州市、三明市、龙岩市、宁德市等各地市工信局、平潭综合试验区经济发展局、以及大赛各举办单位、承办单位相关处室负责同志共同参加和见证了大赛颁奖典礼,至此,第七届“创客中国”区块链中小企业创新创业大赛圆满收官。


BlockBar将以75,000美元起拍价拍卖1970年日本威士忌NFT:金色财经报道,第一个直接面向消费者(DTC)的豪华葡萄酒和烈酒NFT市场BlockBar正在将1970年日本威士忌作为NFT进行拍卖。这款独特的瓶子是BlockBar的特别版,饰有日本最杰出的书法家之一武田宗云设计的定制标签艺术品,将于7月12日东部标准时间(EST)上午12点开始拍卖,起拍价为75,000美元。(finbold)[2022/7/13 2:10:26]

拥抱元宇宙链向新业态
继第七届“创客中国”区块链中小企业创新创业大赛成功落下帷幕,第三届区块链产业与企业家国际峰会又隆重拉开“拥抱元宇宙链向新业态”的主题大幕,来自海内外区块链行业的精英翘楚,共论区块链元宇宙前沿技术与发展趋势,共绘数字经济美好未来的宏伟蓝图。

福建省企业与企业家联合会刘捷明会长,首先向线上线下与会嘉宾介绍了本届峰会的初衷与使命。他说,区块链产业与企业家国际峰会已经连续举办三届,本届峰会聚焦元宇宙,就是为了站在数字经济新风口,把握元宇宙发展新趋势,探索区块链产业创新的新业态。就是要立足区块链技术的实体落地应用,抢占元宇宙这个制高点,培育新动能,推进实体产业经济数字化建设进程,推动实现经济社会高质量发展。

中国工合国际委员会主席柯马凯特别向大会发来视频致辞:他首先代表中国工合国际委员会热烈祝贺第七届“创客中国”区块链中小企业创新创业大赛圆满成功!祝贺第三届区块链产业与企业家国际峰会隆重举行!同时,作为“海峡链”的发起指导单位,他也向海峡链荣获第七届“创客中国”区块链中小企业创新创业大赛企业组冠军表示热烈祝贺!
中国工合国际委员会成立于1939年,由宋庆龄与国际友人发起,是国内现存历史最悠久、为中国革命和社会主义现代化建设作出过巨大贡献、具有广泛国际影响力的国际性民间组织。总书记曾亲自致信,高度赞扬和评价中国工合国际委员会为促进人类和平与发展事业做出的不懈努力。柯马凯主席表示,今天,在全球科技革命和数字经济飞速发展的时代,工合国际也紧跟时代步伐,积极参与推动数字经济国际合作,希望与海内外有识之士为促进世界和平与发展,推动全球科技进步和数字经济发展,构建人类命运共同体普写新的篇章。
峰会特别邀请国际欧亚科学院院士、国际欧亚科学院中国科学中心常务副主席张景安就科技创新作主旨发言。他着重指出,一定要把核心技术、关键技术牢牢掌握在自己手中,因此要强化原始创新和颠覆性技术创新,加强前沿技术研发,加大关键核心技术攻关力度,构建自主安全、多元可控的产业链、供应链。

数字福建领导小组办公室陈同彩副主任强调说,元宇宙是平行与现实世界的一个虚拟世界,数字承载着人类的虚拟身份与资产,代表着人类财富与信用,是未来数字社会发展的必然趋势。
区块链及元宇宙研究专家王超博在《元宇宙:创新重塑未来Metaverse:Reconstructingandshapingthefuture.》主题分享中提出:我们期待与行业伙伴共同探索,努力促进元宇宙逐步发展成为更加完整的”价值运行载体“和“完整生态体”。元宇宙应努力在新技术和用户体验基础上,积极探索对现实世界的实体经济、数字经济起到双向赋能的作用,促进建设“数据新生产力”、“新数据生产要素”及“数据生产关系”,使元宇宙为用户、企业、国家乃至未来人类科技文明的进步,发挥有价值的切实作用。
会上,中国电子技术标准化研究院研究室主任李鸣,EEE标准协会理事兼数字金融与经济标准委员会主席林道庄,河北金融学院教授赵永新以及来自企业界的优秀代表,就元宇宙经济模式、未来发展趋势等话题发表演讲并进行了长时间深入精彩的对话。

峰会期间,还隆重举行了北京培黎职业学院与福建省区块链协会共同成立“北京培黎元宇宙经济研究中心”和北京东方华值私募基金管理有限公司与福建省区块链协会共同成立“院士科技成果转化基金中心”的两大签约仪式。在促进产、学、研的深度融合和创新发展。
搭建产学研合作平台,促进科技成果转化,持续推动院士科技成果,特别是具有颠覆性的前沿科技成果的转化落地,促进经济高质量发展等方面迈出了坚实的步伐。

比特币被广泛称之为“数字黄金”,是加密行业市值最高、最具影响力的虚拟货币,这得益于比特币发明者中本聪在设计之初就限制比特币的最大供应量,以保障其稀缺性.
1900/1/1 0:00:002021年的年12月,DeFi赛道整体的TVL达到了顶峰约为2530亿美元,这代表着彼时DeFi市场发展到了一个新的高度.
1900/1/1 0:00:00存储是Web3中的一个大问题。Computecoin的首席执行官MaxLi博士说,人类是数据生产爆炸式增长的罪魁祸首,而这些数据必须存在于某个地方.
1900/1/1 0:00:00随着stepn的兴起,Xtoearn成为每个身处web3的人都在探讨的话题,CHILL作为AI运动类别中备受关注的明星,正在尝试将AI,趣味游戏,加密货币和健康生活方式结合在一起.
1900/1/1 0:00:00现代人类正处于全社会技术变革的风口赛道上,影响着从计算到物理的一切,一切都变得越来越虚拟,都将经历从现实世界到虚拟世界的场景变化.
1900/1/1 0:00:00SSVNetwork是一种使用DVT的Staking基础设施,其上可以构建各类去中心化质押DAPP.
1900/1/1 0:00:00